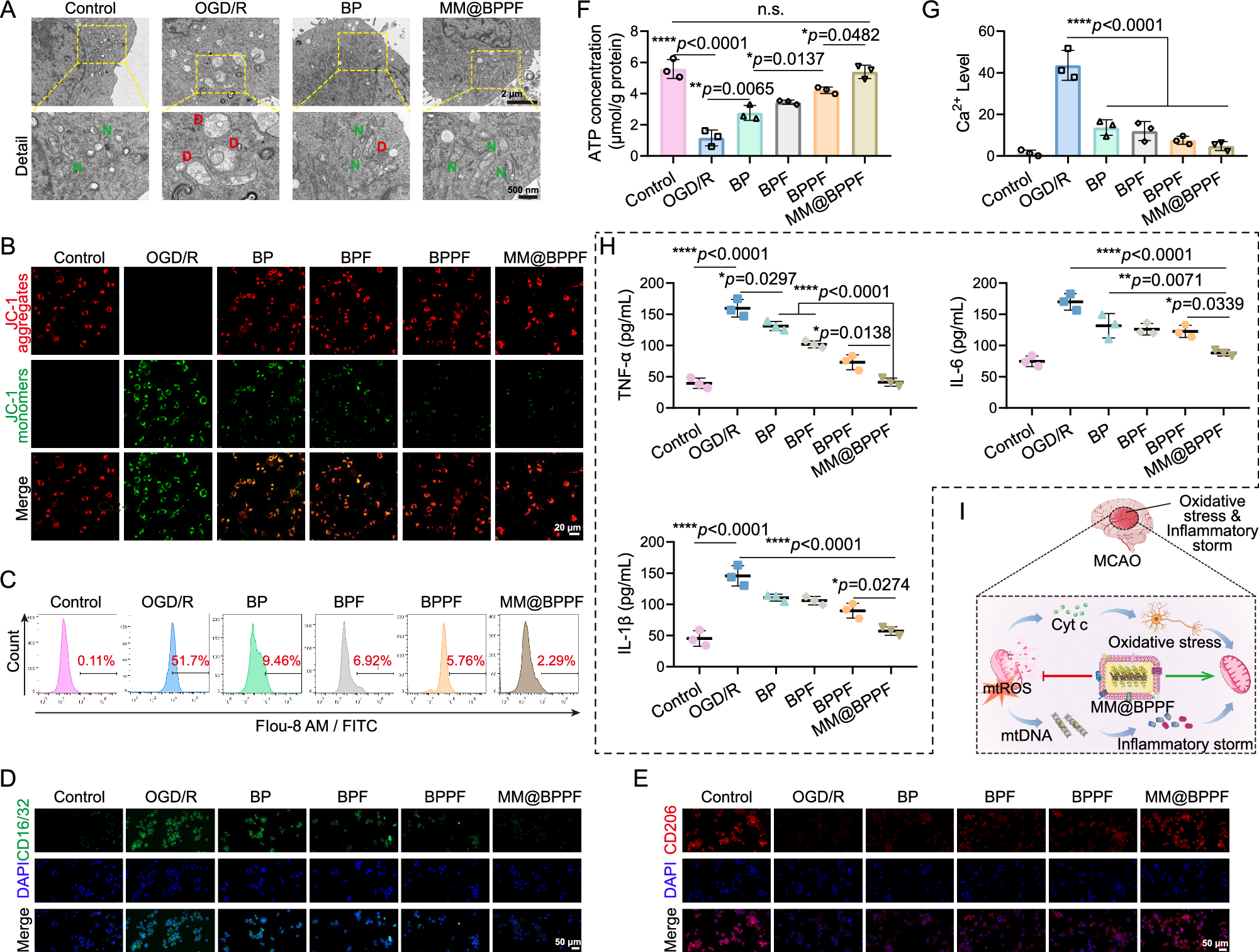
Fig. 5: In vitro neuroprotective mechanisms of MM@BPPF.

A Bio-TEM images of ODG/R-induced PC12 cells after different treatments, scale bar: upper: 2 μm, down: 500 nm. N normal, D damaged. The bio-TEM images were representative data from 3 independent experiments. B CLSM images of MMP detection in OGD/R-induced PC12 cells after different treatments. The CLSM images were representative data from 3 independent experiments. C Intracellular calcium detection in OGD/R model of PC12 cells after different treatments. D Immunofluorescence staining of CD16/32 (M1-like microglia marker), and E CD206 (M2-like microglia marker) in OGD/R-exposed BV2 cells after different treatments, scale bar: 50 μm. The immunofluorescence staining images were representative data from 3 independent experiments. F ATP concentration in PC12 cells exposed to OGD/R after different treatments. G Quantitative analysis of intracellular calcium levels in OGD/R model of PC12 cells after different treatments. H Pro-inflammatory cytokines levels in BV2 cells exposed to OGD/R after different treatments. I Schematic illustration of MM@BPPF inhibition of mtROS and regulation of mitochondrial function. The data represent the means ± SD, n = 3 independent experiments in (F–H). Statistics: one-way ANOVA with Tukey’s multiple comparison test (F–H), *p < 0.05, **p < 0.01, ****p < 0.0001, n.s. no statistical significance. Source data are provided as a Source Data file.