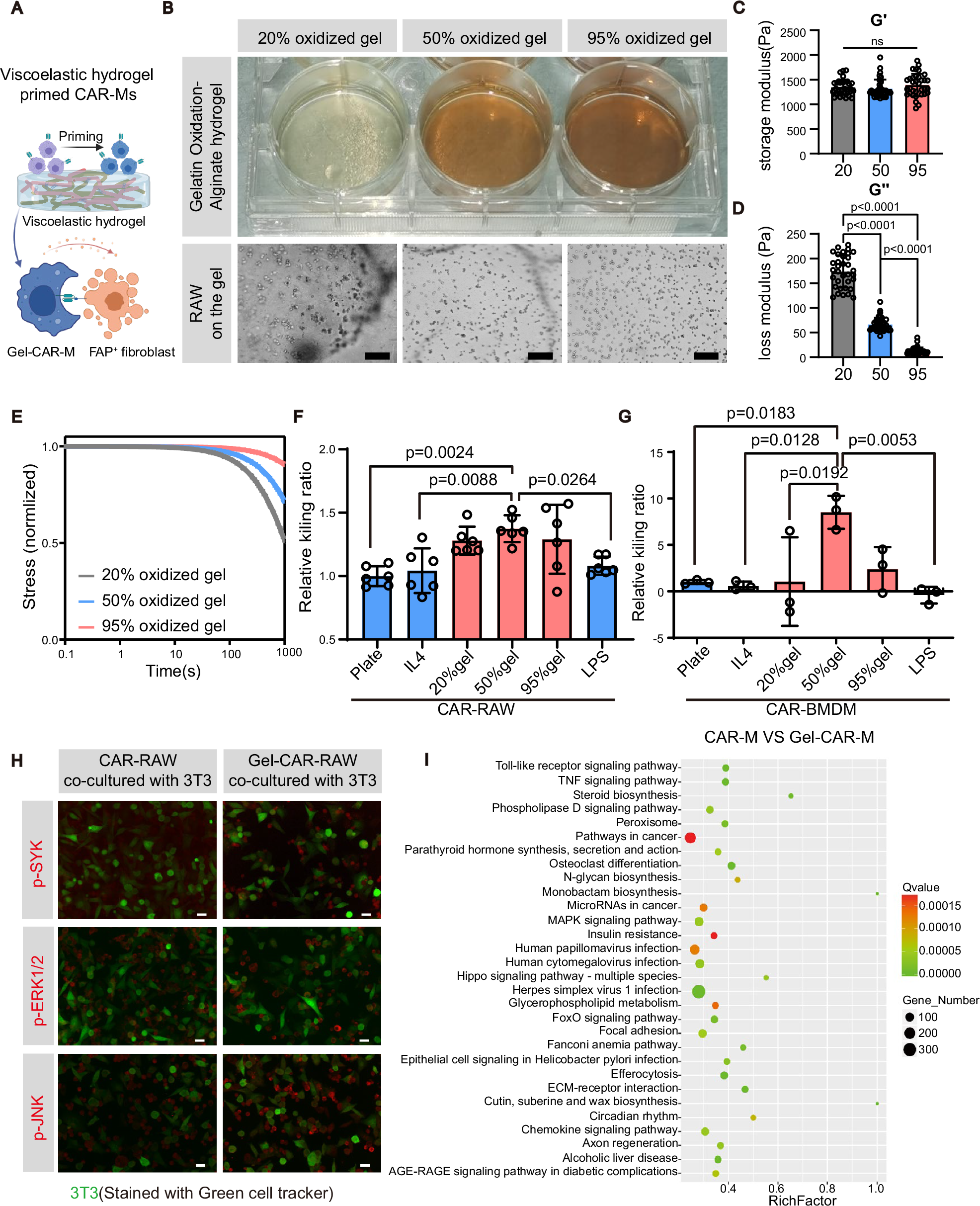
Fig. 2: Viscoelastic hydrogel substrate endows CAR-Ms with enhanced functionality.
From: Viscoelastic hydrogel primed CAR-macrophage for pulmonary fibrosis treatment

A Schematic of hydrogel primed CAR-Ms eradicating target cell. B Appearance of Gelatin Oxidized-Alginate hydrogel with different oxidation degrees in a six-well plate and RAW264.7 being seeded on these hydrogels. Here, 20% oxidized gel, 50% oxidized gel, and 95% oxidized gel refer to hydrogels produced with 20%, 50%, and 95% oxidized alginate, respectively. Scale bar = 100 μm. C Storage modulus of hydrogel with different oxidation degree. n (20% and 50%) = 36, n (95%) = 34 technical replicates from three biological experiments. D Loss modulus of hydrogel with different oxidation degrees. n (20%) = 34, n (50% and 95%) = 36 technical replicates from three biological experiments. E Normalized stress relaxation curves of hydrogel with different oxidation degree. F Relative killing ratio of hydrogel primed CAR-RAW, Il4 stimulated CAR-RAW, and LPS stimulated CAR-RAW toward target 3T3Aka. Here, 20% gel, 50% gel, and 95% gel refer to hydrogels produced with 20%, 50%, and 95% oxidized alginate, respectively. n = 6. Normalize to the macrophage group. G Relative killing ratio of hydrogel primed CAR-BMDM, Il4 stimulated CAR-BMDM, and LPS stimulated CAR-BMDM toward target 3T3Aka. Here, 20% gel, 50% gel, and 95% gel refer to hydrogels produced with 20%, 50%, and 95% oxidized alginate, respectively. Normalize to the macrophage group. n = 3 independent experiments. H Immunostaining for p-SYK, p-ERK1/2, and p-JNK in CAR-RAW and Gel-CAR-RAW cells. NIH3T3 cells were labeled with CellTracker Green. Scale bar was 10 μm. I KEGG pathway enrichment analysis (CAR-M vs Gel-CAR-M, n = 3 per group). Bubble plot showing significantly enriched pathways based on differentially expressed genes. Statistical significance was calculated with one-way ANOVA analysis with multiple comparisons and is presented as mean ± s.d (C, D, F and G). Exact P values are labeled. A was created with BioRender. Lab, D. (2025) https://BioRender.com/26mqfo7.