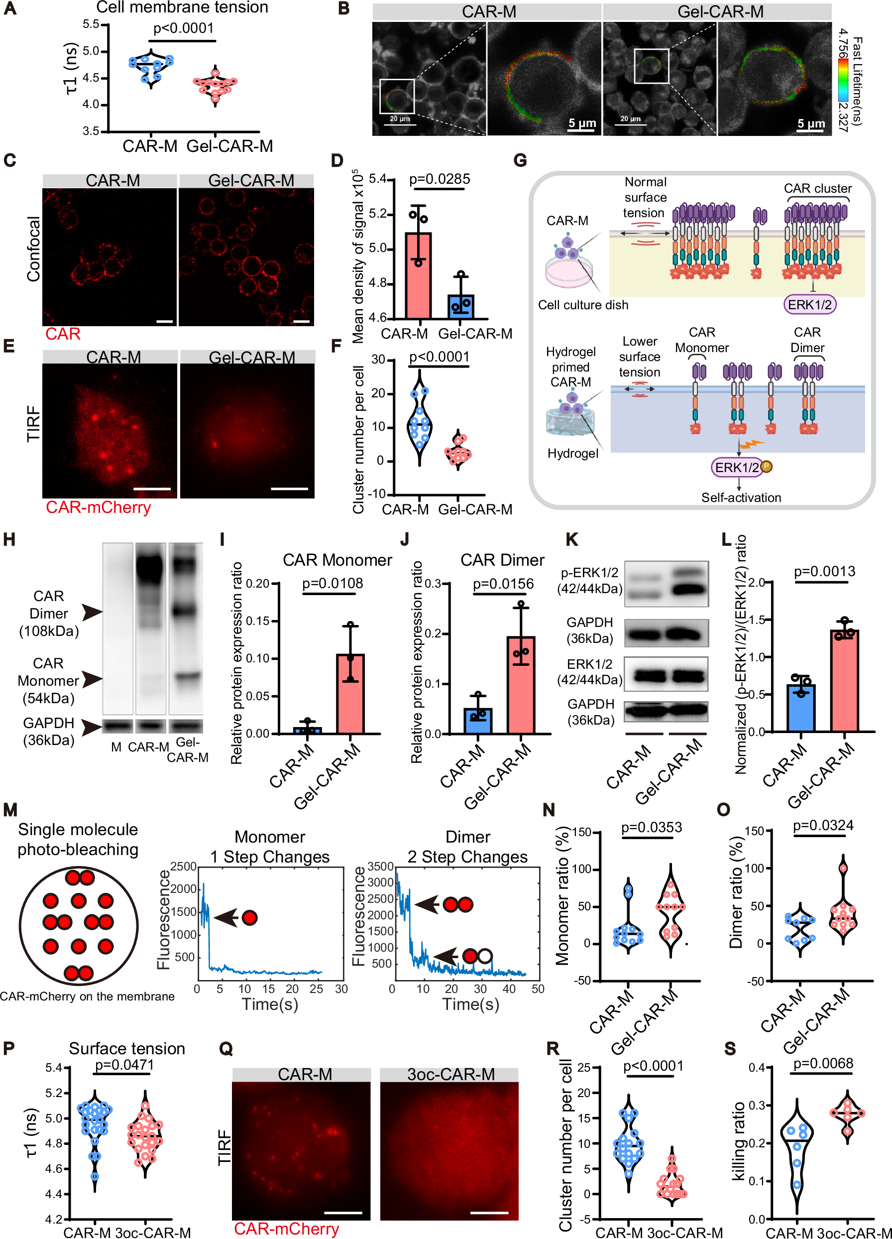
Fig. 3: Decrease of cell membrane tension leads to membrane CAR redistribution with upregulation of p-ERK.
From: Viscoelastic hydrogel primed CAR-macrophage for pulmonary fibrosis treatment

A Cell membrane tension parameter of CAR-Ms and Gel-CAR-Ms. n (CAR-M) = 10, n (Gel-CAR-M) = 13 cells from three independent experiments. B Representative images showing the measurement of the fluorescence lifetime of the Flipper TR fluorescent probe on the cell membrane. Left: Scale bar = 20 μm. Right: scale bar = 5 μm. C Representative confocal image of CAR-Ms and Gel-CAR-Ms. CAR expression was visualized using an Alexa Fluor 649-conjugated secondary antibody (shown in red). D Mean fluorescence intensity per unit fluorescence area. n = 3 three independent views. E Representative TIRF images of CAR-Ms and Gel-CAR-Ms. F Quantified CAR cluster per cell. n = 10 from three independent experiments. G Hypothesized schematic of CAR protein distribution pattern changes before and after hydrogel priming. H Representative western blotting of CAR dimer and CAR monomer in Ms, CAR-Ms and Gel-CAR-Ms. I Relative CAR protein monomer expression ratio in CAR-Ms and Gel-CAR-Ms. n = 3 independent experiments. J Relative CAR protein dimer expression ratio in CAR-Ms and Gel-CAR-Ms. n = 3 independent experiments. K Representative western blotting of p-ERK1/2 and ERK1/2 in CAR-Ms and Gel-CAR-Ms. L Normalized relative (p-ERK1/2)/(ERK1/2) ratio in CAR-Ms and Gel-CAR-Ms. Normalize to CAR-M group. n = 3. M Diagram of CAR protein detection by single-molecule photobleaching. N, O CAR protein monomer ratio and dimer ratio on CAR-Ms and Gel-CAR-Ms. n = 10 from three independent experiments. P Cell membrane tension parameter of CAR-Ms and 3oc-CAR-Ms by Flipper TR fluorescent probe. n (CAR-M) = 23, n (3oc-CAR-M) = 21 from three independent experiments. Q Representative TIRF image of CAR-Ms and Gel-CAR-Ms. R Quantified CAR cluster number on CAR-Ms and 3oc-CAR-Ms. n = 16 from three independent experiments. S Killing ratio of CAR-Ms and 3oc-CAR-Ms against 3T3Aka cells. n = 6 independent experiments. Statistical significance was calculated with unpaired two-tailed t test and is presented as mean ± s.d. (A, D, F, I, J, L, N, O, P, R, and S). Exact P values are labeled. Scale bar of (C, E, and Q) was 5 μm. G was created with BioRender. Lab, D. (2025) https://biorender.com/kfxx0k2.