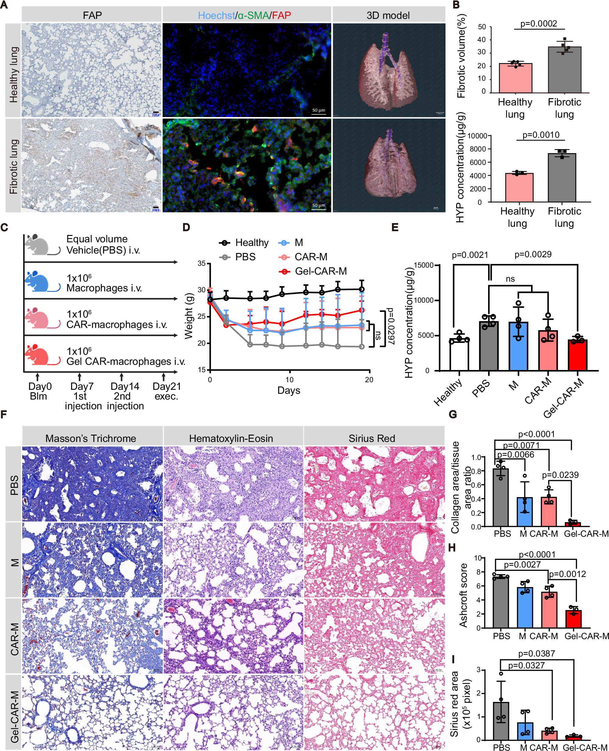
Fig. 4: Hydrogel priming improved the therapeutic effect of CAR-M on murine pulmonary fibrosis model.
From: Viscoelastic hydrogel primed CAR-macrophage for pulmonary fibrosis treatment

A FAP (Red) immunostaining with α-SMA (Green) and micro-CT image 3D reconstruction of the mouse healthy lung and fibrotic lung. Cell nuclei are stained with Hoechst (blue). Scale bar was 50 μm. B Statistic of micro-CT fibrotic tissue volume ratio (n = 5 mice) and HYP concentration in healthy lung and fibrotic lung (n = 3 mice). Statistical significance was calculated with an unpaired two-tailed t test and is presented as mean ± s.d. C C57BL/6 mice were intratracheal injected with bleomycin and treated with PBS, M, CAR-M and Gel-CAR-M through the tail vein twice 7 d later. D Weight change of mice with different treatments. n (Healthy) = 6, n (PBS) = 4, n (M) = 5, n (CAR-M) = 5, n (Gel-CAR-M) = 3 mice. Statistical significance was calculated with two-way ANOVA analysis with multiple comparisons and is presented as mean ± s.d. E HYP concentration of lung. n (Healthy) = 4, n (PBS) = 4, n (M) = 4, n (CAR-M) = 4, n (Gel-CAR-M) = 3 mice. Among the five groups, a significant difference was observed by one-way ANOVA (P < 0.05). Subsequently, an unpaired two-tailed t test was performed to specifically compare the significance of two groups. Results are presented as mean ± s.d. F Representative Masson’s Trichrome, Hematoxylin–Eosin and Sirius Red staining picture of lung tissue with different treatments. Scale bar was 100 μm. G Statistic of collagen tissue area ratio in total tissue area by Masson’s Trichrome staining pictures. H Ashcroft score of lung tissue by Hematoxylin-Eosin staining pictures. I Collagen fiber area of lung tissue by Sirius Red staining pictures. G–I average of three views of one sample was calculated and taken into statistics. n (PBS) = 4, n (M) = 4, n (CAR-M) = 4, n (Gel-CAR-M) = 3 mice. Statistical significance was calculated with one-way ANOVA and is presented as mean ± s.d (G–I). Exact P values are labeled. C was created with BioRender. Lab, D. (2025) https://BioRender.com/q3zl6iz.