Fig. 5: Gel-CAR-Ms exhibited advanced efficacy in eradicating FAP-positive cells and restoring the immune microenvironment in fibrotic lungs.
From: Viscoelastic hydrogel primed CAR-macrophage for pulmonary fibrosis treatment

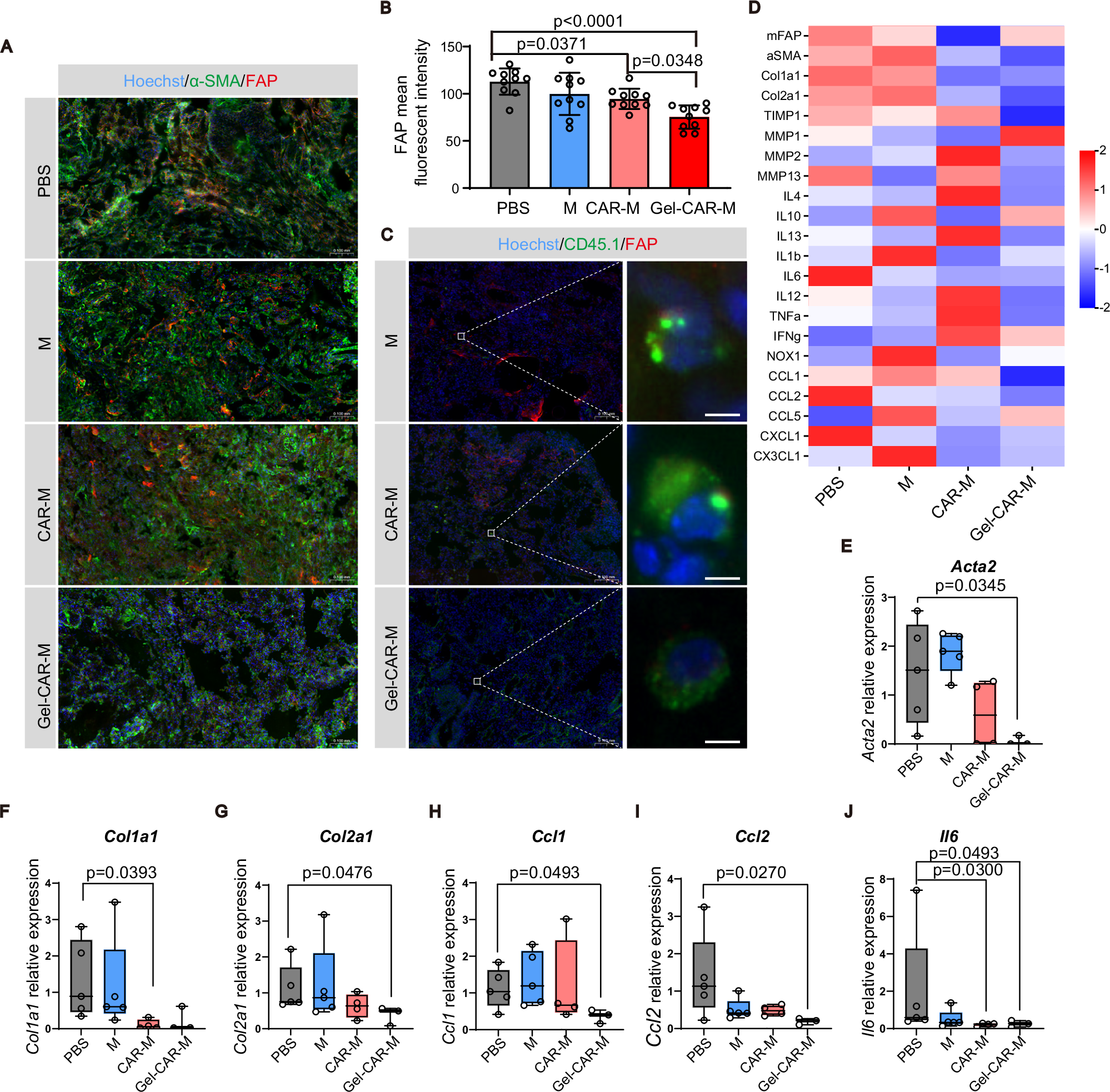
A Representative image of FAP (Red) immunostaining with α-SMA (Green) of lung and CD45.1 (Green) was used to track injected macrophages. Cell nuclei are labeled with Hoechst (blue). Scale bar was 100 μm. B Quantified FAP mean fluorescent intensity. n = 10 views from 3–4 mice lungs per treatment. Statistical significance was calculated with one-way ANOVA and is presented as mean ± s.d. C Representative image of FAP (Red) immunostaining of lung and CD45.1 (Green) was used to track injected macrophages. Cell nuclei are labeled with Hoechst (blue). The left scale bar was 100 μm, and the right scale bar was 5 μm. D Gene expression heat map of average expression values per group. E–J Relative gene expression of Acta2, Col1a1, Col2a1, Ccl1, Ccl2 and Il6. n (PBS) = 5, n (M) = 5, n (CAR-M) = 4, n (Gel-CAR-M) = 3 mice in (D–J). Box-and-whisker plots with the median indicated and Kruskal–Wallis test with Dunn’s post-hoc test and FDR correction were used in (E–J).