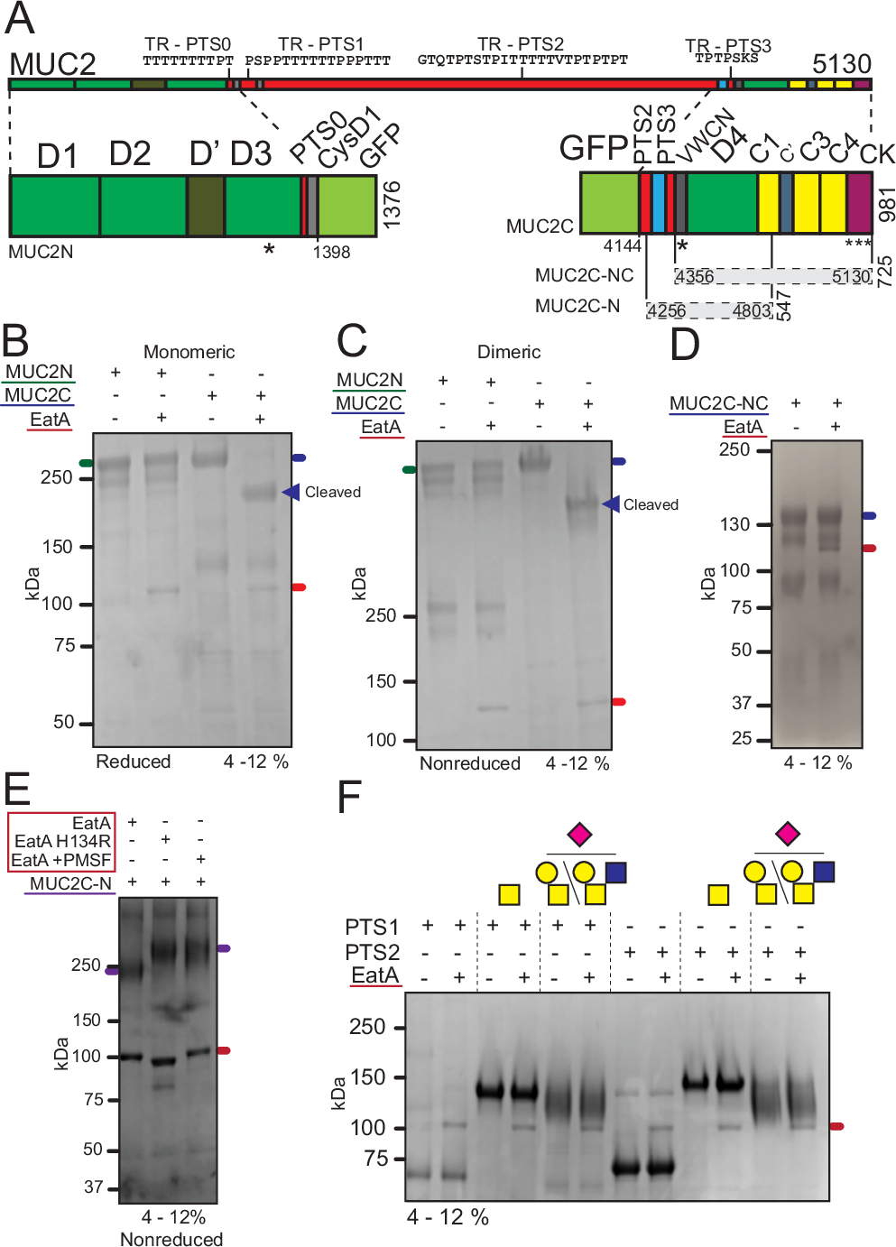
Fig. 1: The C-terminal protein region of MUC2 is susceptible to degradation by the protease EatA.

A Schematic representation of the domain organization of the MUC2 mucin and the recombinant fusion proteins used in this study. The depicted domains are von Willebrand assembly (D), Von Willebrand C-type (C), tandem repeat mucin domain (TR-PTS), cystine-knot (CK), CysD1 domain (CysD) and green fluorescent protein (GFP). The location of the intermolecular disulfide bonds responsible for dimerization are indicated with an asterisk (*). B, C SDS–PAGE analysis under non-reducing and reducing conditions of the recombinant MUC2N and MUC2C after EatA treatment visualized by Coomassie. D SDS–PAGE analysis and Coomassie staining of the truncated C-terminal protein MUC2C-NC treated with EatA. E MUC2C-N treated with active, non-catalytic mutant or inhibited EatA analyzed under non-reducing conditions by SDS–PAGE and visualized by Coomassie. F SDS–PAGE of the MUC2 PTS1 and PTS2 variants modified with single GalNAc residues or sialylated Core-1 or 2 oligosaccharides after treatment with the EatA protease. Representative qualitative gel electrophoresis images from two independent experiments are shown for (B–F) (n = 2). Colored lines underneath the protein names color-match with the lines on the gel images indicating the position of the specific protein.