Fig. 3: 2MBA-activated aPirGlu neurons project to the mediodorsal thalamic nucleus (MD).
From: A nose-to-brain axis for spoiled food odor-triggered defensive responses in male mice

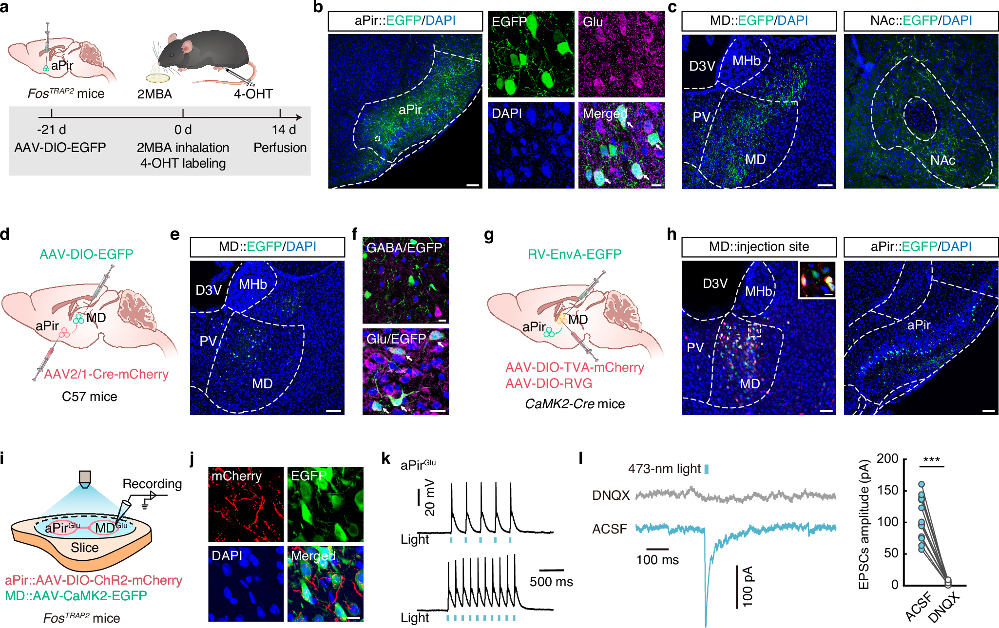
a Schematic for virus injection to label activated aPir neurons in FosTRAP2 mice. b Left: Representative image of EGFP+ signals in the aPir. Scale bar, 100 μm. Right: Representative images of EGFP+ neurons colocalized with a glutamate-specific antibody. Scale bar, 10 μm. c Representative images showing EGFP+ fibers in the MD and NAc. Scale bars, 100 μm. d Schematic for virus injection of C57 mice. e Representative image showing EGFP+ signals in the MD. Scale bar, 100 μm. f Representative images showing EGFP+ neurons colocalized with a glutamate-specific antibody, but not with a GABA-specific antibody. Scale bars, 20 μm. g Schematic for virus injection of CaMK2-Cre mice. h Representative images of viral expression in the MD (left) and EGFP+ neurons in the aPir (right). Scale bars, 100 µm. The inset depicts magnified view of the area in the white box. Scale bar, 20 µm. i Schematic for virus injection and recording configuration in acute slices of FosTRAP2 mice. j Representative images of mCherry+ fibers in the MD surrounding EGFP+ neurons. Scale bar, 10 µm. k Sample traces of action potentials evoked by light (blue line) recorded from mCherry+ neurons in acute brain slices containing aPir. l Representative traces (left) and summarized data (right) for light-evoked currents (blue bar) before and after treatment with the AMPA receptor antagonist, DNQX (10 µM) (n = 14 cells from 10 mice, P < 0.0001). Significance was assessed using two-tailed paired Student’s t tests in panel l. All data are presented as the mean ± s.e.m. **P < 0.01. For detailed statistical information, see Supplementary Table 1. MD mediodorsal thalamic nucleus, NAc nucleus accumbens, PV paraventricular thalamic nucleus, MHb medial habenular nucleus, D3V dorsal 3rd ventricle, ACSF artificial cerebrospinal fluid, DNXQ 6,7-dinitroquinoxaline-2,3 (1H,4H)-dione. Source data are provided as a Source Data file.