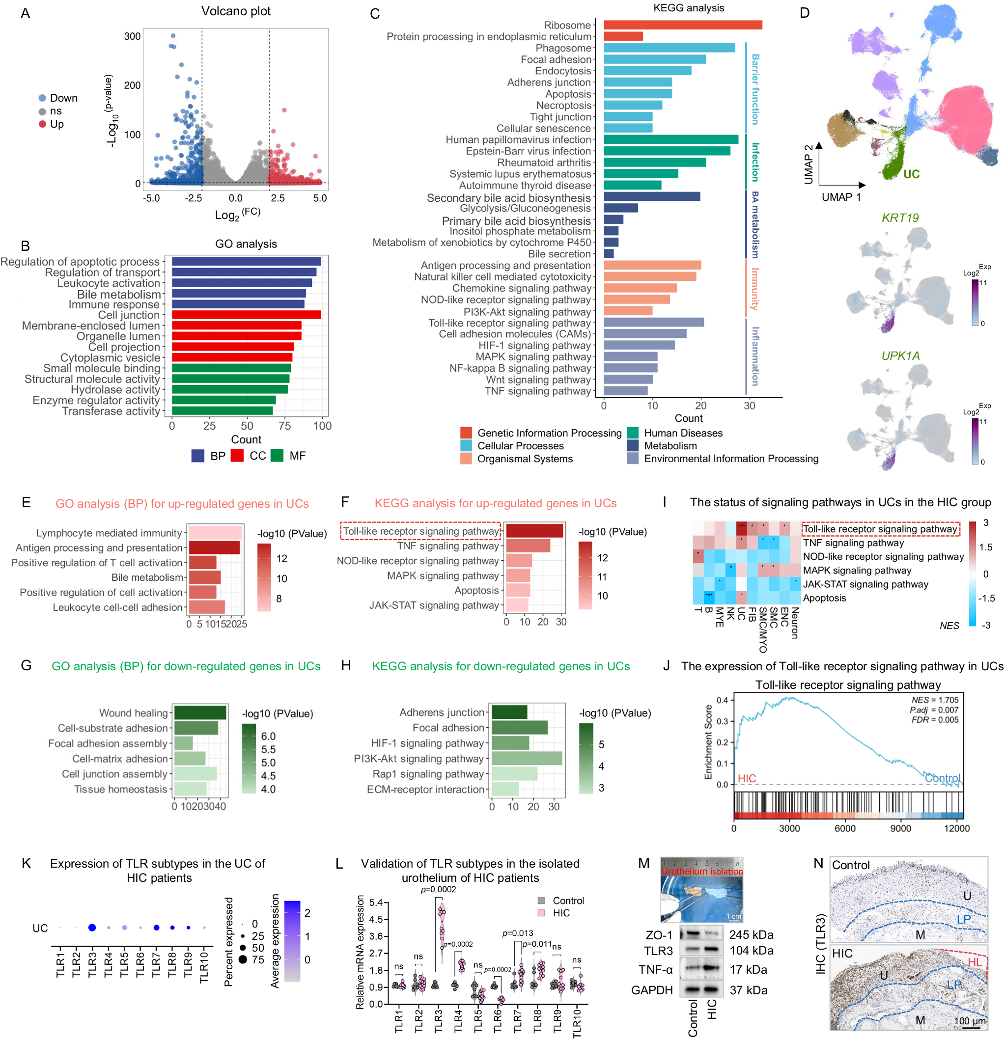
Fig. 3: Single-cell RNA sequencing identifies TLR signaling as a key mediator of urothelial injury in HIC.

A Differentially expressed genes (DEGs) in full-thickness bladder tissues from HIC patients and controls identified via RNA sequencing (|log₂FC|≥2; adjusted p < 0.05, two-sided Wald test using DESeq2). Gene Ontology (GO) (B) and KEGG (C) enrichment analyses of DEGs (two-sided hypergeometric test with FDR correction). D UMAP visualization of single-cell transcriptomic landscape of urothelium, with urothelial cells (UCs) identified by KRT19 and UPK1A expression. GO (E) and KEGG (F) analyses of upregulated DEGs in UCs (two-sided hypergeometric test with FDR correction). GO (G) and KEGG (H) analyses of downregulated DEGs in UCs (two-sided hypergeometric test with FDR correction). I, J Gene Set Enrichment Analysis (GSEA) of altered pathways in UCs (two-sided permutation test with 1000 permutations, with multiple testing corrected using the FDR). The exact p value for TLR signaling of UCs in panel I is 0.0009. K Expression of Toll-like receptor (TLR) subtypes in UCs from HIC bladders. mRNA (L) and protein (M) expression levels of TLR3 in isolated urothelium from control and HIC patients (n = 7 control vs. 10 HIC; data show median (IQR); two-sided Mann–Whitney U test; ns not significant; Bar for panel M: 1 cm). N Immunostaining showing the distribution of TLR3 protein in the urothelium of patients with HIC (n = 7 control vs. 10 HIC; one section and field per patient; Bar: 100 μm). IHC immunohistochemistry, HL Hunner lesions, U urothelium, LP lamina propria (blue line), M muscularis. Source data are provided as a Source Data file.