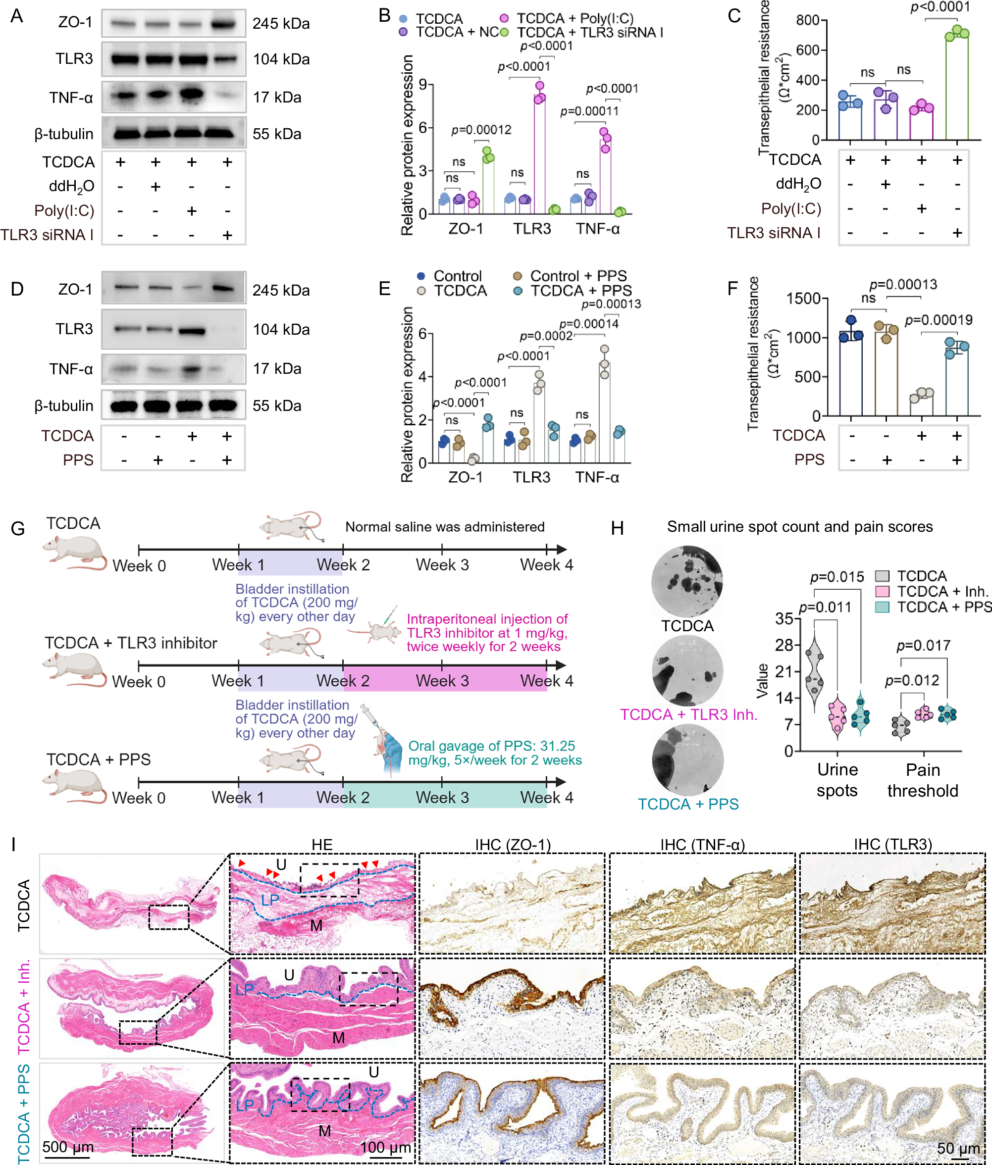
Fig. 7: TCDCA-induced urothelial injury via TLR3 signaling.

A, B Expression of tight junction protein ZO-1 and inflammatory marker TNF-α after TLR3 intervention in TCDCA-pretreated human urothelial cells (HUCs) (n = 3 independent experiments). C Transepithelial resistance (TER) changes following TLR3 intervention in TCDCA-pretreated HUCs (n = 3 independent experiments). D, E Expression of ZO-1 and TNF-α after pentosan polysulfate sodium (PPS) administration in TCDCA-pretreated HUCs (n = 3 independent experiments). F TER changes following PPS intervention in TCDCA-pretreated HUCs (n = 3 independent experiments). G Experimental workflow showing TLR3 inhibitor and PPS administration to rats following intravesical TCDCA instillation (n = 5 per group). Created in BioRender. Chen, J. (2025) https://BioRender.com/3lccwo1. H Assessment of voiding function (one measurement per rat) and pain threshold after TLR3 inhibition (n = 5 per group). I Representative histological images of bladder tissues post-TLR3 inhibition (n = 5 per group; one section and field per rat). For panels (B, C, E, F, H): data are presented as median (IQR). Statistical analysis was performed using the Kruskal–Wallis test. ns not significant, IHC immunohistochemistry, Red arrow: urothelial thinning, detachment, and exposure, Blue line: LP lamina propria, U urothelium, M muscularis. Source data are provided as a Source Data file.