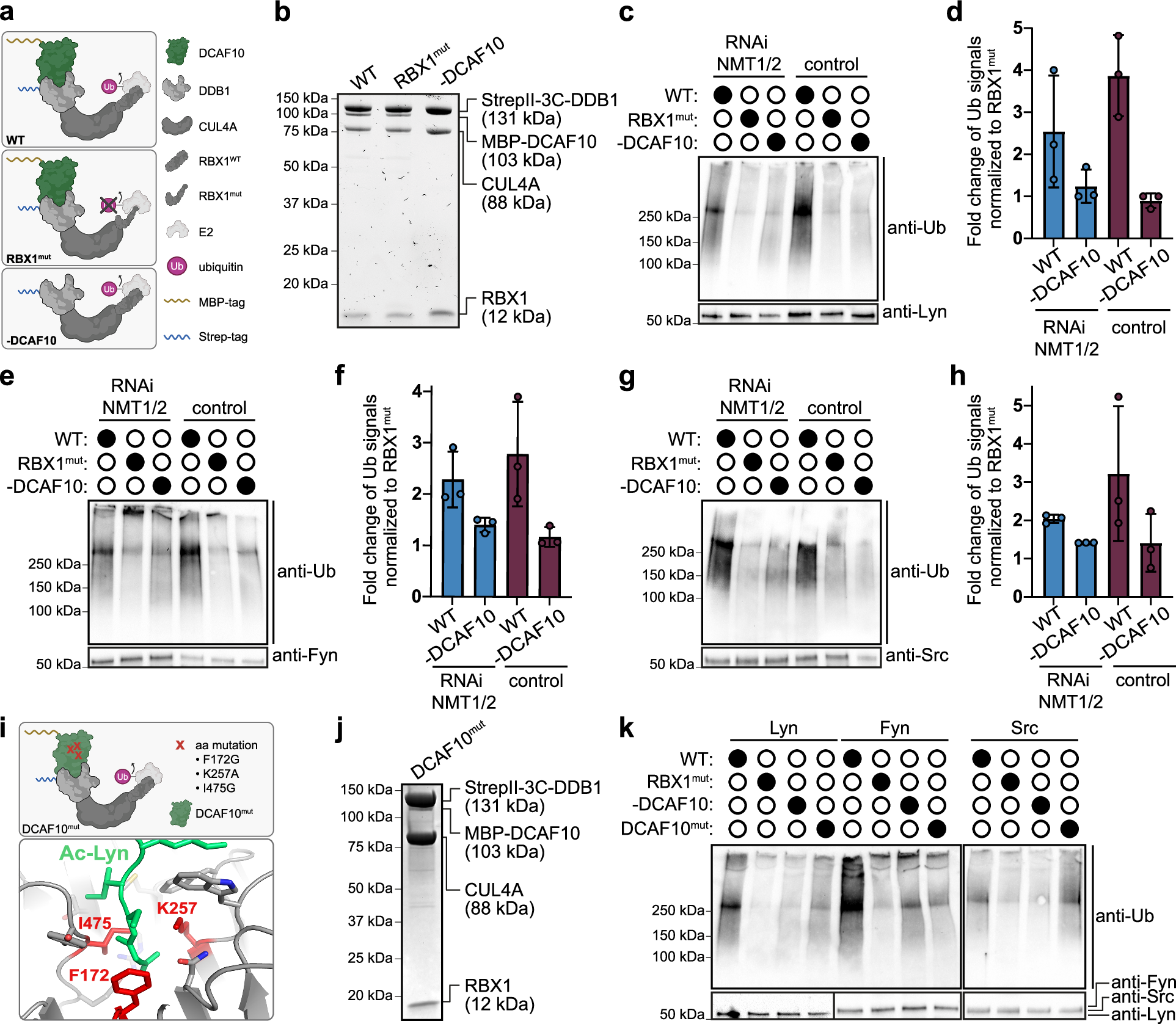
Fig. 5: CUL4A-DDB1-DCAF10 ubiquitinates Src-family kinases in vitro.
From: CUL4A-DDB1-DCAF10 is an N-recognin for N-terminally acetylated Src kinases

a Schematic of the three purified E3 ligase complexes together with E2 and ubiquitin; wild-type (WT) complex: CUL4A, RBX1, MBP-DCAF10, and StrepII-DDB1; mutant (RBX1mut) complex: WT with RBX1C75A/H77A disrupting the catalytic activity; -DCAF10 complex: WT components without DCAF10. Created in BioRender. Bange, T. (2025) https://BioRender.com/jwsclv4. b TCE (2, 2, 2-trichloroethanol) in-gel visualization of WT, mut, and -DCAF10 complexes. In vitro ubiquitination of c Lyn, e Fyn and g Src immunoprecipitates with WT, mut, and -DCAF10 complexes. HeLa lysates were treated with or without NMT1/2 siRNA (72 h). Representative WBs are shown. d, f, h WB quantifications of in vitro ubiquitinations of c, e, g showing fold change as ratios relative to RBX1mut: WT/RBX1mut and -DCAF10/RBX1mut. Ub signals were normalized to the bait: d Lyn, f Fyn and h Src. Blue: NMT1/2 siRNA, purple: control. Mean ± s.d. with individual data points are shown (n = 3 independent biological replicates). i Schematic of DCAF10mut and AlphaFold 3 prediction of DCAF10 (gray) and Ac-Lyn (green); mutated residues highlighted in red. Created in BioRender. Müller, F. (2025) https://BioRender.com/sq7z7oz. j TCE (2,2,2-Trichloroethanol) in-gel visualization of DCAF10mut complex. k In vitro ubiquitination of Lyn, Fyn, and Src immunoprecipitates with WT, RBX1mut, -DCAF10 and DCAF10mut complexes. Representative WBs are shown. Source data are provided as a Source data file.