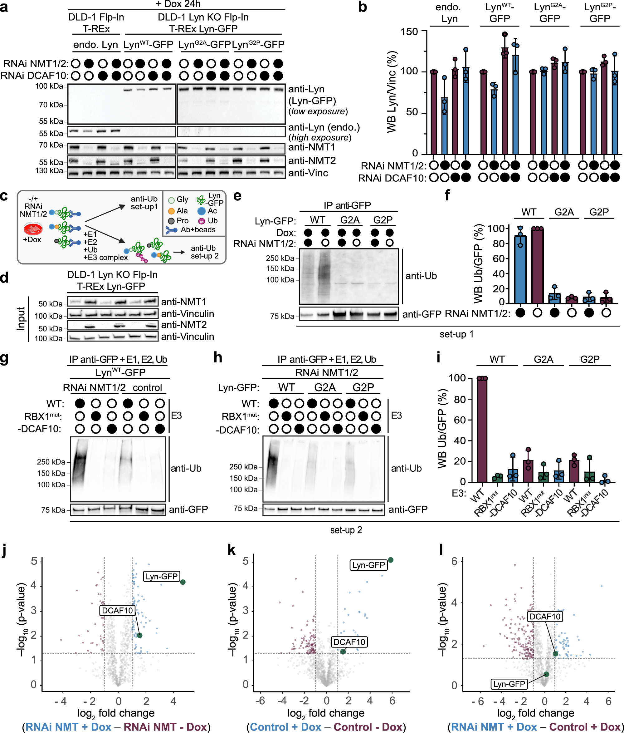
Fig. 6: N-terminal glycine mutation abolishes DCAF10-dependent stability and ubiquitination.
From: CUL4A-DDB1-DCAF10 is an N-recognin for N-terminally acetylated Src kinases

a DLD-1 Flp-In T-REx cells and Lyn KO cells expressing LynWT-GFP, LynG2A-GFP, or LynG2P-GFP were induced for 24 h with 100 ng/mL doxycycline. Cells were treated with NMT1/2 siRNA, DCAF10 siRNA, or both (or left untreated) for 72 h. Representative WBs are shown. Filled circles represent siRNA treatment, empty circles untreated. b WB quantifications of Lyn levels normalized to vinculin. Purple: untreated with NMT1/2 siRNA; blue: treated with NMT1/2 siRNA. Mean ± s.d. with individual data points are shown (n = 3 independent biological replicates). c Schematic of ubiquitination experiments. Created in BioRender. Bange, T. (2025) https://BioRender.com/920mc12 (e–i). d WBs of lysates used for direct and in vitro ubiquitination (e–i). e N-terminal Lyn-GFP variants were immunoprecipitated using anti-GFP beads and blotted against ubiquitin. WBs against Ub and GFP are shown. f Quantification of (e); mean ± s.d. with individual data points are shown (n = 3 independent biological replicates) g LynWT-GFP was immunoprecipitated using anti-GFP beads and then subjected to in vitro ubiquitination assays with the DCAF10 WT, RBX1mut and -DCAF10 complexes in the presence or absence of NMT1/2 siRNA treatment. h N-terminal Lyn-GFP variants were immunoprecipitated using anti-GFP beads and subjected to in vitro ubiquitination assays with WT, RBX1mut, and -DCAF10 complexes. Lysates have been treated with NMT1/2 RNAi for 72 h. i Quantification of in vitro ubiquitination assays. Mean ± s.d. with individual data points are shown (n = 3 independent ubiquitination assays). Volcano plots of Lyn-GFPWT binding partners: j NMT1/2 siRNA ± doxycycline (Dox); k Control ± doxycycline; l NMT1/2 siRNA vs. control both with doxycycline. The −log10 adjusted p-value (two-sided Student’s t test with permutation-based multiple-testing correction; y-axis) is plotted against the log2 fold change (x-axis). Threshold for significance: −log10 p-value ≥ 1.3 (p ≤ 0.05), log2 fold change ≤ −1 or ≥ 1. DCAF10 and Lyn-GFP are marked in green, significant binding partners in purple and in blue, respectively. Source data are provided as a Source data file.