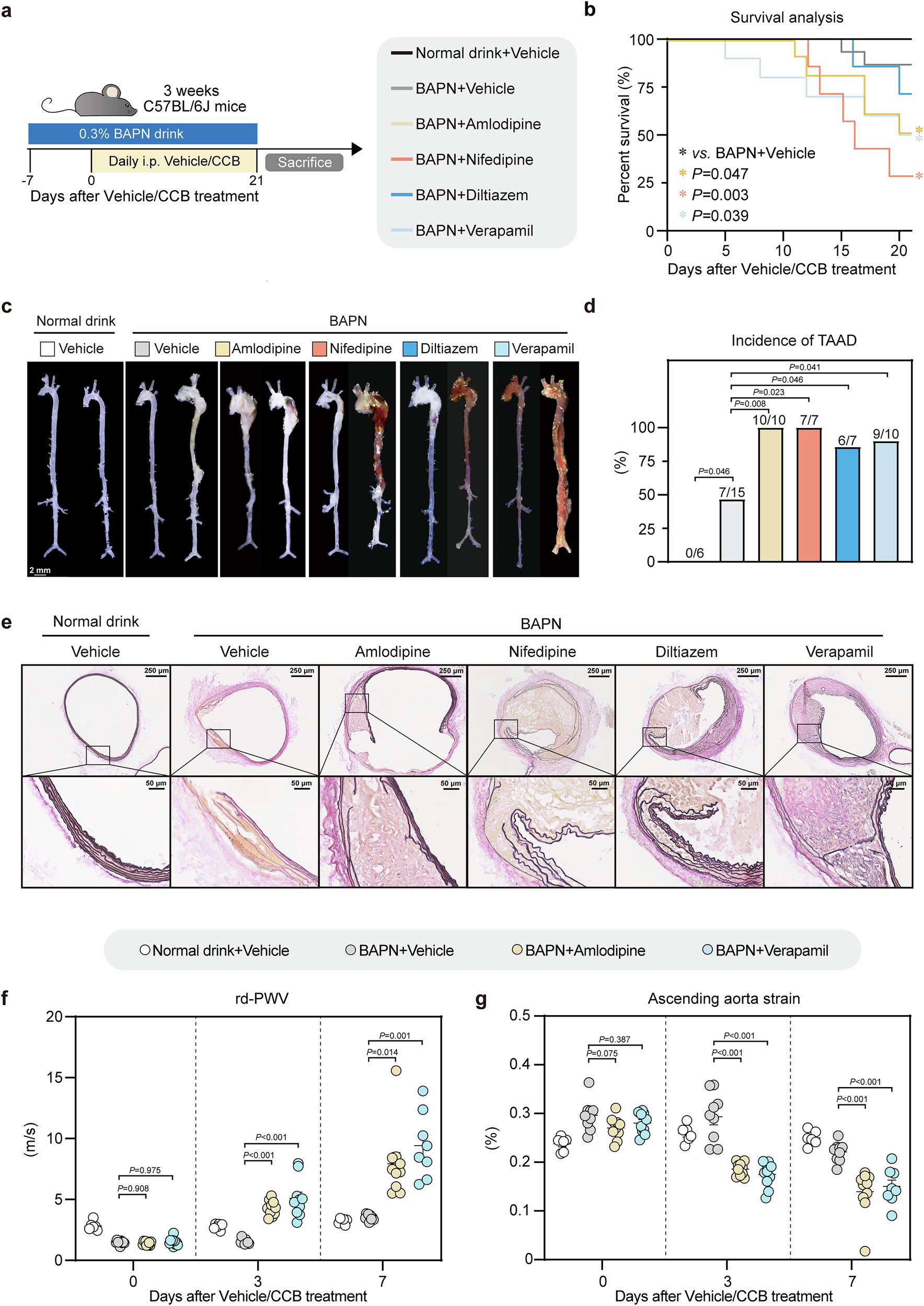
Fig. 5: CCBs (amlodipine, nifedipine, diltiazem, verapamil) aggravated BAPN-induced TAAD in mice.
From: Calcium channel blockers increase the risk of aortic aneurysm and dissection

a Experiment design. 3-week-old mice were treated with 0.3% BAPN in drinking water (0.5 g/kg per day) for 28 days. Normal drink served as negative control. After 7 days of BAPN treatment, mice were daily injected with vehicle or different CCBs: amlodipine (1 mg/kg/day), nifedipine (20 mg/kg/day), diltiazem (8 mg/kg/day), verapamil (12 mg/kg/day). b Survival analysis of mice after vehicle/CCB treatment. c Representative ex vivo morphology of aortas. Scale bar=2 mm. d Incidence of TAAD. e Representative image of thoracic aorta elastin Van Gieson staining. Scale bar = 250/50 μm. f, g Three-week-old mice were treated with 0.3% BAPN in drinking water (0.5 g/kg per day) for 7 days. Then, they were daily injected with vehicle, amlodipine (1 mg/kg/d) or verapamil (12 mg/kg/d) for another 7 days. Rd-PWV (f) and ascending aorta strain (g) were measured by ultrasound at different time points. Data presentation: Data in (b, d) are presented as percentage (%). Data in (f, g) are presented as the mean ± SEM. Each data point represents an individual mouse as a biological replicate with similar results. The sample sizes per group for (a–e) were normal drink + vehicle (n = 6), BAPN + vehicle (n = 15), BAPN + amlodipine (n = 10), BAPN + nifedipine (n = 7), BAPN + diltiazem (n = 7), BAPN + verapamil (n = 10). The sample sizes per group for (f, g) were: normal drink + vehicle (n = 6), BAPN + vehicle (n = 9), BAPN + amlodipine (n = 10), BAPN + verapamil (n = 10). Due to mortality during the experimental period, exact n at each time point is provided in the Source Data file. Statistical analysis: Statistical analysis of (b) were performed using two-sided Logrank test. *P < 0.05 vs. BAPN + Vehicle group. Statistical analysis of (d) were performed using two-sided Fisher’s exact test. Statistical analysis of (f, g) were performed using two-sided one-way ANOVA with Dunnett multiple comparisons test, Brown-Forsythe and Welch ANOVA with Dunnett T3 multiple comparisons test or Kruskal-Wallis test with Dunn’s multiple comparisons at different time points (detailed for each comparison in the Source Data file). Source data are provided as a Source Data file. TAAD thoracic aortic aneurysm and dissection, CCB calcium channel blocker, Rd-PWV root to descending aorta pulse wave velocity, BAPN β-aminopropionitrile.