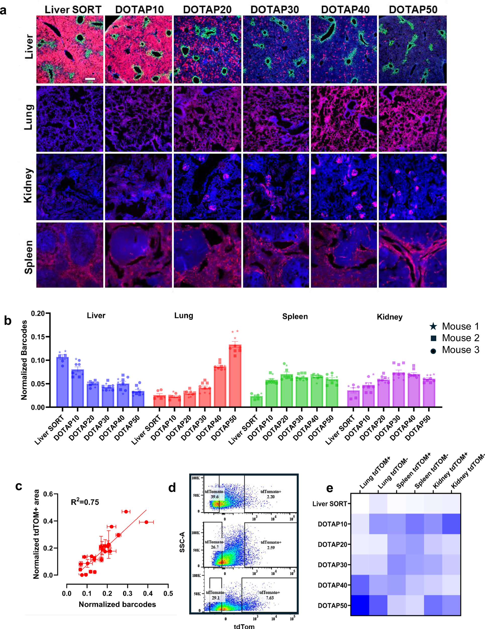
Fig. 4: Barcode distribution faithfully recapitulates delivery profiles of LNPs in a systematic series containing an increasing fraction of SORT lipid and identifies zonal enrichment.

a Endogenous tdTom fluorescent micrographs of the liver, lung, spleen and kidneys of mice administered 0.5 mg/kg Cre mRNA encapsulated in the noted formulations. b Multiplexed pooled barcode experiment shows the normalized distribution of barcodes in the liver, lung, spleen, and kidney. LNP pool contained three unique barcodes per DOTAP formulation and two unique barcodes per Liver SORT formulation; N = 3 mice received the pool, mean ± SEM. For statistics, see Supplementary Table 2. c Normalized barcode distribution plotted against normalized tdTom signal in the liver, lung, spleen, and kidney shows linear correlation between barcode distribution and tdTom response. Barcode axis: N = 3 mice, mean ± SEM; tdTom axis: Each dot is the normalized mean ± SEM of three image fields per organ per mouse from N = 6 mice. d Flow cytometry dot plots with tdTom expression on the x-axis from the lung, spleen, and kidney of mice that received the barcode pool. e Heat map showing the normalized barcode distribution in tdTom positive or negative cells isolated using FACS. Barcodes in the tdTom-positive population are enriched for more functionally active formulations vs. tdTom-negative cells. Scale bar (a) 200 uM.