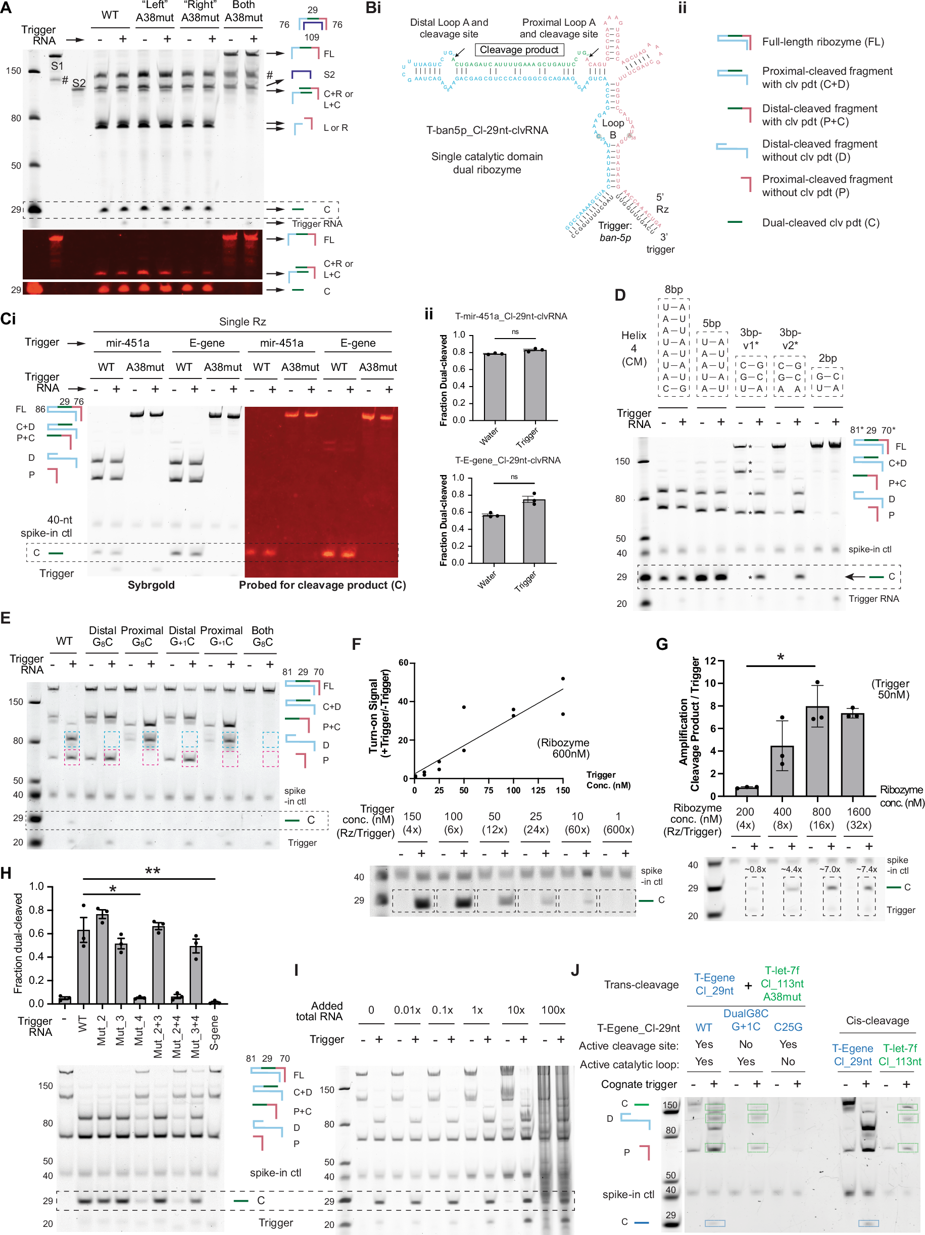
Fig. 2: Optimised single-stranded UNBAR ribozymes exhibit sequence-specific RNA-triggered dual-self-cleavage to transduce and amplify RNA signals in complex mixtures.

A Cleavage assays of ban-5p-triggered tandem ribozymes with an A38U mutation at either or both loops B demonstrate that one loop B is sufficient for dual cleavage. Top: Gel of cleavage assays of the indicated ribozymes. Bottom: Northern blot of the same gel probed for the 29-nt cleavage product. Hashtags indicate non-specific in vitro transcription products that were probe-negative. Also see Supplementary Fig. 2A for quantification. B(i) T-ban-5p_Cl-29nt-clvRNA ribozyme with dual cleavage sites and a single wildtype loop B. Colours used for each cleaved fragment are consistent with (ii). (ii) Nomenclature for each fragment that can result from cleavage of single-loop ribozymes. Colours are consistent with (B)i. C(i) Cleavage assays of single ribozymes with dual cleavage sites and a single wildtype loop B triggered by hsa-mir-451 or SARS-CoV-2 E-gene fragment. Both ribozymes can cleave at two cleavage sites to release the embedded 29-nt cleavage product. Panel at right shows northern blot of the same gel probed for the 29-nt product. (ii) Densitometry of the fraction dual-cleaved in (i) shows no significant increase in release of cleavage product with trigger. D Cleavage assays showing optimisation of the H4 communication module in T-E-gene_Cl-29nt-clvRNA and identification of 3 bp motifs that improve the signal-to-noise ratio. Asterisks mark bands corresponding to predicted cleavage products for the 3 bp ribozymes. E Cleavage assays of ribozymes mutated at either or both of the proximal and distal G8 docking nucleotides in T-E-gene_Cl-29nt-clvRNA shows that cleavage at the distal site requires the distal G8 and cleavage at the proximal site requires the proximal G8. F Cleavage assays of 600nM T-E-gene_Cl-29nt-clvRNA with varying concentration of E-gene trigger show increasing cleavage with increasing trigger concentration, with a maximum turn-on signal of at least ~55-fold. Data represents two biological replicates. G Cleavage assays of T-E-gene_Cl-29nt-clvRNA show that cleavage product release increases with increasing ribozyme, at constant 50 nM of trigger RNA. This demonstrates that the original trigger amount has been transduced into amplified amount of cleavage product. Chart plots the ratio of dual-cleaved product over the constant trigger amount (*p = 0.0269). H Testing mutant variants of E-gene trigger against T-E-gene_Cl-29nt-clvRNA shows that UNBAR ribozymes can distinguish between unrelated and closely related trigger RNAs with 1–3 nt differences (*p = 0.0369; **p = 0.0046). Sequences of test triggers are shown in Supplementary Fig. 2D. I Cleavage assays carried in with excess mammalian cell RNA show that ribozymes can detect trigger RNA spiked into a mixture of at least 100-fold excess competing RNA. J Cleavage assays of two UNBAR ribozymes with different triggers and cleavage products in the same reaction, shows that a trigger-bound ribozyme with an active catalytic loop can trans-cleave a second, catalytically dead ribozyme to release its cleavage product. Ribozyme stick cartoons are coloured according to (B). Gel analyses for Cii, G and H present three biological replicates (n = 3) with error bars showing mean and SEM. Statistical significance was assessed by non-parametric one-way ANOVA (Friedman test) with Dunn’s multiple comparisons test (*** = p < 0.001, ** = p < 0.01, * = p < 0.05, ns = p > 0.05).