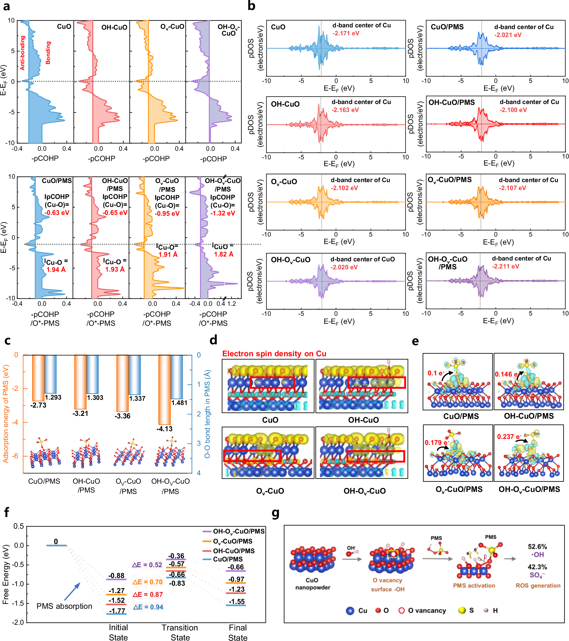
Fig. 4: Mechanistic insights based on DFT calculation into enhanced PMS activation via the synergy of oxygen vacancy (Ov) and surface hydroxy (OH).

a Top: The pCOHP diagrams of CuO, OH-CuO, Ov-CuO, and OH-Ov-CuO. Bottom: The pCOHP between the central Cu atoms and the O atoms as PMS adsorption. Relative IpCOHP values and Cu–O bond lengths were display in the figures. b The pDOS for CuO, OH-CuO, Ov-CuO, and OH-Ov-CuO (Left) before and (Right) after PMS adsorption. c The adsorption energy and O–O bond length of PMS on the surface of catalysts. d The electron spin density distribution of various structure surfaces (blue means negative value, yellow means positive value). e Charge density difference and Bader charge change in CuO/PMS, OH-CuO/PMS, Ov-CuO/PMS, and OH-Ov-CuO/PMS system (blue means positively charged, yellow means negatively charged). f The reaction energy barriers for PMS activation to produce •OH and SO4•− on CuO, OH-CuO, Ov-CuO, and OH-Ov-CuO. g Schematic illustrations for the catalytic mechanism of OH−/CuO/PMS system.