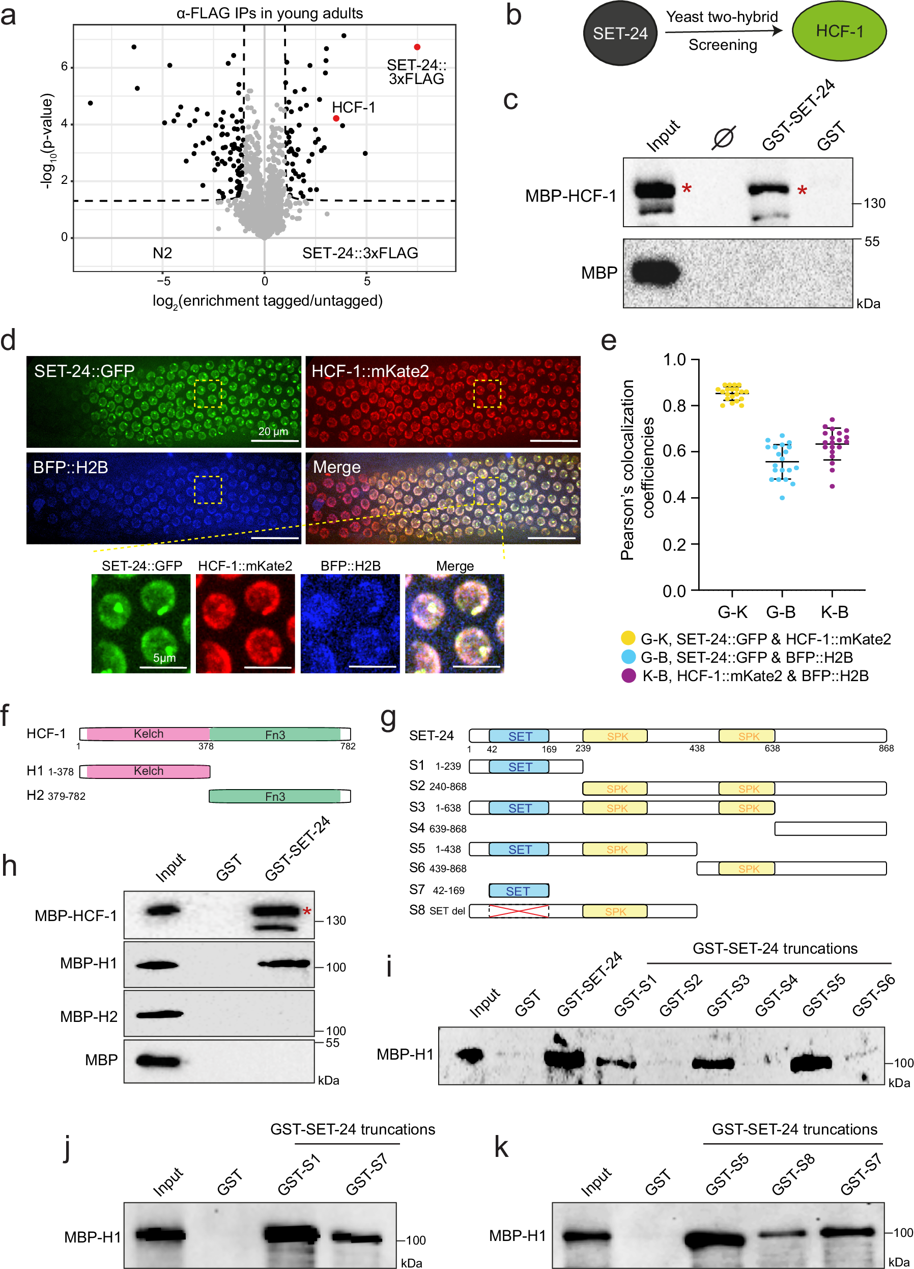
Fig. 5: SET-24 directly interacts and colocalises with HCF-1.
From: A SET domain-containing protein and HCF-1 maintain transgenerational epigenetic memory

a, b Identification of SET-24 interactors by immunoprecipitation followed by mass spectrometry (IP-MS, a) and Yeast-two Hybrid (Y2H, b). Statistical significance was assessed using a two-sided unpaired t-test. c In vitro GST-pulldown assays using GST-tagged full-length SET-24 or GST to bind MBP-tagged full-length HCF-1 or MBP. Bound proteins were analysed by Western blotting using anti-MBP antibody (ab49923). Red stars indicate the full-length MBP-HCF-1. GST, Glutathione S-transferase; MBP, Maltose-Binding Protein; ∅, empty lane. n = 3 independent experiments with similar results. d Representative images of C. elegans expressing SET-24::GFP, HCF-1::mKate2, and BFP::H2B in whole worms. n  =  10 independently imaged worms with similar results. e Pearson’s colocalization coefficiencies between SET-24::GFP, HCF-1::mKate2, and BFP::H2B within a single nucleus, measured using ImageJ. Means and standard deviations are shown. n = 20 nuclei from 10 different worms. Source data are provided as a Source Data file. f, g Schematic of MBP-tagged HCF-1 truncations (f) and GST-tagged SET-24 truncations (g). h In vitro GST-pulldown assays using GST-tagged full-length SET-24 or GST to bind MBP-tagged HCF-1 truncations or MBP. Bound proteins were analysed by Western blotting using anti-MBP antibody (ab49923). Red star indicates the full-length MBP-HCF-1. n = 3 independent experiments with similar results. i, k In vitro GST-pulldown assays using GST-tagged SET-24 truncations to bind the MBP-tagged H1 truncation of HCF-1. Bound proteins were analysed by Western blotting using anti-MBP antibody (ab49923). n = 3 independent experiments with similar results. The uncropped and unprocessed versions of blots for (c and h–k) are provided in Source Data.