Fig. 7: SET-24 modulates H3K4me3 accumulation and small RNA biogenesis.
From: A SET domain-containing protein and HCF-1 maintain transgenerational epigenetic memory

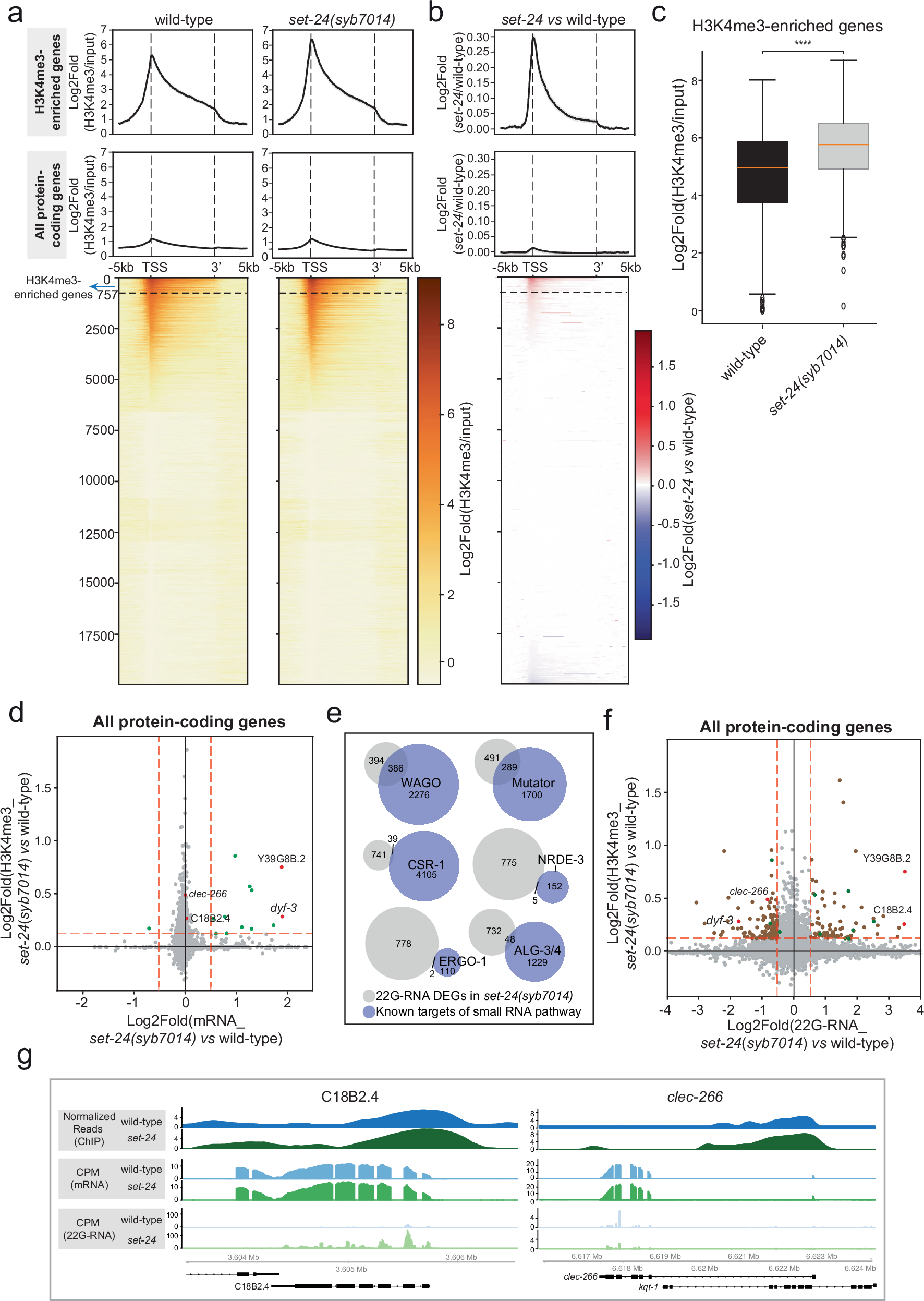
a, b Metagene plots and heatmaps showing H3K4me3 enrichment normalized to input for wild-type samples and set-24 mutants across H3K4me3-enriched genes and all protein-coding genes (a) and the log₂-normalized fold-change between set-24(syb7014) mutants and wild-type samples (b). A subset of H3K4me3-enriched genes that contribute to 80% of the total increased enrichment in set-24(syb7014) mutants is labelled in the heatmaps. H3K4me3 ChIP-seq of set-24(syb7014) and wild-type. n = 2 independent replicates. c Comparison of the average H3K4me3 enrichment around the TSS ( ± 500 bp) for wild-type samples and set-24(syb7014) mutants across H3K4me3 enriched genes. Statistical significance was assessed using a two-sided unpaired t-test. Stars indicate p value, ****p value < 0.0001. The p value for the comparison between wild-type and set-24(syb7014) is 9.27e-07. n = 757 H3K4me3 enriched genes. Box whiskers represent maxima and minima, center lines show median, box bounds show the quartiles, and dots show outliers. Source data are provided as a Source Data file. d Scatter plot correlating the increased H3K4me3 enrichment around the TSS and mRNA levels of protein-coding genes. These genes were selected from those with H3K4me3 increase that also exhibited a log₂-normalized increase of ≥0.5 in mRNA levels. mRNA-seq of set-24(syb7014) and wild-type, n = 4 independent replicates. e Venn diagrams showing overlaps between lists of genes with deregulated 22G-RNA levels in set-24(syb7014) mutants (fold change > 2 and 5% FDR) and genes targeted by specific small RNA pathways. Small RNA-seq of set-24(syb7014) and wild-type, n = 4 independent replicates. f Scatter plot correlating the increased H3K4me3 enrichment around the TSS and 22G-RNA levels across all protein-coding genes. These genes were selected from those with H3K4me3 increase that also exhibited a log₂-normalized change of ≥0.5 in 22G-RNA levels. g H3K4me3 enrichment, mRNA and 22G-RNA levels of the selected genes (C18B2.4 and clec-266) in wild-type and set-24(syb7014) mutant strains.