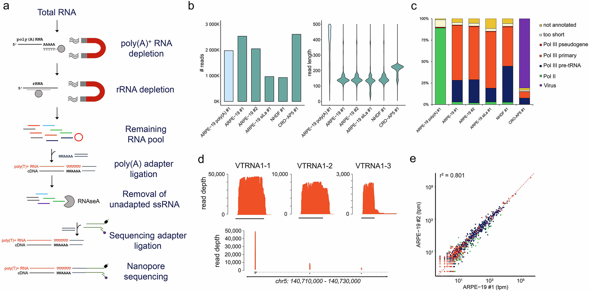
Fig. 1: DRAP3R efficiently captures poly(U) RNAs.

a DRAP3R utilizes a subtractive approach to remove poly(A) and ribosomal RNAs in a stepwise fashion, prior to ligating a double-stranded DNA adapter to all RNAs with a 3’ poly(U) tract. Following cDNA synthesis to generate hybrid RNA:cDNA molecules, all remaining single-stranded RNAs are removed by RNAseA digestion. Resulting libraries are loaded onto RNA (RA) flowcells and sequenced on a MinION mk1B for 24 h. b Total read count and read length distribution for four DRAP3R runs (2x ARPE-19 biological replicates,1x ARPE-19 pre-treated with a La protein siRNA, Normal Human Dermal Fibroblasts (NHDF), and CRO-AP5 (B cell lymphoma cell line)) and a standard poly(A) DRS run (ARPE-19). c Sequence reads were classified as Pol II transcribed (green) or Pol III transcribed with the latter subdivided into pre-tRNAs (dark blue), primary Pol III genes (orange), and pseudogenes (red), the latter defined by their annotation in Gencode v45. Short reads that could not be unambiguously assigned to a specific gene are shown in beige while reads that did not overlap with any existing annotation are shown in gold. Viral reads, derived from EBV present in CRO-AP5 cells are shown in purple (d) Read coverage plots across the VTRNA1 locus on chromosome 5 highlight the specificity and full transcript coverage provided by DRAP3R. e Scatter plot comparing the abundances of RNAs within distinct classes of RNA Pol II and RNA Pol III transcripts shows very high correlation between biological replicates of ARPE-19 cells. Colour coding as in (c).