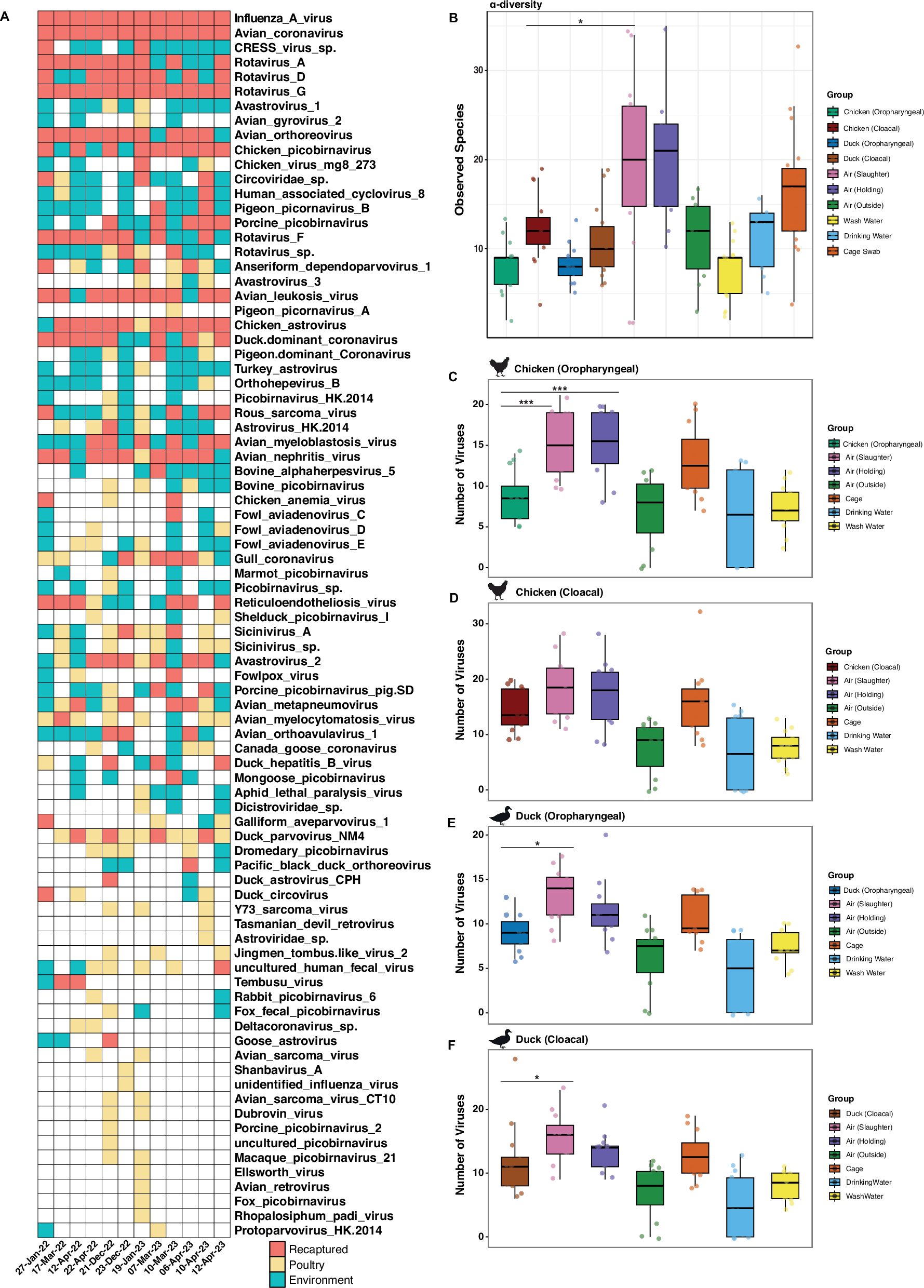
Fig. 1: Air detects more virus species than poultry swabs.

A Heatmap showing 84 different virus species which were detected at least once in poultry swabs over the course of the study. The red colour shows when a virus was identified in at least one poultry swab and at the exact same timepoint was recaptured in at least one environmental sample. The pale-yellow colour shows when a virus species was identified in poultry swabs but failed to be recaptured through environmental sampling. The blue colour shows virus species which were found in the environment but failed to be detected in poultry swabs. Rows of the heatmap represented virus species and columns represent individual environmental samples (annotated at the top of the heatmap). B Comparison of the alpha-diversity measure observed species between all ten groups included in this study (P value shown = 0.02 and n = 140). Lastly the number of viruses detected in each environmental sample is compared relative to (C) chicken oropharyngeal (n = 15; P = 0.004 versus air slaughter area and P = 0.007 versus air holding area), D chicken cloacal (n = 15), E duck oropharyngeal (n = 14; P value shown =0.01) and (F) duck cloacal (n = 15; P value shown = 0.04) swabs. Comparative environmental samples were collected from air (holding area, n = 13; slaughter area, n = 14; outside, n = 10), wash water (n = 19) drinking water (n = 9), and cage swabs (n = 17). Each group is represented with data from independent biological samples. Boxplots display the median (centre line), interquartile range (box), and whiskers extending to 1.5× the interquartile range; points represent individual samples. Statistics were calculated using a Kruskal-Wallis with Dunns post-hoc test. All P values obtained were corrected for false-discovery rate (FDR) using the Benjamini-Hochberg method. P values are annotated as follows: P < 0.05 *; P < 0.01 **; P < 0.001***.