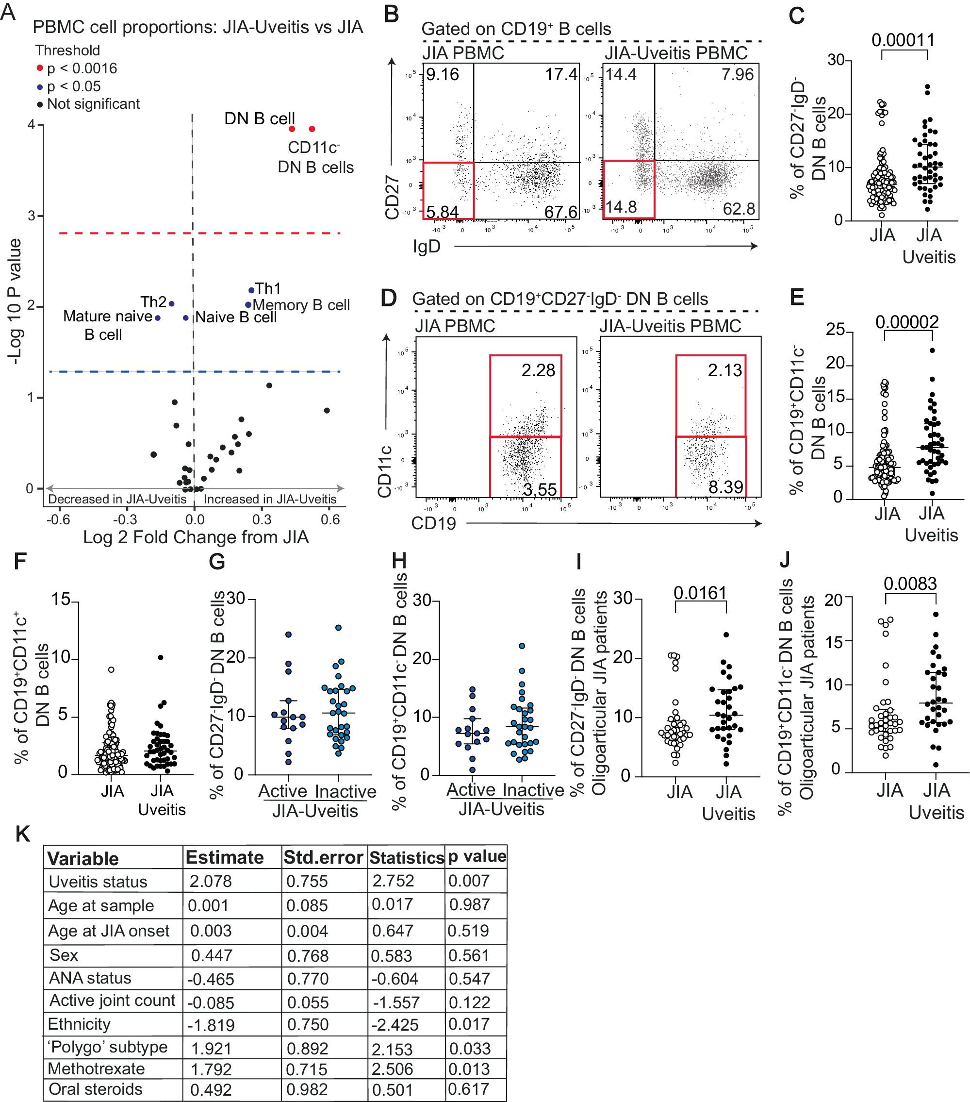
Fig. 1: CD11c- DN B cells are significantly expanded in the peripheral blood of JIA-uveitis patients compared to JIA patients.

All data were generated from PBMC collected from JIA patients with no uveitis (JIA, n = 116) and JIA patients with uveitis (JIA-uveitis, n = 44) unless otherwise stated. A Volcano plot showing all 34 measured cell populations within the PBMC of JIA-uveitis patients. P-values were calculated using two-tailed Mann-Whitney U tests comparing JIA-uveitis (n = 44) and JIA (n = 116) groups for each cell population. Significance thresholds were set at p ≤0.05 (blue dashed line) and p ≤0.0015 (red dashed line; Bonferroni-corrected threshold, 0.05/34 populations). B Representative flow cytometry plots showing the frequency of (C). CD27-IgD- Double Negative (DN) B cells. D Representative flow cytometry plots and dot plots showing the frequency of (E) CD27-IgD-CD11c- DN B cells and (F) CD27-IgD-CD11c+ DN B cells within CD19+ live singlets. Dot plots showing the frequency of (G) CD27-IgD-DN B cells and (H) CD27-IgD-CD11c- DN B cells within CD19+ live singlets from JIA patients with active and inactive uveitis (active JIA-uveitis, n = 15, navy blue symbols) and (inactive JIA-uveitis, n = 29, light blue symbols). Dot plots showing the frequency of (I) CD27-IgD- DN B cells and (J). CD27-IgD-CD11c- DN B cells within CD19+ live singlets from patients with oligoarticular arthritis only (JIA, n = 37) and (JIA-uveitis, n = 30). Significance of difference between groups was determined using two-tailed Mann-Whitney tests. P-values below or equal to 0.05 are shown on graphs, but the significance threshold was set at ≤ 0.005 to adjust for multiple testing for phenotypic analysis (B–J). Error bars represent median ± IQR for groups. K Table shows results of a multiple linear regression model on the impact of predictor variables (uveitis status, age at sample, age at JIA onset, sex, ANA status, active joint count, ethnicity and ‘Polygo’ subtype, methotrexate treatment and oral systemic steroid treatment) on the dependant variable, CD11c- DN B cells. The association between CD11c- DN B cell frequency and clinical variables was assessed using multiple linear regression. P-values for individual coefficients were calculated using two-sided t tests. Uveitis status (p = 0.007), ethnicity (p = 0.017), ‘polygo’ subtype (p = 0.033), and methotrexate treatment (p = 0.013) were significantly associated with CD11c- DN B cell frequency.