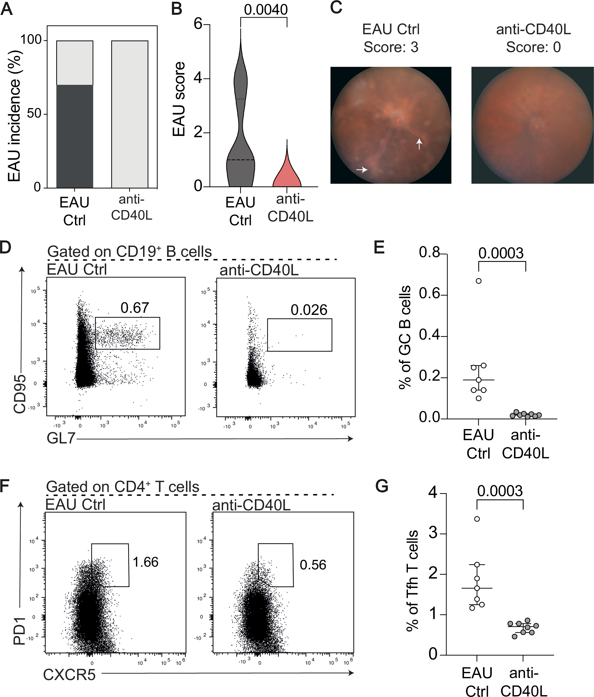
Fig. 7: Modulation of B cell:T cell interactions via CD40L antagonism suppresses uveitis severity in vivo.

Data were generated from n = 7 EAU Ctrl mice and n = 8 EAU mice treated with anti-CD40L every other day from days 4–20 following EAU initiation. A Bar plot comparing the incidence of uveitis between standard EAU Ctrl mice (left) and EAU mice treated with anti-CD40L (right). B Violin plot showing the retinal EAU disease score at day 21. C Example fundoscope images from a EAU Ctrl mouse and an anti-CD40L-treated EAU mouse. D Representative flow cytometry plots and (E) Dot plot showing the frequency of CD95⁺GL7⁺ germinal centre (GC) B cells within CD19⁺ live singlets. F Representative flow cytometry plots and G. Dot plot showing the frequency of CXCR5⁺PD1⁺ T follicular helper (Tfh) T cells within CD4⁺ live singlets. Statistical significance between groups was determined using the two-tailed Mann-Whitney test, with p-values ≤0.05 shown on graphs. The significance threshold was set at ≤0.05, and error bars represent median ± QR. White arrows point to clinical features of uveitis i.e., swelling of the optic disc and cuffing of vessels.