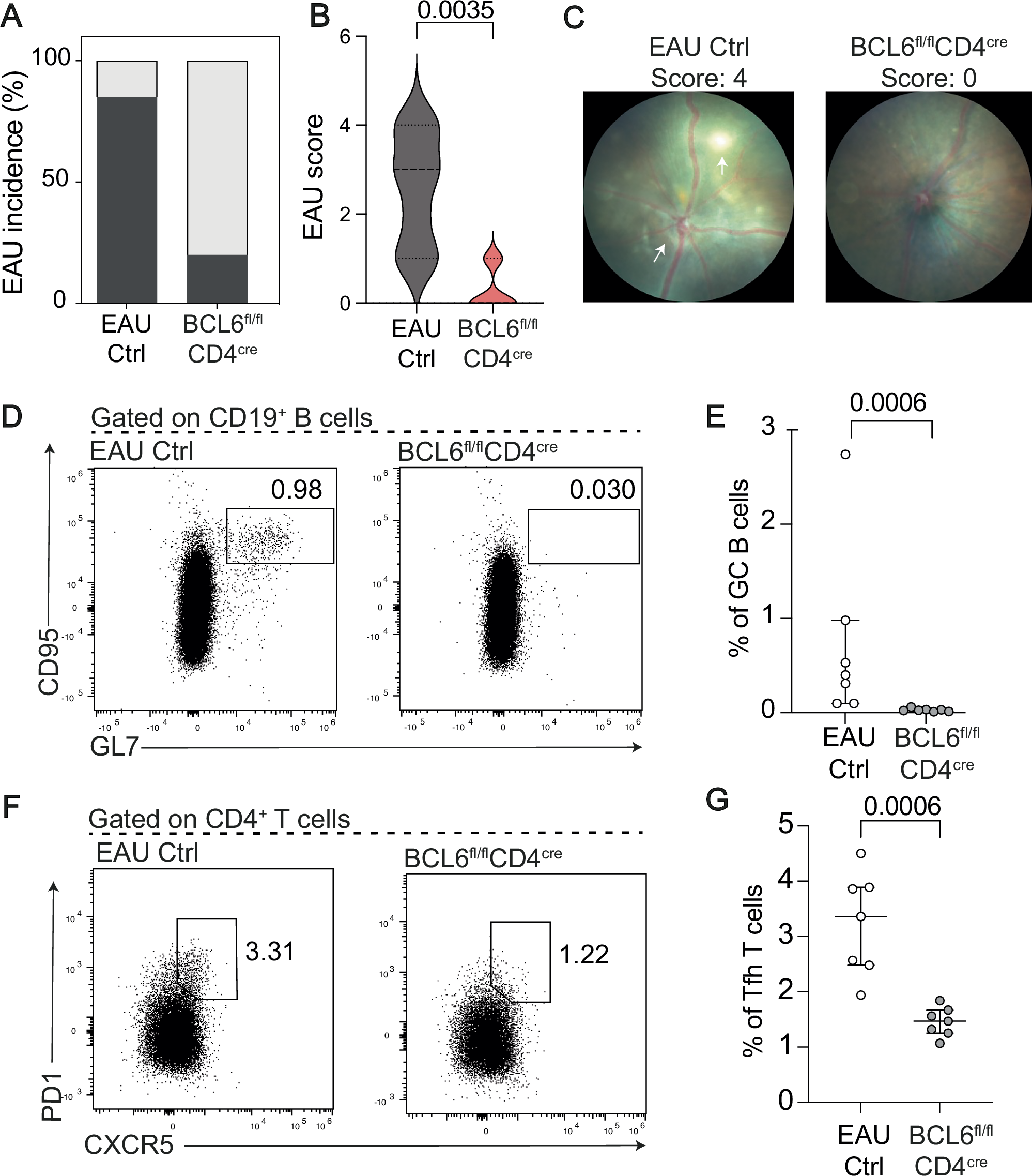
Fig. 8: Mice who are deficient in T follicular helper cells have significantly reduced uveitis severity.

Data were generated from two individual experiments with a total of n = 12 EAU Ctrl mice and n = 12 BCL6fl/flCD4cre mice initiated with EAU. Data shown are representative of one experiment. A Bar plot comparing the incidence of uveitis between EAU Ctrl mice (left) and BCL6fl/flCD4cre mice (right). B Violin plot showing the retinal EAU disease score at day 21. C Example fundoscope images from a EAU Ctrl mouse and a BCL6fl/flCD4cre mouse. D Representative flow cytometry plots and (E) Dot plot showing the frequency of CD95⁺GL7⁺ germinal centre (GC) B cells within CD19⁺ live singlets. F Representative flow cytometry plots and (G). Dot plot showing the frequency of CXCR5⁺PD1⁺ Tfh within CD4⁺ live singlets. Statistical significance between groups was determined using the two-tailed Mann-Whitney test, with p-values ≤0.05 shown on graphs. The significance threshold was set at ≤0.05, and error bars represent median ± IQR.