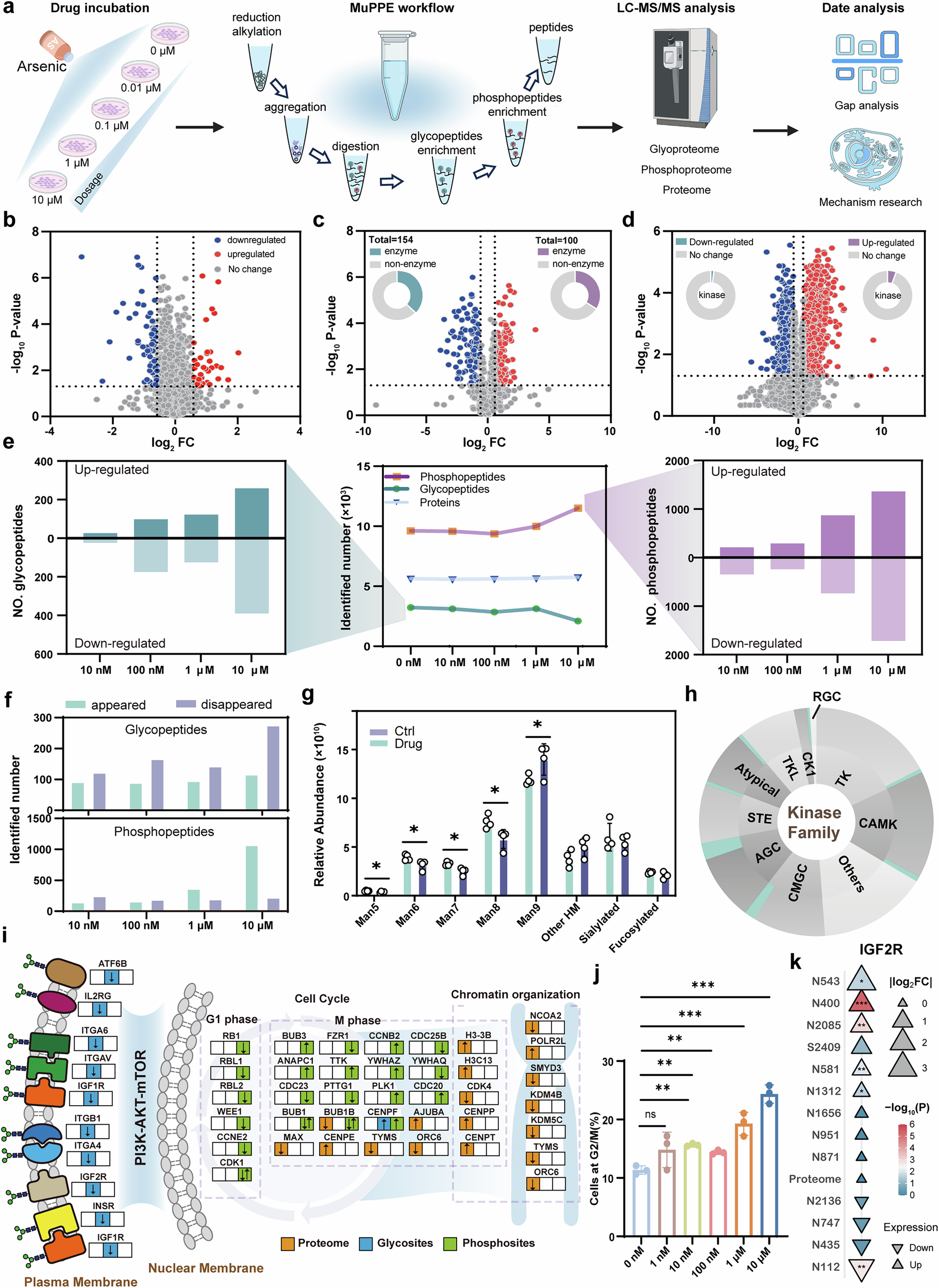
Fig. 6: Global proteomic, glycoproteomic, and phosphoproteomic analyses reveal the differentially regulated molecular features of arsenic MoA.
From: A versatile platform for sequential glyco-, phospho-, and proteomics with multi-PTMs integration

a The overview of MuPPE workflow for the dose-dependent treatment of NB4 cells with arsenic. Created in BioRender. Dong. (2025) [https://BioRender.com/b218mw3]. b Volcano plot depicting differentially expressed proteins upon arsenic treatment (10 μM vs 0 μM). c Volcano plot showing differentially regulated glycosylation sites following arsenic exposure (10 μM vs 0 μM). Inset: relative proportion of enzymes versus non-enzymes among glycoproteins with differential glycopeptide expression. d Volcano plot illustrating differentially regulated phosphorylation sites after arsenic treatment (10 μM vs 0 μM). Inset: percentage of kinases within proteins exhibiting differential phosphorylation. Downregulated entities are depicted in blue, upregulated in red, and unchanged in grey. e The counts of differentially regulated glycopeptides (left panel) and phosphopeptides (right panel), and total numbers of identified proteins, glycopeptides, and phosphopeptides across varying drug concentrations (middle panel). f Number of newly emerged or vanished glycopeptides and phosphopeptides compared with control group (0 μM). g Alterations in glycan structural profiles following arsenic treatment (10 μM vs 0 μM); HM = high-mannose glycans; comparison by two-sided P values (Student’s t-test), *P < 0.05, **P < 0.01. Error bars presented as mean ± SD, n = 4. h Differential regulation of kinases by family, as identified through KSEA. Cyan-shaded regions denote the proportion of regulated kinases within each family. i Schematic of PI3K-AKT-mTOR pathway perturbation by arsenic, with downstream effects on cell cycle and chromatin organization. Proteome (green), glycoproteome (orange), and phosphoproteome (blue) alterations are mapped. Created using ChemDraw (version 14.0). j Flow cytometry analysis of NB4 cells treated with increasing arsenic concentrations, showing dose-dependent G2/M phase accumulation comparison by two-sided P values (Student’s t-test), *P < 0.05, **P < 0.01. Error bars presented as mean ± SD, n = 3. k Differential expression of protein relative abundance, glycosylation sites, and phosphorylation sites of IGF2R protein with the log2 fold change values. Different symbols representing upregulation (upward triangles), downregulation (downward triangles), and the color intensity indicating the significance of the change.