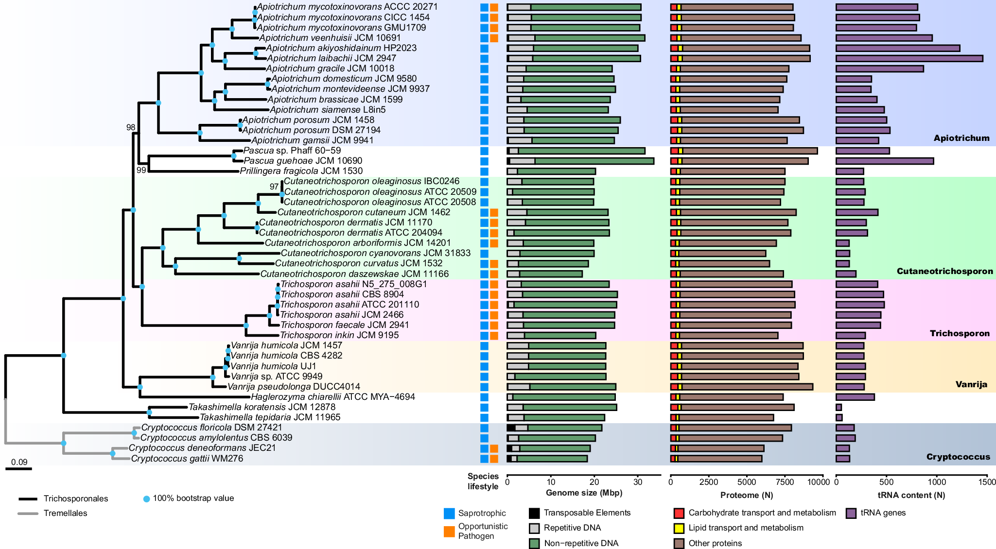
Fig. 1: Overview of the analysed haploid Trichosporonales species and their respective genomic features.
From: Genomic and physiological signatures of adaptation in pathogenic fungi

A maximum likelihood genome-scale phylogeny of the Trichosporonales (black branches) and Tremellales (grey branches) was calculated based on the protein sequence of 1438 single-copy orthologous genes. Lifestyles of the species used in this study are colour-coded for saprotrophic (blue) and opportunistic pathogenic (orange) species. The genome size for each genome assembly is indicated, with the respective proportions assigned as transposable elements (black), simple repetitive sequences (grey), and non-repetitive DNA (green). The genes predicted to be involved in carbohydrate transport and metabolism (red), and lipid transport and metabolism (yellow) and additional proteins (brown) are indicated for each strain. In the last column, the total number of detected tRNA genes (purple) is depicted.