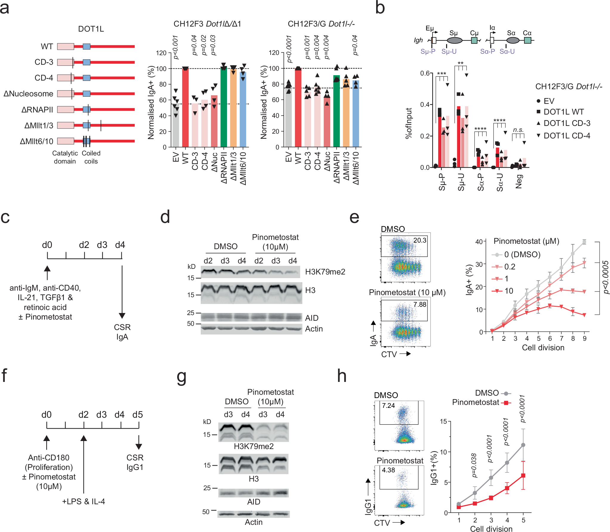
Fig. 2: DOT1L activity is required for its function in CSR.

a Scheme of DOT1L variants and their relative CSR activity when expressed in Dot1lΔ/Δ1 or Dot1l−/− CH12F3 cells. Proportion of IgA+ cells 48 h post-CIT for each mutant is normalized to cells expressing WT DOT1L. Mean values (bars) and individual biological replicates (symbols) from n = 3 to 6 experiments. P values for significant differences by one-way ANOVA with Dunnet’s multiple comparison test versus cells expressing WT DOT1L. b Occupancy of flag-DOT1L WT or catalytically inactive variants in CH12F3 Dot1l−/− cells at the indicated Igh locus amplicons, and intergenic region as negative (Neg) control from 3 biological replicates. P values by two-way ANOVA with Dunnet’s multiple comparison test versus EV samples (****p < 0.0001, ***p < 0.001, **p < 0.01). c Experimental set-up for measuring CSR to IgA in mouse splenic B cells treated with DMSO or different doses of the DOT1L inhibitor pinometostat. d Representative western blot of the indicated proteins in mouse B cells treated as in (c). Uncropped blots in Source Data. e Representative flow cytometry plots of surface IgA staining versus CTV dilution in B cells treated as in (c). The plot shows mean ± SD proportion of IgA+ B cells per cell division from 3 mice from two independent experiments. P values for significant differences by two-way ANOVA with Tukey’s multiple comparisons test. f Experimental set-up for measuring CSR to IgG1 in mouse splenic B cells. g Representative western blot of the indicated proteins in mouse B cells treated as in (f). h Representative flow cytometry plots of surface IgG1 staining versus CTV dilution in splenic B cells treated as in (f). The plot shows the mean ± SD proportion of IgG1+ cells per cell division from five mice from two independent experiments. P values for significant differences by two-way ANOVA with Sidak’s multiple comparisons test.