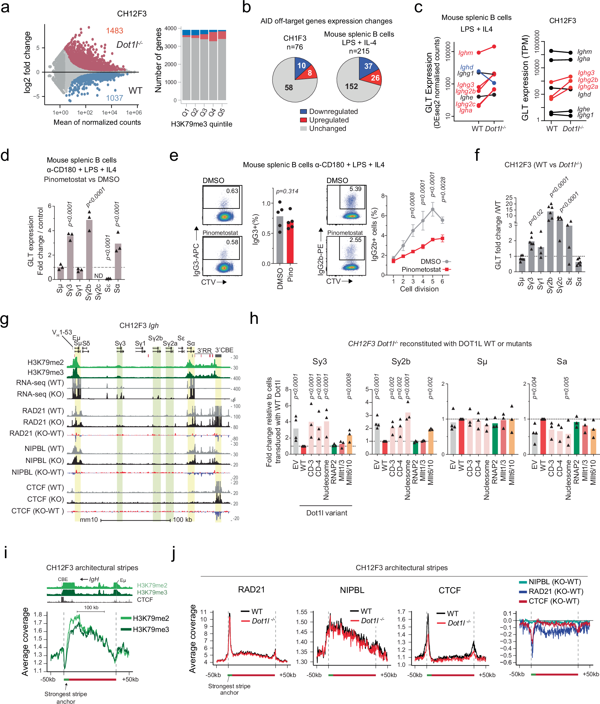
Fig. 4: DOT1L deficiency uncouples GLT induction from CSR and alters cohesion trafficking.

a MA plot of mRNA levels differences between WT and Dot1l−/− CH12F3, by RNA-seq, showing up- (red) and down- (blue) regulated genes. Stacked bar plot shows gene expression changes per H3K79me3 quintile. b Number of AID off-target genes with altered expression by RNA-seq in each system. c RNA-seq of all Igh GLTUs from WT or Dot1l−/− murine activated B cells and CH12F3 cells. Significant (adjusted p value < 0.1) upregulation (red) or downregulation (blue) is indicated. d GLT levels for all Igh GLTUs in murine activated B cells stimulated for CSR to IgG1, measured by RT-qPCR and plotted as fold change over DMSO controls from 3 biological replicates. e Representative flow cytometry of the proportion of IgG3+ or IgG2+ mouse B cells stimulated as in (d) and treated with DMSO or 10 µM pinometostat. Bar plots show means and individual mouse values (symbols) for IgG3, or mean ± SD per cell division determined by CTV staining for 3 mice for IgG2b. f GLTU transcript levels of unstimulated WT and DOT1L-deficient CH12F3 cells by RT-qPCR, analyzed as in d) from 4-6 biological replicates. g UCSC genome browser snapshot of Igh transcripts by RNA-seq and H3K79me2, H3K79me3, RAD21, NIPBL, and CTCF signals in WT and Dot1l−/− CH12F3 cells. CBE, CTCF binding element; 3’ RR, 3’ regulatory region enhancer. h Fold change of each GLT in Dot1l−/− CH12F3 cells expressing WT DOT1L, variants thereof, or empty vector (EV). GLT by RT-qPCR was normalized to cells complemented with WT DOT1L from 3 to 4 biological replicates. i Metaplot of H3K79me2/3 distribution over architectural stripes in CH12F3 cells, aligned to the strongest stripe anchor (i.e.,k, highest RAD21 peak). H3K79me2/3 and CTCF levels for the equivalent Igh region and orientation are shown at the top. j Metaplots showing the distribution of RAD21, NIPBL, and CTCF levels at stripes in Dot1l−/− and WT CH12F3 cells. The last metaplot shows the signal difference in Dot1l−/− minus WT cells. d–f, h P values for significant differences by two-way mixed ANOVA with Sidak’s multiple comparisons test.