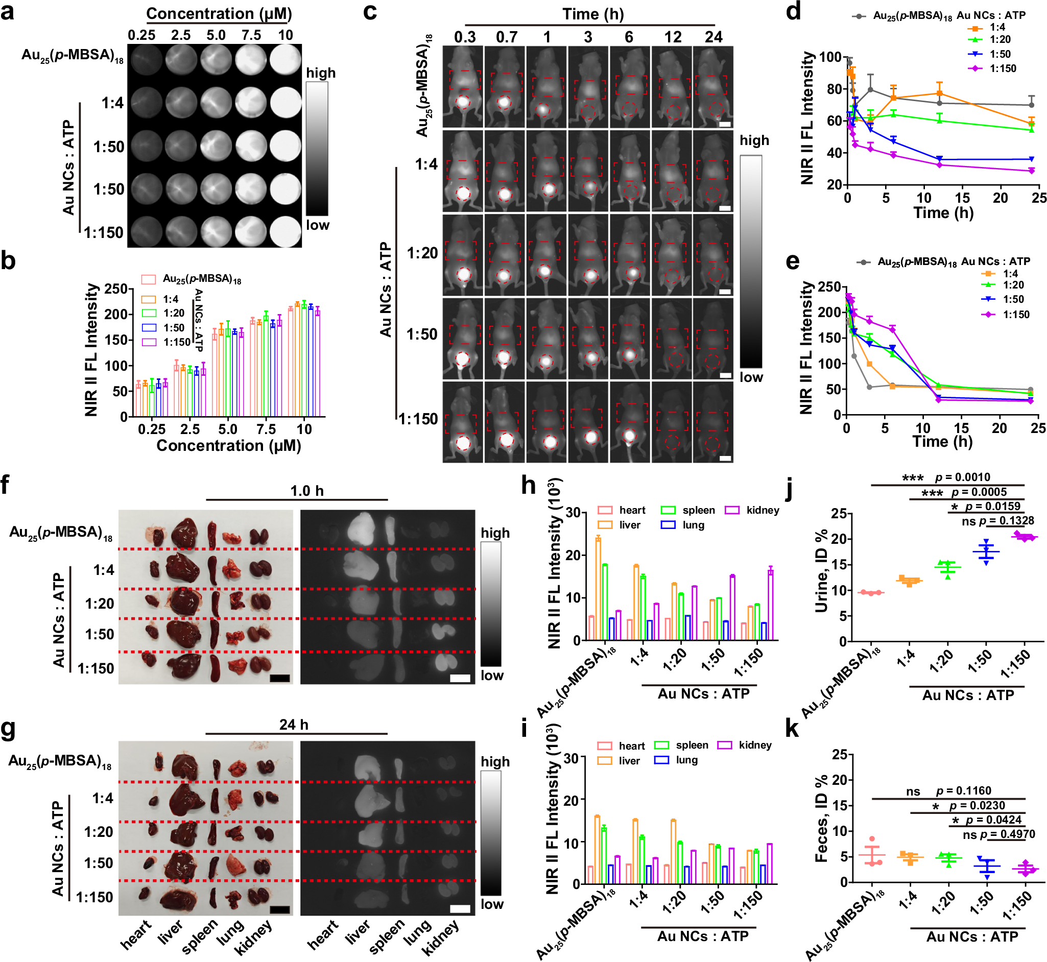
Fig. 6: Precise ligand engineering promoted bio-distribution of Au25 NCs.
From: Atomically precise ligand engineering of gold nanoparticles via interphase mass transfer

a NIR II fluorescence images and b corresponding quantification of Au25(p-MBSA)18, Au25(p-MBSA)18-n(p-ATP)n (synthesized via the interphase-assisted ligand exchange at molar ratios of p-ATP: Au25(p-MBSA)18 = 4, 20, 50, and 150) at various concentrations. The assay was repeated three times for each sample group. c NIR II imaging at different time points monitoring the metabolism of Au25(p-MBSA)18, Au25(p-MBSA)18-n(p-ATP)n (at molar ratios of p-ATP: Au25(p-MBSA)18 = 4, 20, 50, and 150) with the concentration of 10 μM in the liver and bladder. Scale bar, 1 cm. The NIR II fluorescence quantification in d liver and e bladder of mice over time. Three mice per group (independent experiments). NIR II fluorescence imaging of major organs at f 1 h and g 24 h post-injection of different Au NCs (10 μM), along with their corresponding fluorescence quantification at h 2 h and i 24 h. Scale bar, 1 cm. Three mice per group (independent experiments). Au content in j urine and k feaces collected over 24 h post-injection, quantified by ICP-MS. Three mice per group (independent experiments). All the data are shown as mean ± SD (n = 3 mice per group). ns: not significant, *p < 0.05, **p < 0.01, ***p < 0.001 (Student’s t-test).