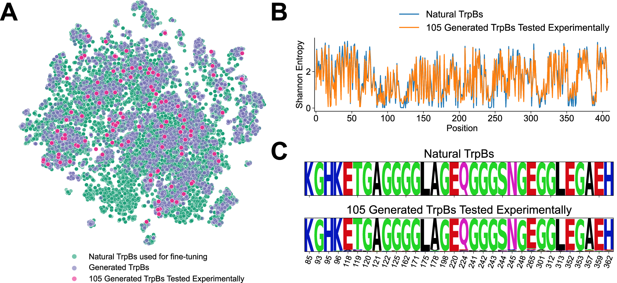
Fig. 2: Comparison of natural- and GenSLM-TrpBs.
From: Sequence-based generative AI design of versatile tryptophan synthases

A t-SNE projection showing that GenSLM-TrpBs are well distributed across the natural TrpB sequence space used for fine-tuning. B Sequence variability quantified by Shannon entropy and C sequence logo of the most conserved residues. Both analyses indicate that GenSLM-TrpBs recapitulate natural sequence patterns.