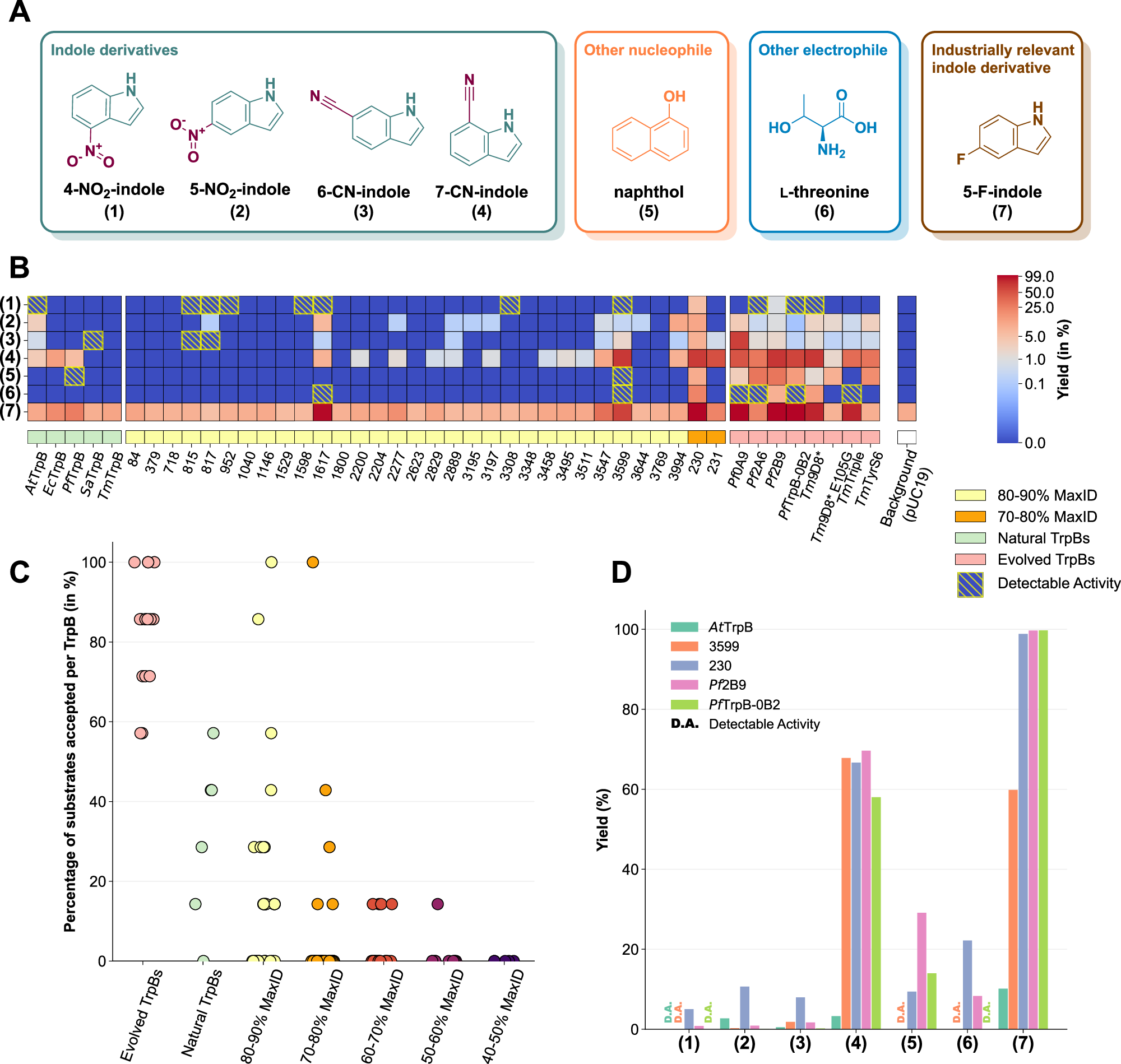
Fig. 4: Reaction yields of GenSLM-TrpBs with non-natural substrates.
From: Sequence-based generative AI design of versatile tryptophan synthases

A Structures of non-canonical substrates tested. B Product yields estimated by UV absorbance at the isosbestic point (277 nm). Yields are displayed using a power-law normalization with γ = 0.15. Background activity corresponds to pUC19-containing E. coli, showing that only 5-F-indole exhibits background activity from the E. coli expression host. C Percentage of substrates accepted per TrpB, comparing GenSLM-TrpBs (clustered by sequence identity) with evolved and natural TrpBs. D Comparative yields of the two most promiscuous GenSLM-TrpBs compared to the most promiscuous natural enzyme (AtTrpB), the most promiscuous evolved TrpB (Pf2B9), and the industrially relevant PfTrpB-0B2. Detectable Activity is defined as when the product is measurable by mass spectrometry above background level (three standard deviations above pUC19-containing E. coli) but below UV detection on the 277 nm HPLC UV channel (see Methods for details). MaxID: maximum sequence identity to natural TrpBs. Source data are provided as a Source Data file.