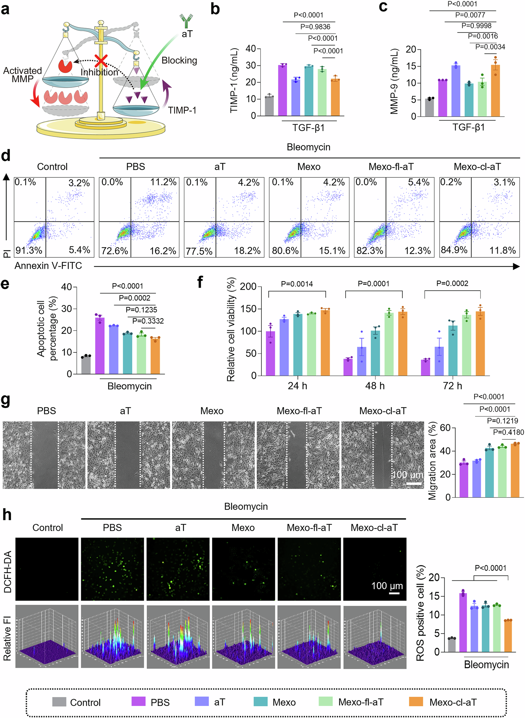
Fig. 5: The abilities of Mexo-cl-aT in MMP activation, ROS scavenging, alveolar epithelial repair in vitro.

a Illustration of the mechanism of aT for MMP/TIMP-1 rebalance. (Created in BioRender. Zhang, F. (2025) https://BioRender.com/5c51mwj). b, c The levels of TIMP-1 and active MMP-9 in MLF supernatants. d, e Cell apoptosis and quantification of A549 cells. f Cell viability of bleomycin-challenged A549 cells after various treatments for 24, 48, and 72 h. g Images of wound healing assay and quantification of migration area. h CLSM images, 3D maps and quantification of ROS in A549 cells. Data indicate mean ± SEM, one-way ANOVA with Dunnett’s multiple comparisons test; Measurements in Fig. 4b–h were taken from 3 biological replicates. Source data are provided as a Source Data file.