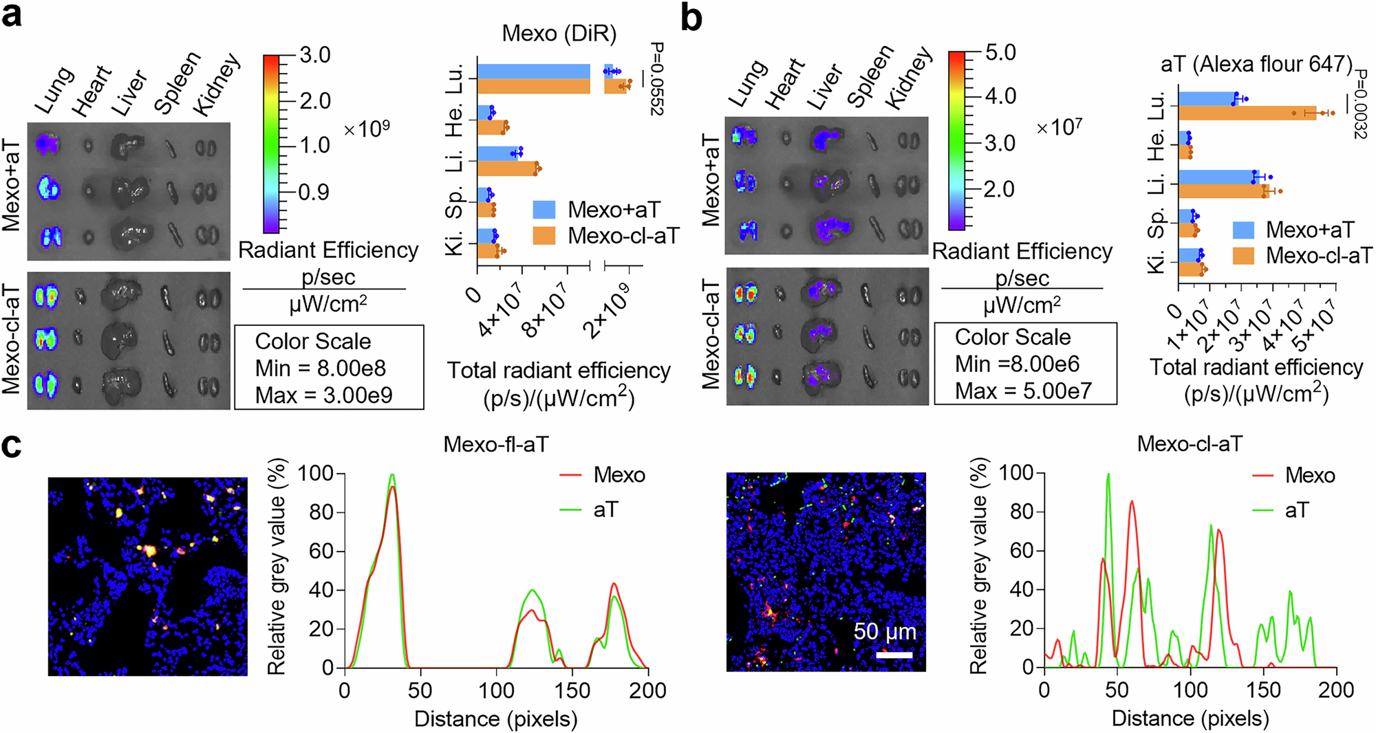
Fig. 6: Imaging of biodistribution and controlled release of Mexo-cl-aT.

Ex vivo imaging and quantitative analysis of Mexo (a) and aT (b) in the major organs harvested at 72 h after administration. The Mexo were labeled with DiR and the aT were labeled with Alexa Fluor 647-conjugated secondary antibody. c CLSM images and colocalization analysis of Mexo and aT in the cryosections of bleomycin-challenged mouse lungs. The Mexo were labeled with DiI and aT were labeled with FITC-conjugated secondary antibody. Data indicate mean ± SEM, measurements were taken from distinct samples; ns, not significant; two-tailed unpaired Student’s t test. Measurements in Fig. 5a–c were taken from 3 biological replicates. Source data are provided as a Source Data file.