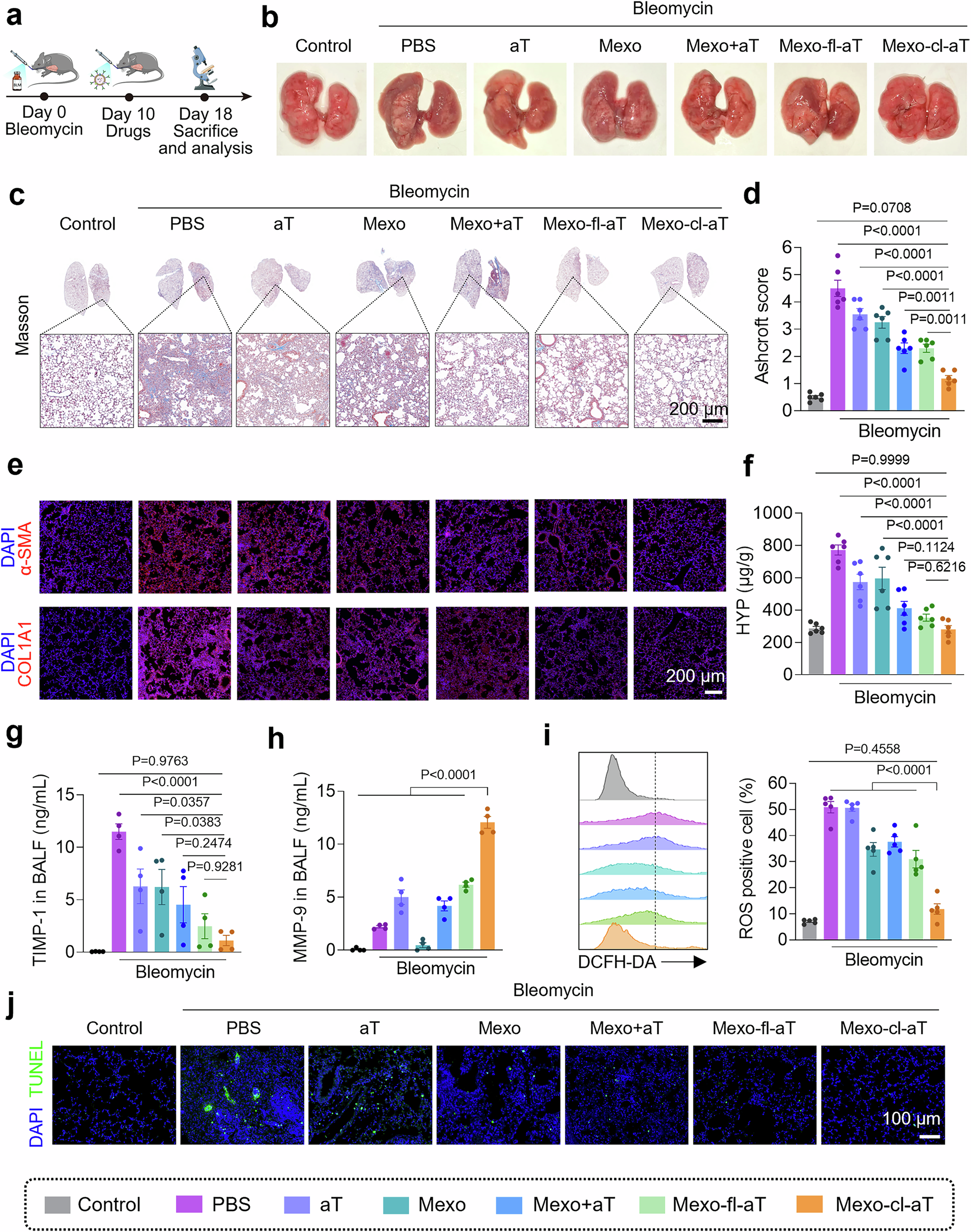
Fig. 7: Anti-fibrotic effects of Mexo-cl-aT in vivo.

a Illustration of animal experiment procedure. (Created in BioRender. Zhang, F. (2025) https://BioRender.com/15qup8o). Representative images (b), Masson staining (c), and Ashcroft score (d) of mouse lungs after different treatments (n = 6 per group). e IF staining of α-SMA and COL1A1 in mouse lung sections (n = 6 per group). f HYP content in mouse lung tissues (n = 6 per group). The level of TIMP-1 (g) and active MMP-9 (h) in mouse BALF (n = 4 per group). i Flow cytometry analysis of the ROS levels in mouse lung tissues (n = 5 per group). j TUNEL staining of mouse lung sections (n = 6 per group). Data indicate mean ± SEM; one-way ANOVA with Dunnett’s multiple comparisons test. Source data are provided as a Source Data file.