Fig. 5: Helicase-dead XPD impairs RNAPII clearance and necessitates VCP-dependent clearance in fibroblasts.
From: Hierarchical mechanisms control the clearance of DNA lesion–stalled RNA polymerase II

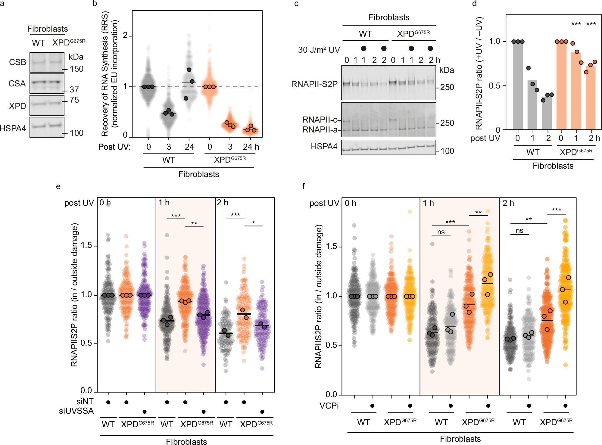
a Detection of CSB, CSA, and XPD protein levels in whole cell lysates from fibroblasts derived from an individual with a helicase-dead XPD mutant protein (XP8BR-hTERT, XPDG675R) or a normal individual (48BR-hTERT, WT). HSPA4 was used as a loading control. b Quantification of RRS as in Fig. 2a-b in normal and XPD helicase-dead fibroblasts. c A representative image of the global DRB run-off assay by western blotting in normal and XPD helicase-dead fibroblasts as described for Fig. 1e. d Quantification of (c) as described for Fig. 1f-g. e Quantification of the local DRB run-off immunofluorescence assay as described for Fig. 1a-c for 0, 1, and 2 h after local UV-C treatment in normal and XPD helicase-dead fibroblasts after knockdown with an siRNA pool for UVSSA or a nontargeting control siRNA. f. Quantification of the local DRB run-off immunofluorescence assay as described for Fig. 1a-c for 0, 1, and 2 h after local UV-C treatment in normal and XPD helicase-dead fibroblasts with or without VCPi treatment as in Fig. 4a.