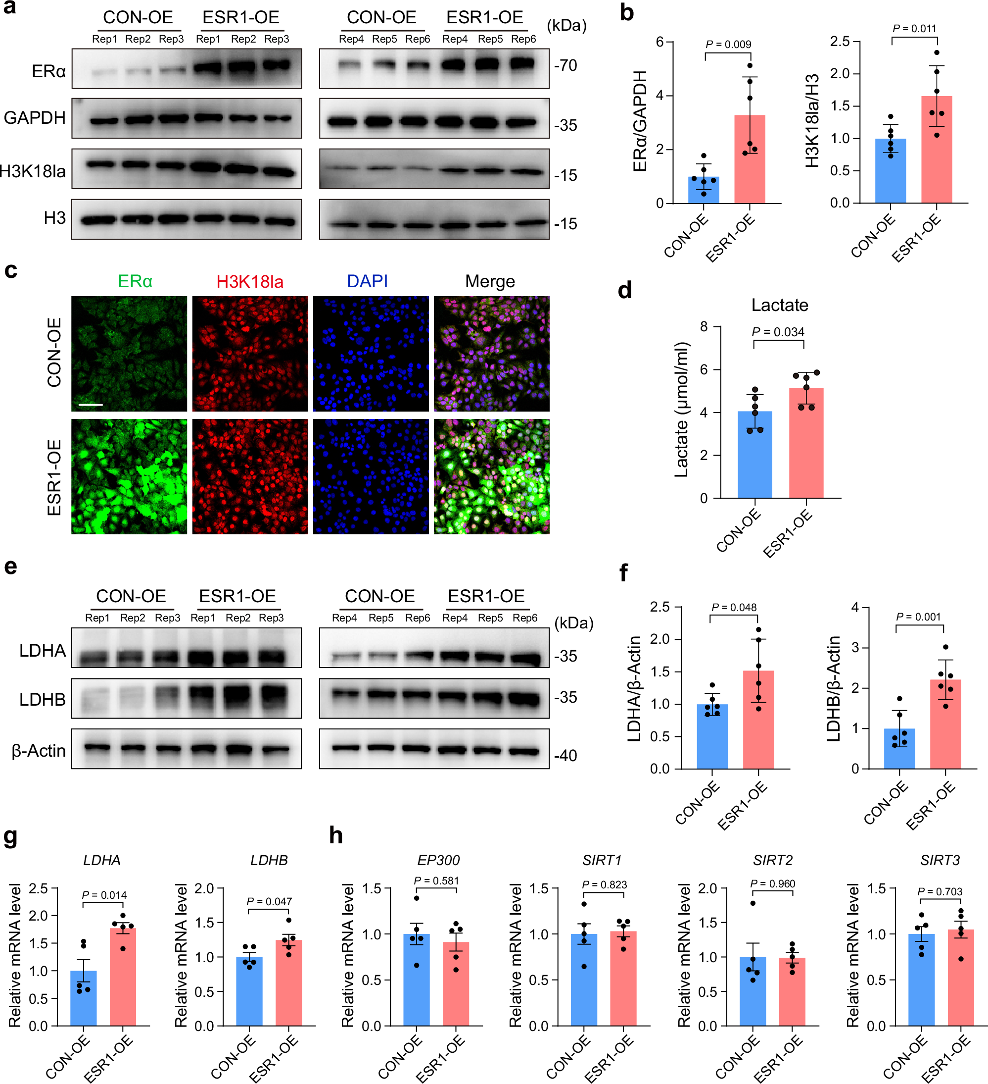
Fig. 3: ERα overexpression upregulates Kla in Ishikawa cells.

a, b Protein levels of ERα and H3K18la in Ishikawa cells (n = 6, biologically independent samples). c ERα and H3K18la IF staining in Ishikawa cells. Images are representative of four independent biological replicates. Scale bar: 100 μm. d Intracellular lactate levels in Ishikawa cells (n = 6, biologically independent samples). e, f Protein levels of LDHA and LDHB in Ishikawa cells (n = 6, biologically independent samples). g Relative mRNA levels of LDHA and LDHB in Ishikawa cells (n = 5, biologically independent samples). h Relative mRNA levels of EP300, SIRT1, SIRT2, and SIRT3 in Ishikawa cells (n = 5, biologically independent samples). P values were determined by two-tailed unpaired Student’s t test, and data are presented as means ± s.e.m. CON-OE, control; ESR1-OE, ESR1 overexpression. Source data are provided as a Source data file.