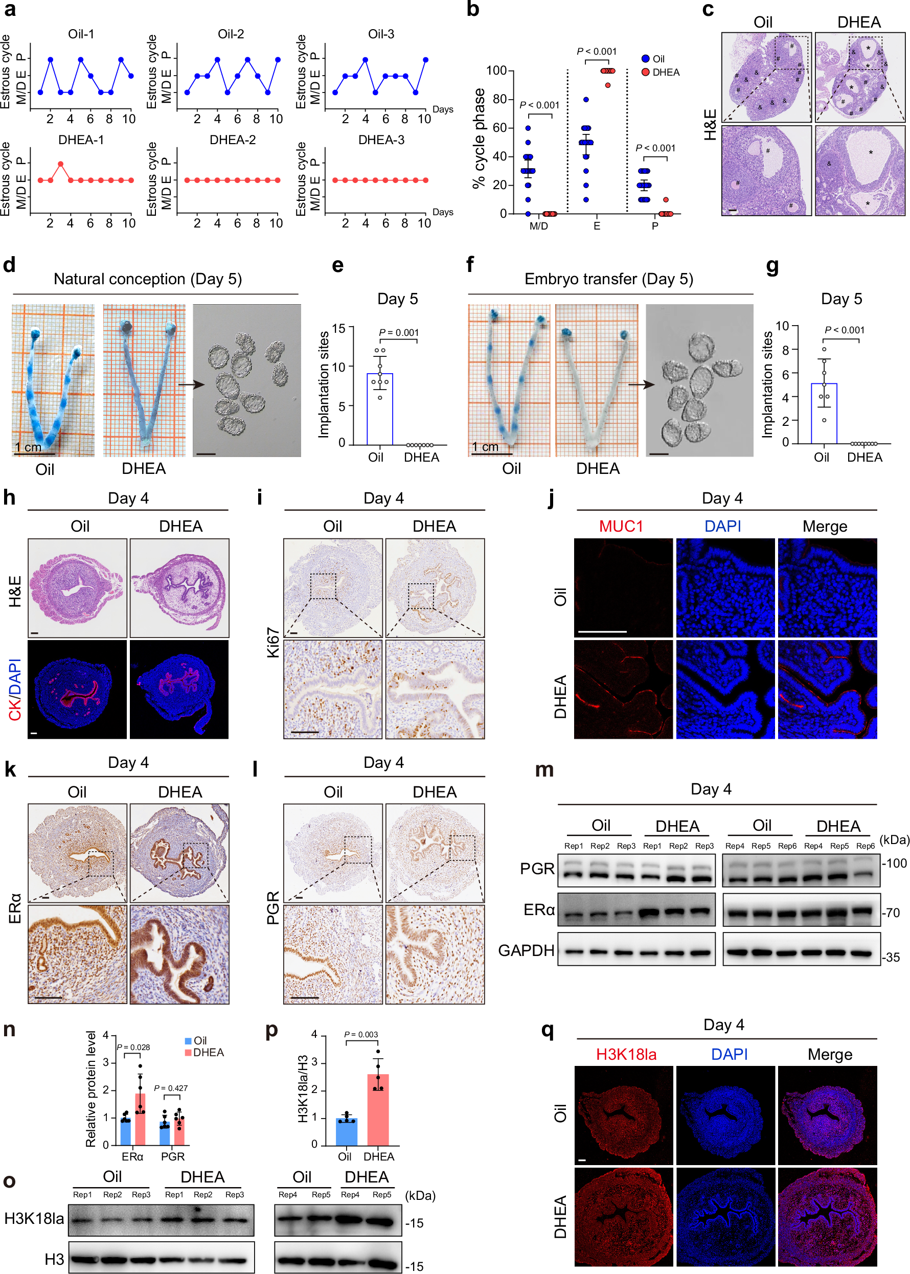
Fig. 4: PCOS mice exhibit excessive uterine ERα and H3K18la along with abnormal endometrial receptivity.

a Representative estrous cycles of Oil and DHEA mice. b Quantitative analysis of estrous cycles in Oil and DHEA mice (n = 20, biologically independent mice). M/D Metestrus/Diestrus, E Estrus, P Proestrus. c Hematoxylin and eosin (H&E) staining of ovaries in Oil and DHEA mice. *: cystic follicle; #: antral follicle; &: corpora lutea. d ISs visualized by blue dye in naturally conceived Oil mice, and unimplanted embryos in DHEA mice. Black arrows indicate embryos. e The number of ISs on day 5 in naturally conceived mice (n = 8 for Oil and n = 7 for DHEA). f ISs visualized by blue dye in embryo-transferred Oil mice, and unimplanted embryos in DHEA mice. Black arrows indicate embryos. g The number of ISs on day 5 in embryo-transferred mice (n = 7 for Oil and n = 8 for DHEA). h H&E and rhodamine-phalloidin staining of the cytoskeleton in the murine uterus on day 4. i Ki67 IHC staining in the murine uterus on day 4. j MUC1 IF staining in the murine uterus on day 4. k, l ERα, and PGR IHC staining in the murine uterus on day 4. m, n Protein levels of ERα and PGR in the murine uterus on day 4 (n = 6, biologically independent mice). o, p H3K18la levels in the murine uterus on day 4 (n = 5, biologically independent mice). q H3K18la IF staining in the murine uterus on day 4. Exact P values: b: M/D, P = 2.02 × 10−9; E, P = 1.45 × 10−11; P, P = 3.26 × 10−4; g: P = 3.11 × 10−4. For n, p, P values were determined by two-tailed unpaired Student’s t test, and data are presented as means ± s.e.m. For b, e, g, P values were determined by two-tailed unpaired Mann–Whitney U rank-sum test, and data are presented as medians with interquartile ranges. For c, h–l, q, images are representative of four independent biological replicates. Scale bar: 100 μm. Source data are provided as a Source data file.