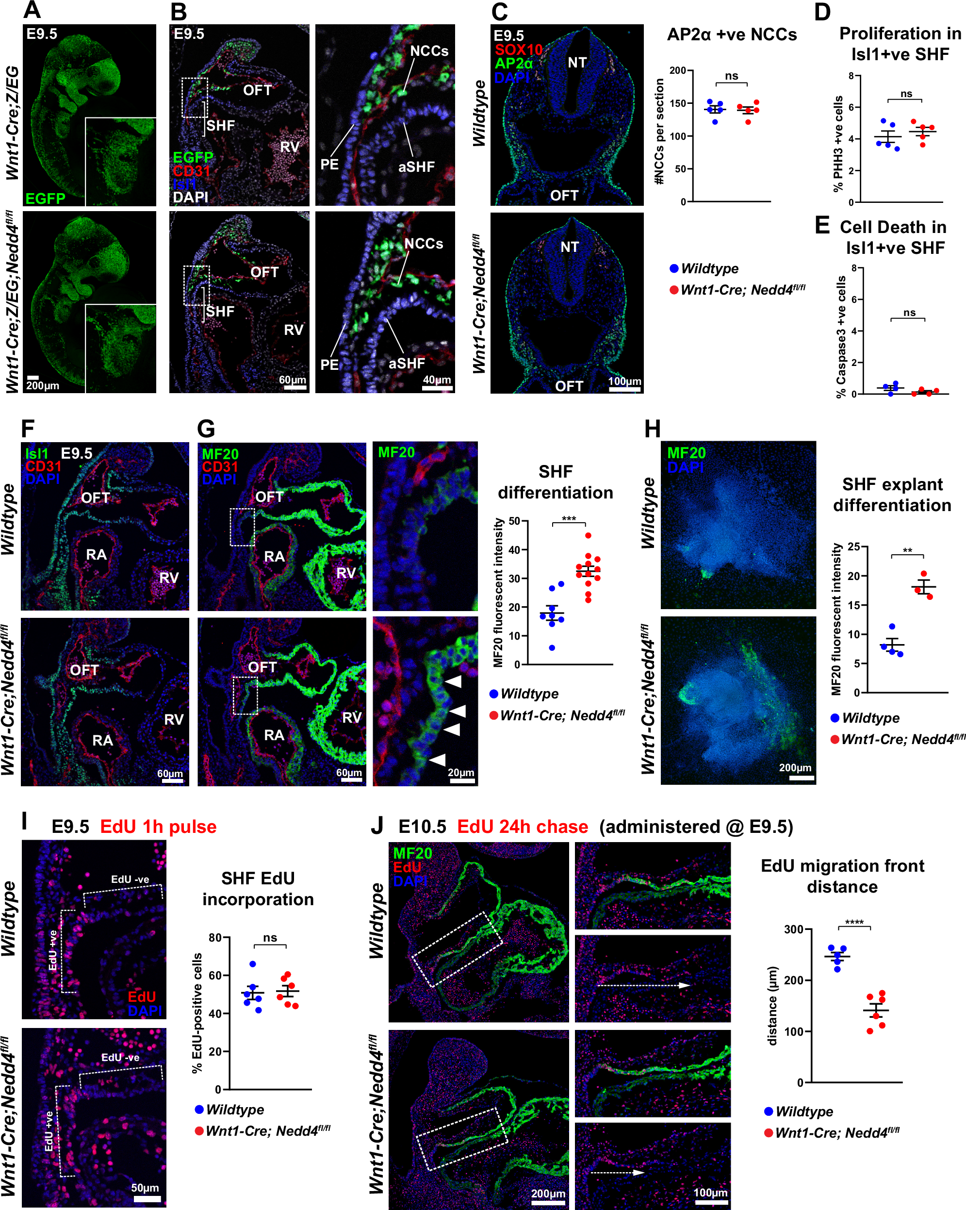
Fig. 3: Wnt1-Cre; Nedd4fl/fl embryos display precocious differentiation and defective deployment of anterior second heart field derivatives.

A Whole E9.5 Wnt1-Cre; Z/EG and Wnt1-Cre; Z/EG; Nedd4fl/fl embryos immunostained for EGFP, which labels neural crest cells and derivatives. The inset image shows the migratory cardiac neural crest cells in the 3rd, 4th, and 6th pharyngeal arches. Representative images from n = 3 embryos per genotype from three independent experiments. B Sagittal sections through the outflow tract of E9.5 Wnt1-Cre; Z/EG and Wnt1-Cre; Z/EG; Nedd4fl/fl embryos immunostained for EGFP, CD31, and Isl1, revealing localisation of neural crest cells (NCCs) in close proximity to the anterior second heart field (SHF), and outflow tract (OFT). RV right ventricle, PE pharyngeal endoderm. Representative images from n = 8 embryos per genotype from eight independent experiments. C Transverse sections of the post-otic region of E9.5 wildtype and Wnt1-Cre; Nedd4fl/fl embryos immunostained for NCC markers AP2α and SOX10. AP2α is also expressed in the embryonic epithelium; these cells were not included in NCC quantitation. NT neural tube. The graph represents the total number of AP2α-positive NCCs per section, with n = 5 embryos per genotype assessed in 5 individual experiments. NCC numbers are equivalent between genotypes. Data points represent mean +/− SEM; ns, not significant, unpaired two-tailed t test. D Proliferation of SHF cells at E9.5 assessed by immunostaining of sections for phospho-Histone H3 (PHH3) and Isl1; double-positive cells are expressed as a percentage of total Isl1-positive cells. Graph represents values from n = 5 embryos per genotype assessed in five individual experiments; mean +/− SEM; ns, not significant, unpaired two-tailed t test. E Cell death in the SHF at E9.5 assessed by immunostaining of sections for cleaved-caspase-3 and Isl1; double-positive cells are expressed as a percentage of total Isl1-positive cells. Graph represents values from n = 5 embryos per genotype assessed in 5 individual experiments; mean +/− SEM; ns, not significant, unpaired two-tailed t test. F Sagittal sections of E9.5 wildtype and Wnt1-Cre; Nedd4fl/fl embryos immunostained for Isl1 and CD31. Representative images from n = 5 embryos per genotype from five independent experiments. G Adjacent serial section to F immunostained for MF20 and CD31. The inset shows a magnified view of anterior SHF, with arrowheads indicating precocious SHF differentiation in the mutant embryo. Right panel: Quantification of MF20 mean fluorescent intensity in the anterior SHF. Data points represent biological replicates from n = 8 wildtype and n = 12 Wnt1-Cre; Nedd4fl/fl embryos from seven independent experiments. Graph represents mean +/− SEM, ***P = 0.000108 (unpaired t test, two-tailed). H Second heart field explant of wildtype and Wnt1-Cre; Nedd4fl/fl embryos, immunostained for MF20, with quantified mean fluorescent intensity. Data points represent biological replicates from n = 4 wildtype and n = 3 Wnt1-Cre; Nedd4fl/fl explants from two independent experiments. Graph represents mean +/− SEM, **P = 0.001682 (unpaired t test, two-tailed). I Sagittal sections through the outflow tract of E9.5 wildtype and Wnt1-Cre; Nedd4fl/fl embryos treated with EdU 1 h prior to collection. Fluorescent staining for EdU incorporation highlights low levels of EdU incorporation in the OFT, but high levels of incorporation in the highly proliferative second heart field. After 1 h of treatment, labelling of EdU +ve cells in the SHF is equivalent between wildtype and Wnt1-Cre; Nedd4fl/fl embryos. Data points represent biological replicates from n = 6 wildtype and n = 6 Wnt1-Cre; Nedd4fl/fl embryos from three independent experiments. Graph represents mean +/− SEM, ns, not significant (unpaired t test, two-tailed). J Sagittal sections through the outflow tract of E10.5 wildtype and Wnt1-Cre; Nedd4fl/fl embryos treated with 1 h EdU pulse at E9.5, followed by 24 h chase. EdU marks cells that were labelled at E9.5 and have now been deployed from the SHF into the OFT. The migration distance of EdU+ cells was measured along the dashed arrow, and the distance quantified (right panel). Data points represent biological replicates from n = 5 wildtype and n = 6 Wnt1-Cre; Nedd4fl/fl embryos from three independent experiments. Graph represents mean +/− SEM, ****P = 0.000094 (unpaired t test, two-tailed). Source data are provided as a Source Data file.