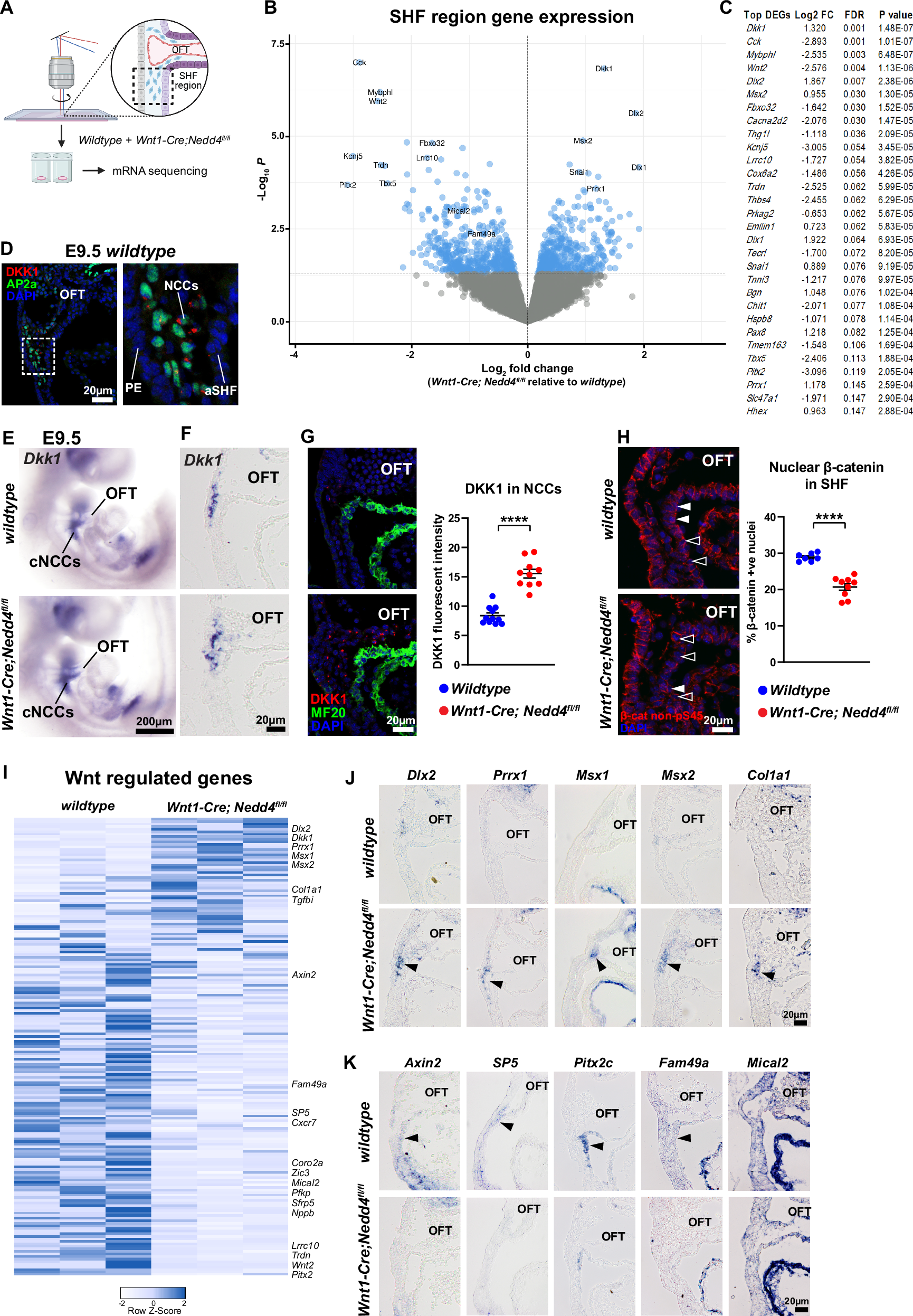
Fig. 4: Laser capture mRNA sequencing reveals disrupted Wnt signalling in Wnt1-Cre; Nedd4fl/fl embryos.

A Diagram indicating tissue region (dashed box) that was excised by laser capture for mRNA sequencing, from n = 3 wildtype and Wnt1-Cre; Nedd4fl/fl embryos. Created in BioRender. Schwarz, Q. (2026) https://BioRender.com/g0bv7cx. B Volcano plot representing differentially expressed genes (DEGs) in Wnt1-Cre; Nedd4fl/fl tissue samples relative to wildtype. C List of top 30 DEGs identified from laser capture mRNA sequencing. D Sagittal section through the outflow tract of an E9.5 wildtype embryo immunostained for DKK1 and AP2α, which marks the nucleus of cardiac neural crest cells (cNCCs). Inset: higher magnification demonstrates DKK1 is expressed in neural crest cells, but not in anterior second heart field (aSHF) or pharyngeal endoderm (PE). Representative images from n = 3 independent experiments. E Wholemount in situ hybridisation of E9.5 wildtype and Wnt1-Cre; Nedd4fl/fl embryos, showing Dkk1 expression in cardiac NCCs. Representative images from n = 5 embryos per genotype from 5 independent experiments. F In situ hybridisation of E9.5 wildtype and Wnt1-Cre; Nedd4fl/fl embryo sagittal sections showing Dkk1 expression in cardiac NCCs. OFT outflow tract. Representative images from n = 5 embryos per genotype from five independent experiments. G Sagittal sections of E9.5 wildtype and Wnt1-Cre; Nedd4fl/fl embryos immunostained for DKK1 and MF20, highlighting increased expression of DKK1 in NCCs in Wnt1-Cre; Nedd4fl/fl embryos, and quantified fluorescence intensity. Data points represent biological replicates from n = 11 wildtype and n = 10 Wnt1-Cre; Nedd4fl/fl embryos from seven independent experiments. Graph represents mean +/− SEM, ****P = 0.0000009 (unpaired t test, two-tailed). H Sagittal sections of E9.5 wildtype and Wnt1-Cre; Nedd4fl/fl embryos immunostained for β-catenin non-pS45. Solid arrowheads mark examples of nuclear localised β-catenin, while outlined arrowheads mark examples of no nuclear β-catenin accumulation. Nuclear β-catenin staining in the SHF is quantified. Data points represent biological replicates from n = 7 wildtype and n = 9 Wnt1-Cre; Nedd4fl/fl embryos from 6 independent experiments. Graph represents mean +/− SEM, ****P = 0.000005 (unpaired t test, two-tailed). I Heatmap of differentially expressed Wnt-regulated genes. J In situ hybridisation of E9.5 wildtype and Wnt1-Cre; Nedd4fl/fl embryo sagittal sections, showing increased expression of Wnt-regulated genes in Wnt1-Cre; Nedd4fl/fl embryos. Arrowhead indicates expression in neural crest cells. K In situ hybridisation of Wnt1-Cre; Nedd4fl/fl embryos showing diminished expression of Wnt-regulated genes. Arrowhead indicates expression in the second heart field tissue. (J, K, representative images from n = 3 embryos per genotype from three independent experiments). Source data are provided as a Source Data file.