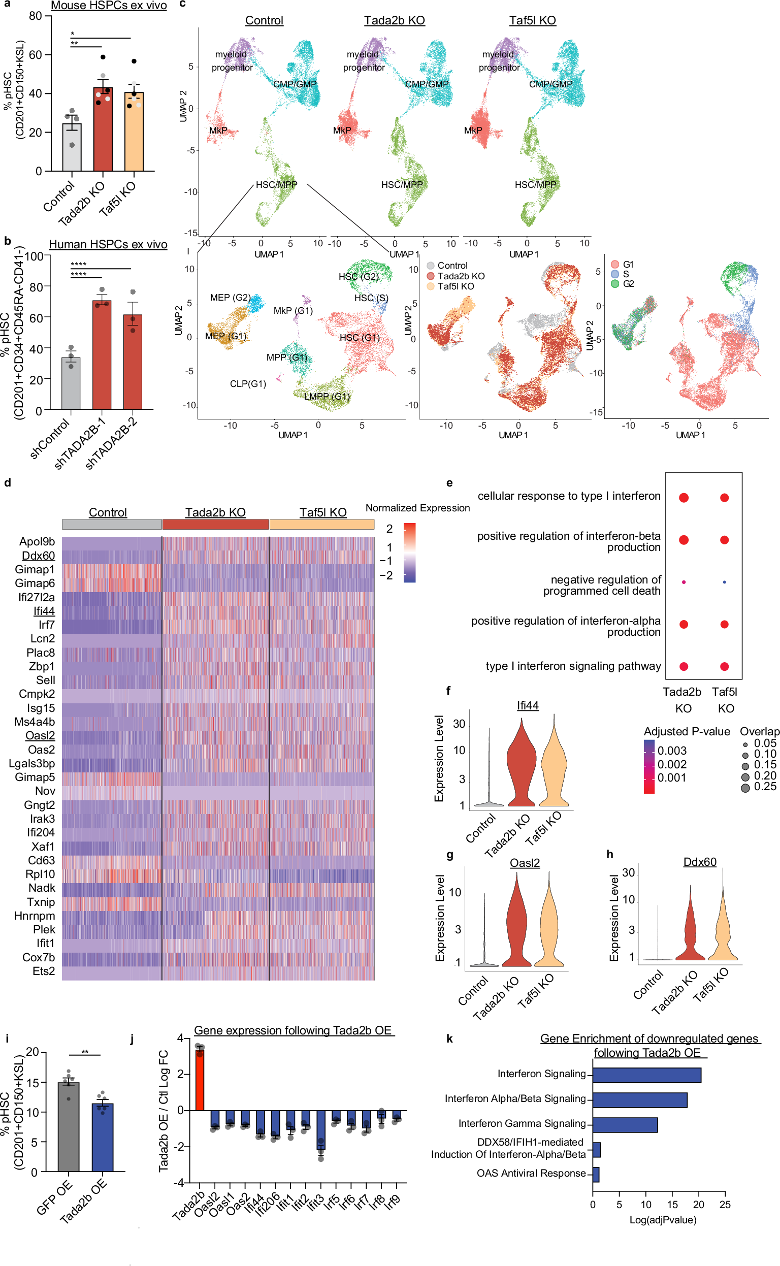
Fig. 3: Tada2b or Taf5l regulate the interferon pathway in HSPCs.
From: In vivo CRISPR screening identifies SAGA complex members as key regulators of hematopoiesis

a Percentage of mouse phenotypic HSPCs (pHSPCs; CD201+CD150+KSL) in ex vivo cultures 14-days after ribonucleoprotein (RNP) KO of SAGA complex members. n = 4 for controls and n = 6 with two independent single guide RNAs (sgRNAs) used per gene KO (gray: sgRNA1, black: sgRNA2). Error bars represent s.e.m; P-value determined by one-way ANOVA. **P < 0.005; *P < 0.05. b Percentage of human pHSPCs (CD201+CD34+CD45RA-CD41-) in ex vivo cultures 14-days after short-hairpin RNA (shRNA) knockdown of TADA2B. Three biological replicates displayed. Error bars represent s.e.m; P-value determined by one-way ANOVA. ****P < 0.0005. c Above, UMAP representation of single cell RNA-seq of control, Tada2b-KO, and Taf5l-KO mouse HSPC cultures at day 14 with clusters annotated. Total of 61,324 single cells analyzed. Below, UMAP representations of the HSC/MPP cluster from a following sub-clustering with cluster, cell sample origin, and cell cycle state annotated (total of 21,344 single cells analyzed). CMP common myeloid progenitor, GMP granulocyte-macrophage progenitor, MkP megakaryocyte progenitor, HSC hematopoietic stem cell, MPP multipotent progenitor, MEP megakaryocyte-erythroid progenitor, CLP common lymphoid progenitor, LMPP lymphoid-primed multipotent progenitor. d Heatmap displaying the expression of the top 30 differentially expressed genes ranked by adjusted p-value between the control, Tada2b-KO, and Taf5l-KO cultures within the G1-phase HSC cluster from (c). Rows represent sub-sampled single-cell gene expression values. Interferon (IFN) response genes are underlined. e GO enrichment analysis displaying adjusted P-value and gene-set overlap for 200 most differentially expressed genes between control and KO cells within the G1-phase HSPC cluster. Violin plots for the expression of IFN response genes Ifi44 (f), Oasl2 (g) and Ddx60 (h) in control, Tada2b-KO and Taf5l-KO cells within the G1-phase HSC cluster. P-values determined by MAST. i Fold change of pHSC (CD201+CD150+KSL) frequency in ex vivo cultures with Tada2b or GFP overexpression (OE). Three independent replicates displayed. Error bars represent s.e.m; P-values determined by two-sided, paired t-test. **P = 0.0023. j Log fold change in expression of indicated genes in Tada2b OE HSPCs as determined by RNA-seq. n = 3 independent samples. Error bars represent s.e.m. k GO enrichment analysis displaying adjusted P-value for downregulated genes in Tada2b OE HSPCs. GO term enrichment p-values were computed using Fisher’s exact test. Reported adjusted p-values correspond to Benjamini–Hochberg FDR correction.