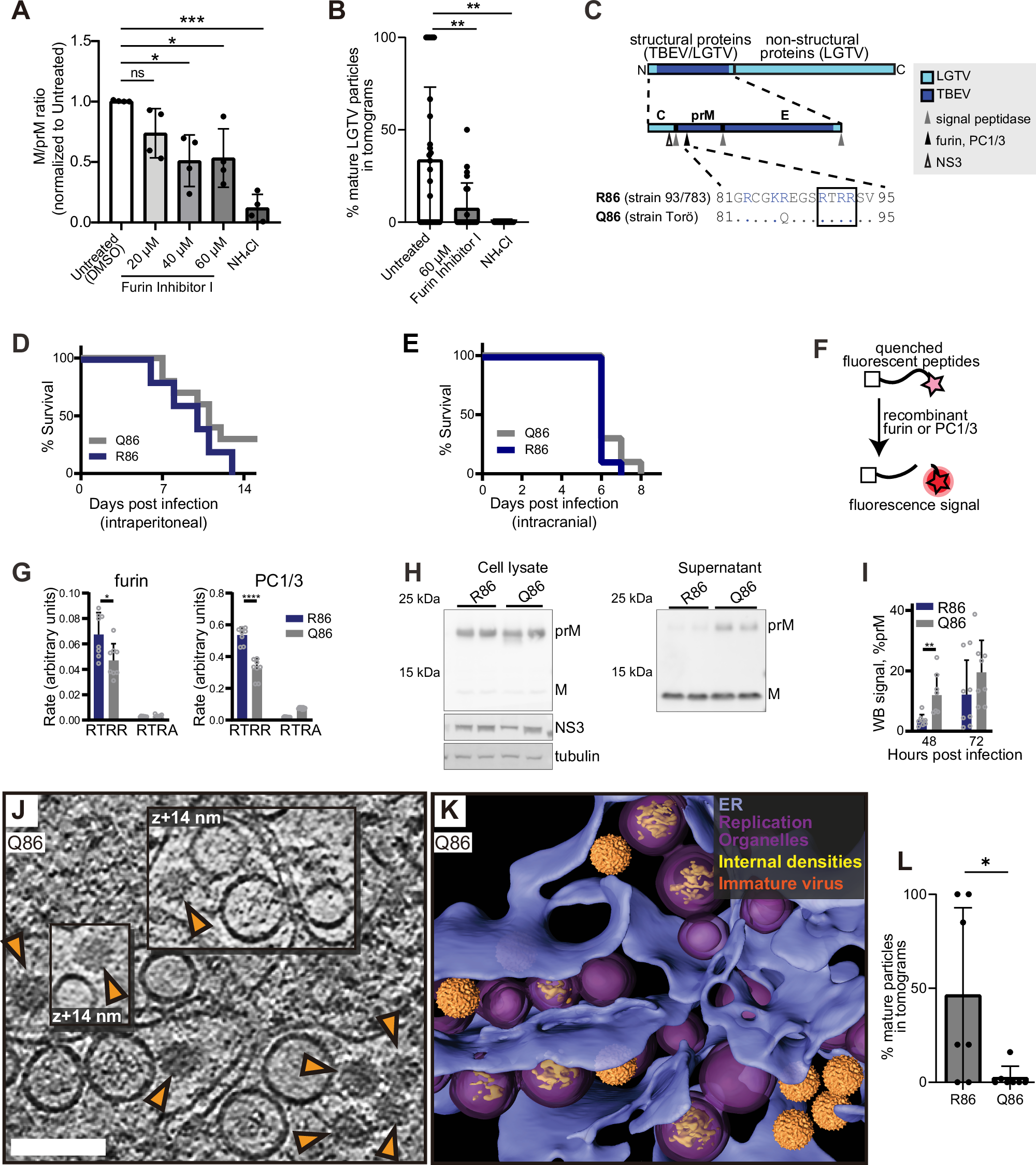
Fig. 4: The TBEV furin site variants R86 and Q86 differ in cleavage efficiency and replication organelle-proximal virion maturation.
From: Cryo-electron tomography reveals coupled flavivirus replication, budding and maturation

A Ratio of cleaved M to uncleaved prM quantified by western blot in LGTV-infected cell lysates, treated as indicated, at 24 h p.i. Each dot, one biological replicate. B Percentage mature virions in tomograms of LGTV-infected cells that were untreated (N = 29), supplemented with Furin Inhibitor I (N = 23), or NH4Cl (N = 14). Each dot, one tomogram. C Polyprotein of a chimeric LGTV, rLGTVT:prME, with prM and ecto-E from TBEV strain 93/783. Protease sites are shown in the structural protein, and the furin site sequences from TBEV strains 93/783 and Torö are shown highlighting the difference at position 86 (., identical sequence). D Percentage survival of Ips1-/- mice infected intraperitoneally with rLGTVT:prME R86 (N = 5) or Q86 (N = 10). E As (D), but for mice infected intracranially with rLGTVT:prME R86 (N = 9) or Q86 (N = 10). F, G Schematic (F) and result (G) of enzymatic cleavage assay using furin or PC1/3 with peptides covering furin site sequences in (C) (“RTRR”), or peptides with impaired furin sites (“RTRA”). Four independent experiments performed in duplicates are shown. H prM and M protein levels in cell lysates and supernatant 48 h p.i. by immunoblotting using an anti-M antibody. Viral NS3 and cellular tubulin included as infection and loading control. Representative blots are shown. I Percent prM intensity of total prM+M quantified in supernatant western blots at 48 and 72 h p.i. Four independent experiments performed in duplicates. J Slice through tomogram of rLGTVT:prME Q86-infected cell. Orange arrows, immature virions. Scale bar 100 nm. K segmentation of the tomogram in (J). L Percentage mature virions in tomograms of cells infected with rLGTVT:prME R86 (N = 7) and Q86 (N = 7). Each dot, one tomogram. A, B, G, I, L Bars indicate average±standard deviation. ns not significant, *p < 0.05, **p < 0.01, ***p < 0.001. P values by unpaired two-tailed Student’s t test: A untreated vs inhibitor (20 µM; p = 0.0753, 40 µM; p = 0.0178, 60 µM; p = 0.0293), vs NH4Cl p = 0.00060), B untreated vs inhibitor p = 0.0037, vs NH4Cl p = 0.0028, G RTRR (R86 vs Q86) for furin p = 0.0184, for PC1/3 p = 2.91 × 10−6, I 48 h: p = 0.0085, 72 h: p = 0.2403, L p = 0.0290. In (D, E), Q86 vs R86 were assessed by log-rank (Mantel–Cox) test p = 0.2567.