Fig. 2: UFL1 promotes TNBC progression via AKT activation.
From: Targeting the UFL1-AKT cascade suppresses triple-negative breast cancer progression

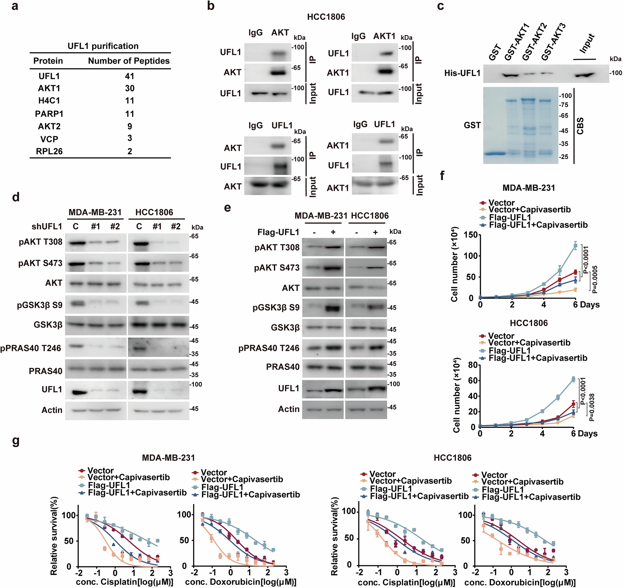
a List of UFL1-associated proteins identified by mass spectrometric analysis. MDA-MB-231 cells stably expressing Flag-S-UFL1 were treated with MG132 (10 μM) for 10 h. UFL1 immunoprecipitates were subjected to mass spectrometric analysis (n = 3). b Endogenous co-immunoprecipitation confirms UFL1-AKT interaction. c Purified GST, GST-AKT1/2/3 and His-UFL1 were incubated in vitro as indicated. The interaction between UFL1 and AKT1/2/3 was examined. CBS, Coomassie blue staining. d Western blotting of MDA-MB-231 and HCC1806 cells stably expressing control or UFL1 shRNAs using the indicated antibodies. e Western blotting of cells stably expressing empty vector or Flag-UFL1 using the indicated antibodies. f Cells as in (e) were treated with vehicle or capivasertib, and a cell proliferation assay was performed. g Cells as in (f) were treated with DMSO or indicated concentrations of cisplatin or doxorubicin, and cell survival was determined. Mass spectrometric analysis and western blotting are representative of three independent experiments (a, d, e). Data were presented as mean ± SD of three independent experiments (f, g). Data were analyzed by two-sided one-way ANOVA in (f). Source data are provided as a Source Data file.