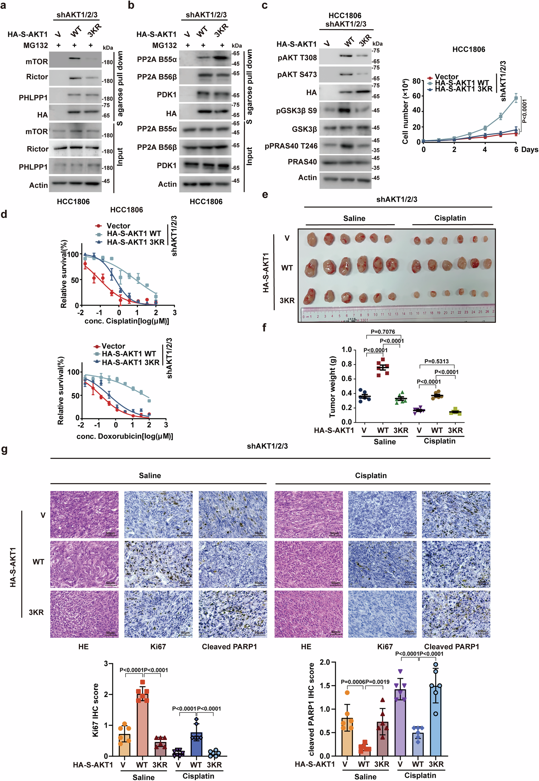
Fig. 4: UFL1-mediated UFMylation is critical to activate AKT in TNBC.
From: Targeting the UFL1-AKT cascade suppresses triple-negative breast cancer progression

a, b HCC1806 cells were transfected with the indicated plasmids and treated with MG132 for 10 h before harvest. Cell lysates were pulled down using S-agarose, and the interaction between AKT1 and the indicated proteins was then examined. c AKT1/2/3-depleted HCC1806 cells were transfected with the indicated plasmids, and western blotting was performed as indicated. Cell proliferation was measured. d Cells as in (c) were treated with the indicated concentrations of cisplatin or doxorubicin, and cell survival was determined. e, f Nude mice were subcutaneously inoculated with HCC1806 cells (2 × 10⁶) stably expressing either an empty vector, HA-S-AKT1 WT, or the 3KR mutant. Treatment with saline or cisplatin (5 mg/kg, once weekly) commenced when the xenograft tumors reached approximately 100 mm³ (n = 6 per group). Tumors were subsequently harvested (e) and weighed (f). Data are presented as the mean ± SD for each group of six mice. g IHC staining and quantification of Ki67 and cleaved PARP1 expression in a subcutaneous tumor model (n = 6) from (e). Scale bars, 50 μm. Data are shown as means ± SD. Western blotting is representative of three independent experiments (c). Data were presented as mean ± SD of three independent experiments (c, d). Data were analyzed by two-sided one-way ANOVA in (c, f, g). Source data are provided as a Source Data file.