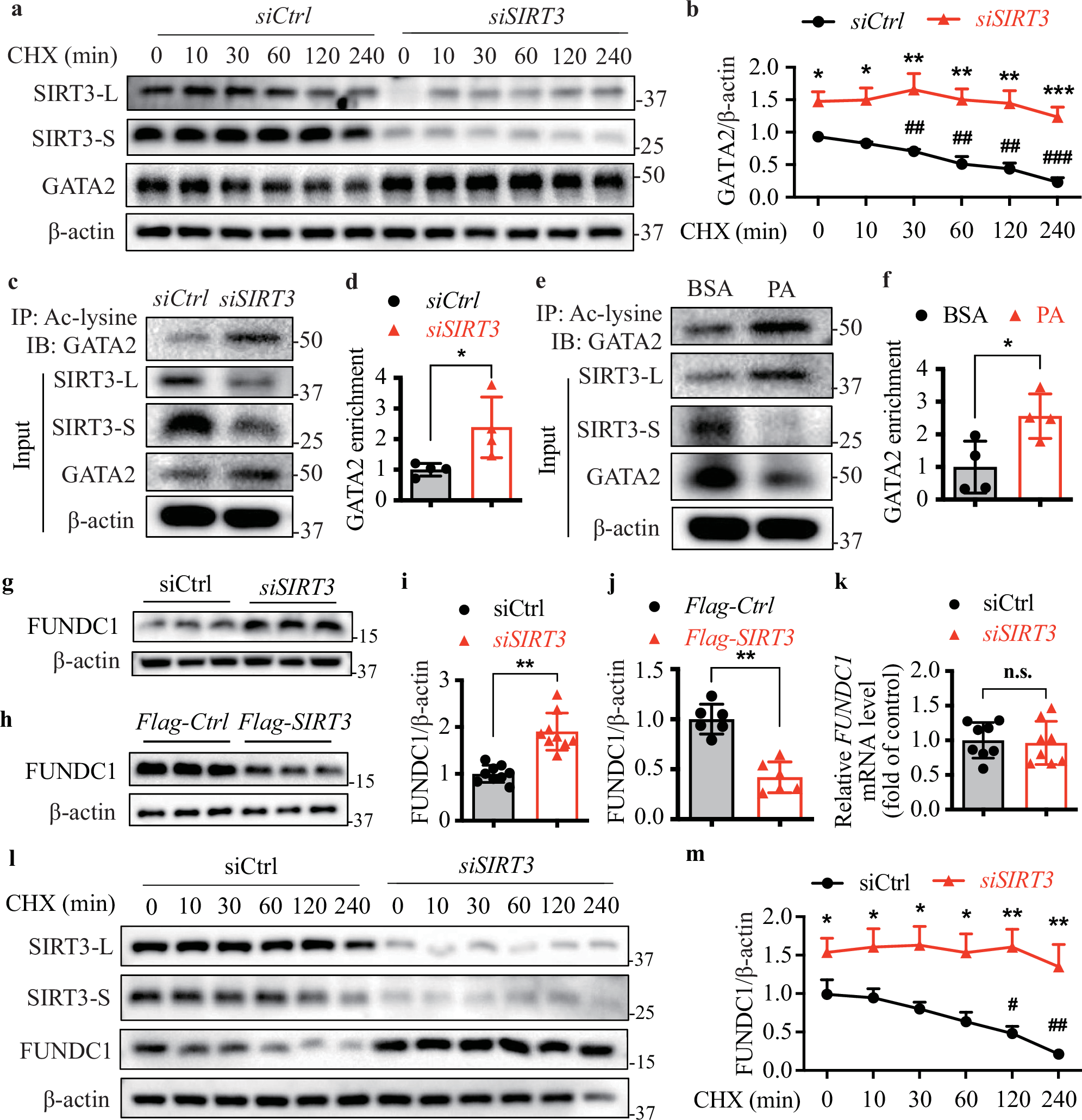
Fig. 7: Deacetylation of GATA2 by SIRT3 promotes GATA2 degradation in FUNDC1-deficient conditions.

a HUVECs were transfected with control siRNA (siCtrl) or SIRT3 siRNA and then treated with 50 µg/ml cycloheximide (CHX) for 240 min. Cell lysates were subjected to immunoblotting analysis. b Quantification of GATA2 protein level in (a). n = 4 independent experiments. c Acetylated GATA2 level was determined by IP of acetylate lysine (Ac-lysine) in cells transfected with SIRT3 siRNA and followed by immunoblotting (IB) of GATA2. d Quantification of the enrichment of acetylated GATA2 in (c). n = 4 independent experiments. e Acetylated GATA2 level was determined by IP of Ac-lysine in cells treated with PA (200 µM) and followed by immunoblotting (IB) GATA2. f Quantification of the enrichment of acetylated GATA2 in (e). n = 4 independent experiments. g HUVECs were transfected with control siRNA (siCtrl) or SIRT3 siRNA (siSIRT3) and subjected to immunoblotting analysis. h HUVECs were transfected with control Myc-Flag-tagged plasmid (Myc-Flag-Ctrl) or Myc-Flag-SIRT3 plasmid (Myc-Flag-SIRT3) and subjected to immunoblotting analysis. i, j Quantification of protein levels of FUNDC1. n = 6–9 independent experiments. k HUVECs were transfected with control siRNA (siCtrl) or SIRT3 siRNA (siSIRT3 and subjected to Q-PCR analysis to detect FUNDC1 mRNA level. n = 8. l HUVECs were transfected with control siRNA (siCtrl) or SIRT3 siRNA and then treated with 50 µg/ml cycloheximide (CHX) for 240 min. Cell lysates were subjected to immunoblotting analysis. m Quantification of GATA2 protein level in (l). n = 3 independent experiments. Data are presented as mean ± SD, in (b and m), star represents the comparison between groups siCtrl and siSIRT3 at the same treatment intervals, pound represents the comparison with control group (time = 0 min). * p < 0.05, ** p < 0.01, *** p < 0.001, n.s. p > 0.05. # p < 0.05, ## p < 0.01, ### p < 0.001, n.s. p > 0.05.