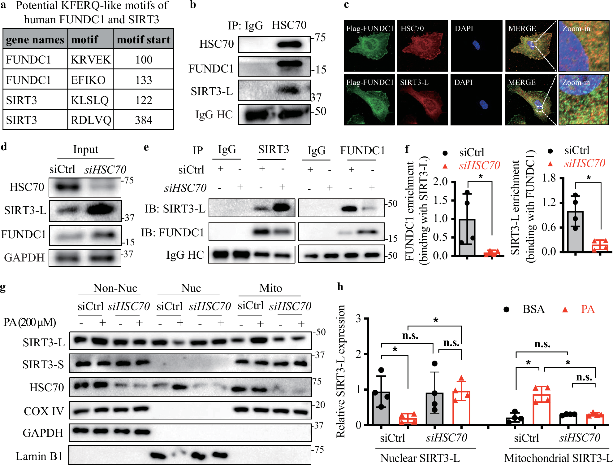
Fig. 8: FUNDC1-mediated SIRT3-L translocation is potentially associated with HSC70 chaperone system.

a Potential KFERQ-like motifs of human FUNDC1 and SIRT3. b Interactions between HSC70 with FUNDC1 and SIRT3-L in HUVECs were detected by IP and IB. c Co-staining of FUNDC1 with HSC70 and SIRT3-L by IF. d Interaction of SIRT3-L and FUNDC1 was analyzed in HUVECs transfected with HSC70 siRNA. e Quantification of protein levels in HUVECS transfected with HSC70 siRNA. f Quantification of the binding activity of FUNDC1 with SIRT3-L in HSC70 knockdown cells, indicated by the enrichment of FUNDC1. n = 4 independent experiments. g HUVECs were transfected with control siRNA (siCtrl) or HSC70 siRNA (siHSC70) in the presence of BSA or 200 µM PA. Non-nuclear fraction (Non-Nuc), nuclear fraction (Nuc), and mitochondria fraction (Mito) were prepared and subjected to immunoblotting analysis. h Quantification of protein level of SIRT3 long isoform (SIRT3-L) in the nucleus (Nuclear SIRT3-L) and in mitochondria (Mitochondrial SIRT3-L). n = 4 independent experiments. Data are presented as mean ± SD, * p < 0.05, ** p < 0.01 derived from Student’s t tests.