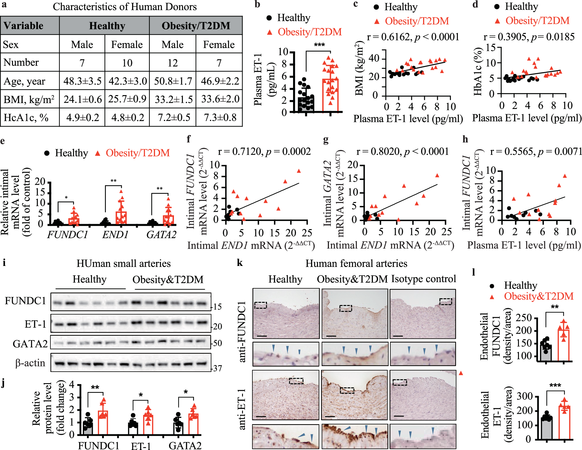
Fig. 9: Upregulation of FUNDC1/GATA2/ET-1 signaling in human patients with diabetic obesity.

Plasma and endothelium were collected from age-matched healthy donors (n = 17) or donors with both obesity and T2DM (Obesity&T2DM, n = 19). a Characteristics of human donors. Age, body mass index (BMI), and glycohemoglobin A1c (HbA1c) levels are represented as mean ± SD. b Plasma ET-1 level in human donors. n = 17–19 donors/group. c Spearman’s correlation of plasma ET-1 level and BMI. d Spearman’s correlation of plasma ET-1 level and HbA1c. e qPCR analysis of FUNDC1, END1 and GATA2 mRNA levels in the intima isolated from human small arterioles. n = 17–19 donors/group. f Spearman’s correlation of mRNA levels of FUNDC1 and END1. g Spearman’s correlation of mRNA levels of GATA2 and END1. h Spearman’s correlation of intimal FUNDC1 mRNA and plasma ET-1. i, j Human small arterioles were collected from age-matched healthy donors or donors with both obesity and T2DM (Obesity&T2DM) and subjected to western blot analysis (i and j). n = 6 donors/group. k, l Human femoral arteries were collected from age-matched healthy donors (n = 7) or donors with both obesity and T2DM (Obesity&T2DM; n = 5) and subjected to IHC staining. Scale bar: 50 µm. Data are presented as mean ± SD. * p < 0.05, ** p < 0.01, *** p < 0.001, n.s. p > 0.05.