Fig. 1: WDR5 interacts with NANOG to facilitate its liquid-liquid phase separation.
From: WDR5 remodels NANOG condensates to drive transcriptional programs and sustain stem cell identity

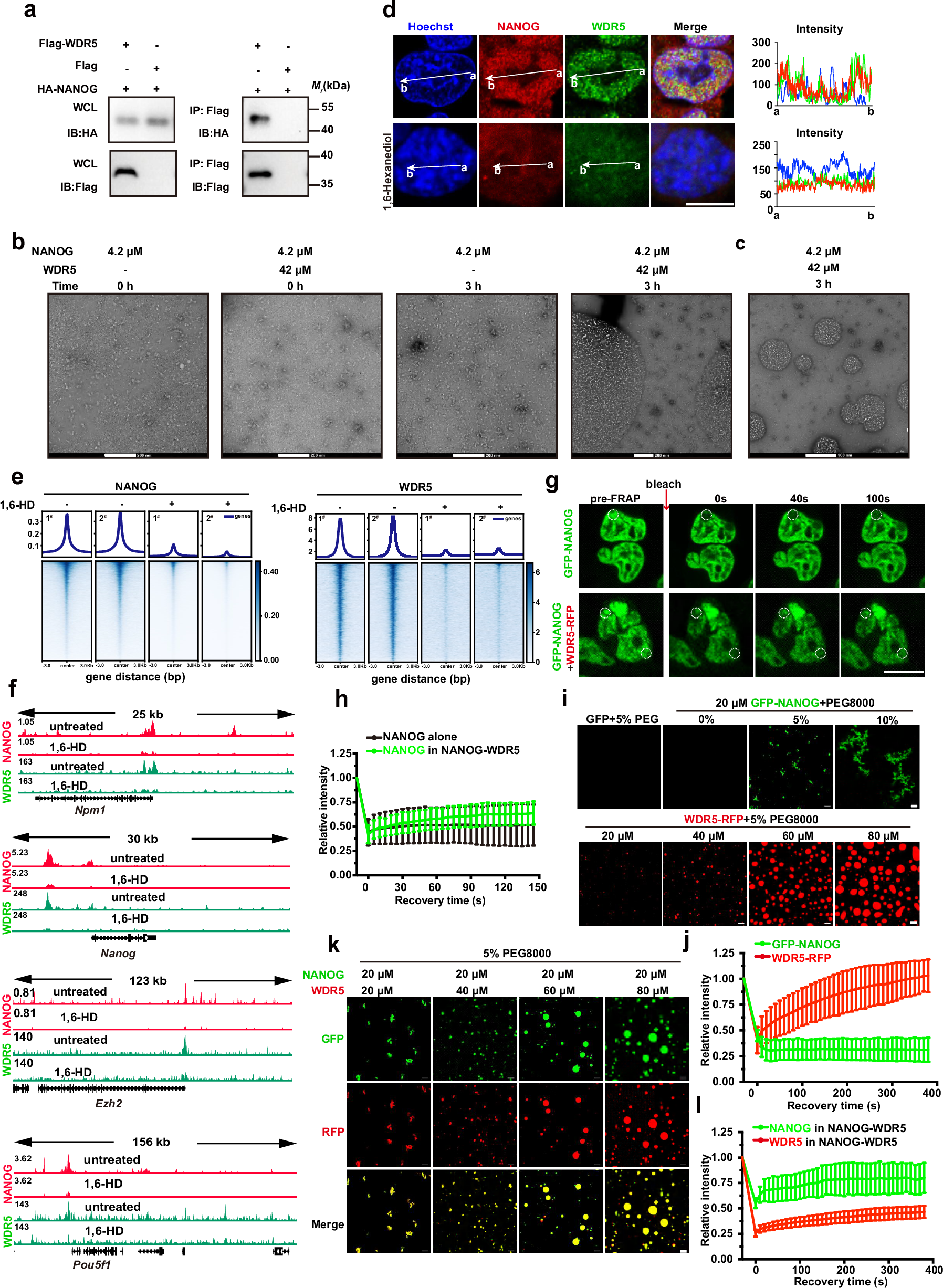
a Co-immunoprecipitation (co-IP) of Flag-WDR5 and HA-NANOG in co-transfected HEK293T cells. Cell lysates were immunoprecipitated (IP) with anti-Flag beads and analyzed by immunoblotting (IB) with anti-HA and anti-FLAG antibodies. WCL, whole-cell lysate. Negative-stain electron microscopy images of full-length NANOG alone or mixed with WDR5 at 0 h and 3 h of incubation in 25 mM Tris-HCl (pH 8.0) and 150 mM NaCl. Scale bars, 200 nm (b) and 500 nm (c). d Immunofluorescence staining of mESCs with endogenous NANOG and C-terminal FLAG-tagged WDR5 (knock-in), before and after treatment with 3% 1,6-hexanediol for 15 min. NANOG and WDR5 were detected with distinct antibodies, and nuclei were counterstained with Hoechst. Scale bars, 10μm. e Heatmaps of ChIP-seq signals for NANOG and WDR5 across ±3 kb from peak centers in mESCs under untreated or 3% 1,6-hexanediol-treated conditions (15 min). 1# and 2# indicate independent biological replicates. f ChIP-seq tracks of NANOG and WDR5 at representative pluripotency loci in control and 1,6-hexanediol-treated mESCs. g Representative fluorescence recovery after photobleaching (FRAP) images of exogenously expressed GFP-NANOG alone or co-expressed with WDR5-RFP in HEK293A cells. Scale bars, 10 μm. h Quantification of FRAP recovery for GFP-NANOG alone or within WDR5-NANOG condensates (related to Fig. 1g). Data are mean ± SD of n = 20 droplets from three independent experiments. i In vitro droplet formation of GFP-NANOG with increasing concentrations of PEG8000, and WDR5-RFP with increasing protein concentrations in the presence of 5% PEG8000. Droplet assays were performed in 25 mM Tris-HCl (pH 8.0) and 150 mM NaCl. Scale bars, 10 μm. j FRAP recovery curves of 20 μM GFP-NANOG and 60 μM WDR5-RFP droplets in 5% PEG8000 (related to Fig. 1i). Data are mean ± SD of n = 15 droplets from 3 independent experiments. k Representative fluorescence microscopy images showing droplet formation in mixtures of GFP-NANOG and WDR5-RFP with molar ratios from 1:1 to 1:4. Scale bars, 10 μm. l FRAP recovery curves of co-condensates formed by 20 μM GFP-NANOG and 60 μM WDR5-RFP (related to Fig. 1k). Data are mean ± SD of n = 15 droplets from three independent experiments. Source data are provided as a Source Data file.