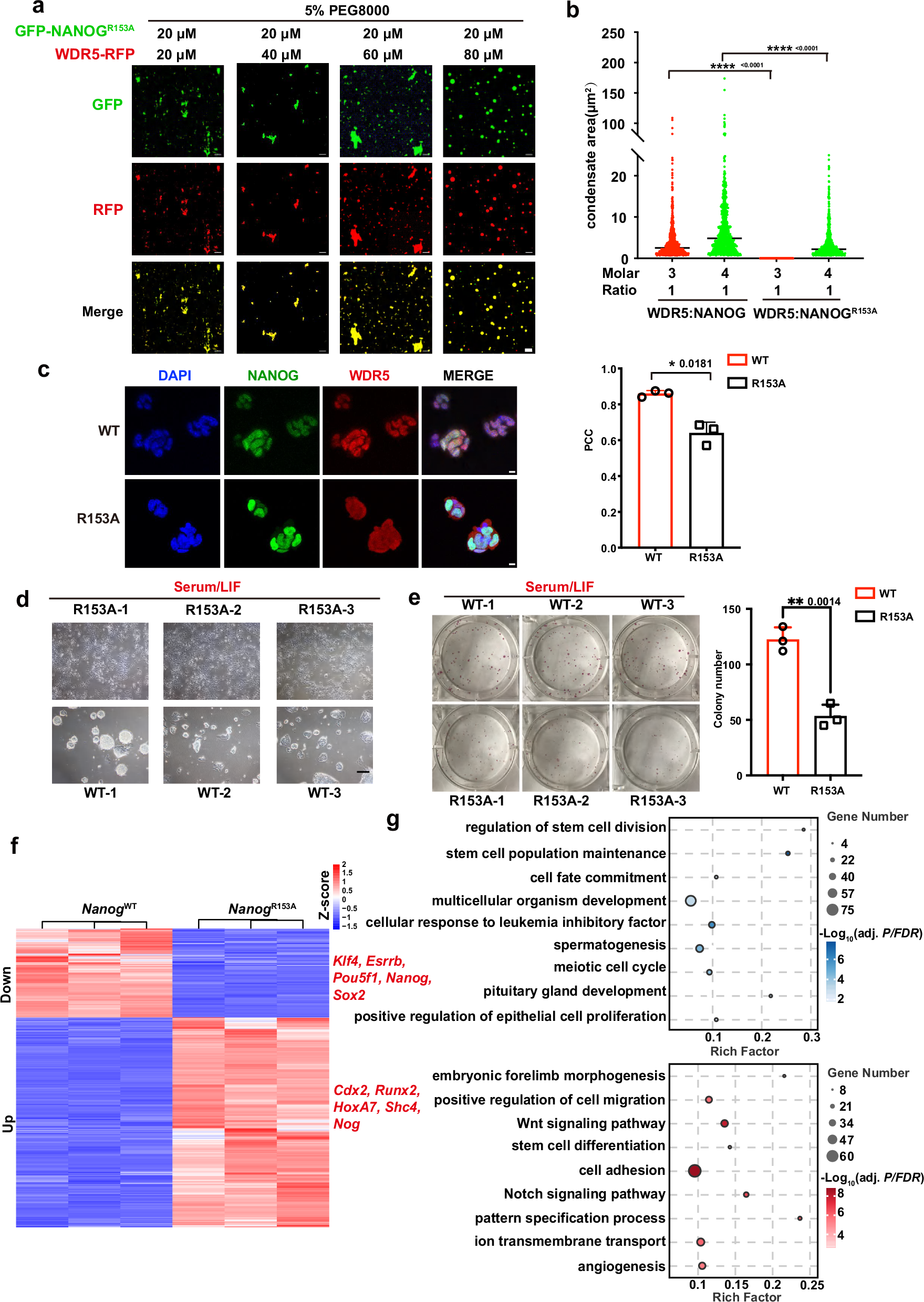
Fig. 4: NANOG R153A mutation impairs phase separation and compromises transcriptional control of ESC pluripotency.
From: WDR5 remodels NANOG condensates to drive transcriptional programs and sustain stem cell identity

a Representative fluorescence microscopy images showing droplet formation in GFP-NANOGR153A and WDR5-RFP mixtures at increasing molar ratios ranging from 1:1 to 1:4. Droplet assays were performed in buffer containing 25 mM Tris-HCl (pH 8.0), 150 mM NaCl, and 5% PEG8000. Scale bars, 10 μm. b Quantification of condensate areas formed by WDR5 with NANOGWT (related to Fig. 1k) or NANOGR153A (related to Fig. 4a). Each dot represents one condensate, and horizontal lines indicate the median. n = 727 droplets per condition, pooled from three independent experiments. ****P < 0.0001 by unpaired two-sided t-test. c Representative immunofluorescence images of NANOG (green) and WDR5 (red) in NANOGWT and NANOGR153A mESCs 2 h after withdrawal from 2i/LIF. Right, quantification of NANOG-WDR5 co-localization by Pearson’s correlation coefficient (PCC). Data are mean ± SD from three independent replicates (analyzing a total of 272 NANOGWT and 344 NANOGR153A cells). *P < 0.05 by unpaired two-sided t-test. Scale bars, 10 μm. d Phase-contrast microscopy images of mESCs endogenously expressing NANOGWT or NANOGR153A, cultured in serum/LIF medium for 48 h following withdrawal from 2i medium. Scale bars, 100 μm. e Alkaline phosphatase (AP) staining and quantification of mESC colonies expressing NANOGWT or NANOGR153A after 48 h in serum/LIF medium in 6-well plates. Data are mean ± SD from three independent replicates. **P < 0.01 by unpaired two-sided t-test. f Heatmap showing differentially expressed genes in mESCs expressing NANOGWT or NANOGR153A. Genes were identified by RNA-seq using |log₂[fold change]| ≥1 and false discovery rate (FDR) < 0.05 (Benjamini-Hochberg) as thresholds. Z-scores represent gene-wise normalized expression across samples. Data are from three independent biological replicates per genotype. g Gene ontology (GO) enrichment analysis of differentially expressed genes in NANOGR153A mESCs relative to NANOGWT, analyzed with DAVID. Downregulated and upregulated gene sets were tested separately using a one-sided hypergeometric test, and P values were adjusted with the Benjamini-Hochberg method (FDR). Dot size indicates gene number and color indicates −log10 (adjusted P value). Source data are provided as a Source Data file.