Fig. 6: MEA1 acts in concert with AAGAB to regulate AP1 assembly.
From: Regulation of AP1 adaptor assembly by the bi-handed chaperone MEA1

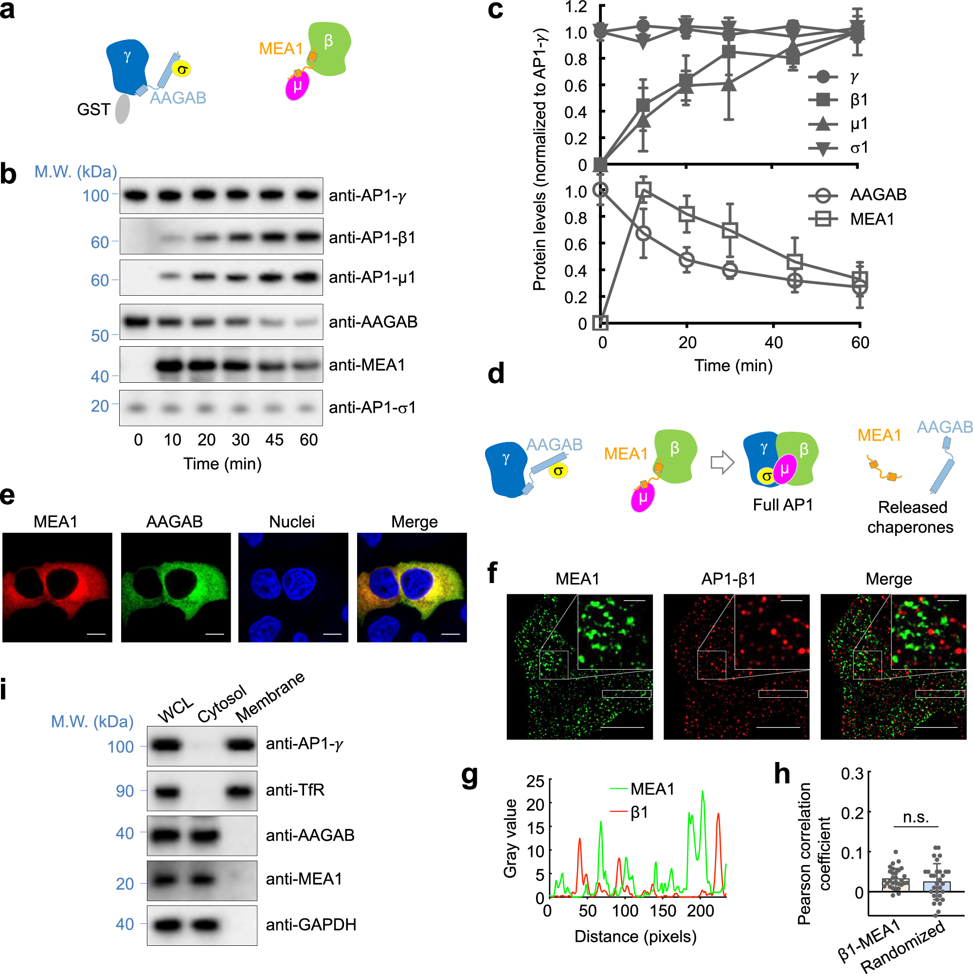
a Diagram of the GST pull-down assay. The GST-γ:σ1:AAGAB ternary complex (core domain of γ, FL σ1, and His6-SUMO-tagged FL AAGAB) was expressed and isolated from E. coli using glutathione beads. The GST-γ:σ1:AAGAB complex bound to glutathione beads was added to E. coli lysates expressing β1 (core domain), FL μ1, and His6-SUMO-tagged FL MEA1. After incubation for the indicated periods at 37 °C, the glutathione beads were washed and proteins bound to the beads were detected by immunoblotting. b Representative immunoblots showing the amounts of proteins bound to the glutathione beads. c Quantification of proteins based on immunoblots from three independent experiments. Data normalization was performed by setting the mean value of GST-γ at 0 min as 1 and all data points were normalized to that mean value. Error bars indicate SD (n = 3 biological replicates). d Diagram depicting the dissociation of MEA1 and AAGAB from AP1 upon formation of full AP1. For clarity, only the core domains of γ and β1 are shown. e Representative confocal images (n = 25) showing the cytosolic localization of MEA1 and AAGAB. ALFA-tagged MEA1 was labeled using anti-ALFA nanobodies fused to mScarlet. The 3 × FLAG-tagged AAGAB was labeled using anti-FLAG antibodies and Alexa Fluor 488-conjugated secondary antibodies. Nuclei were stained using Hoechst 33342. Scale bars, 10 μm. f Representative SIM images (n = 30) showing the subcellular localization of MEA1 and β1. The 3 × FLAG-tagged MEA1 was labeled using Alexa Fluor 488-conjugated anti-FLAG antibodies, whereas endogenous β1 was stained using anti-β1 antibodies and Alexa Fluor 568-conjugated secondary antibodies. Scale bars, 10 μm for main images and 1 μm for enlarged views. g Profile analysis plot comparing the distributions of MEA1 and β1 within the rectangular areas shown in (f). h Quantification of MEA1 co-localization with AP1 adaptor (β1 staining) using the Pearson correlation coefficient. Images were acquired as in (f) and analyzed using ImageJ. Each dot represents an individual cell. For randomized control data, β1 images were rotated 90° while MEA1 images remained unrotated. Error bars indicate SD (n = 30). n.s., P > 0.05 (two-sided Student’s t-test). i Representative immunoblots from three independent experiments showing the levels of the indicated proteins in WCL, cytosolic, and membrane fractions.