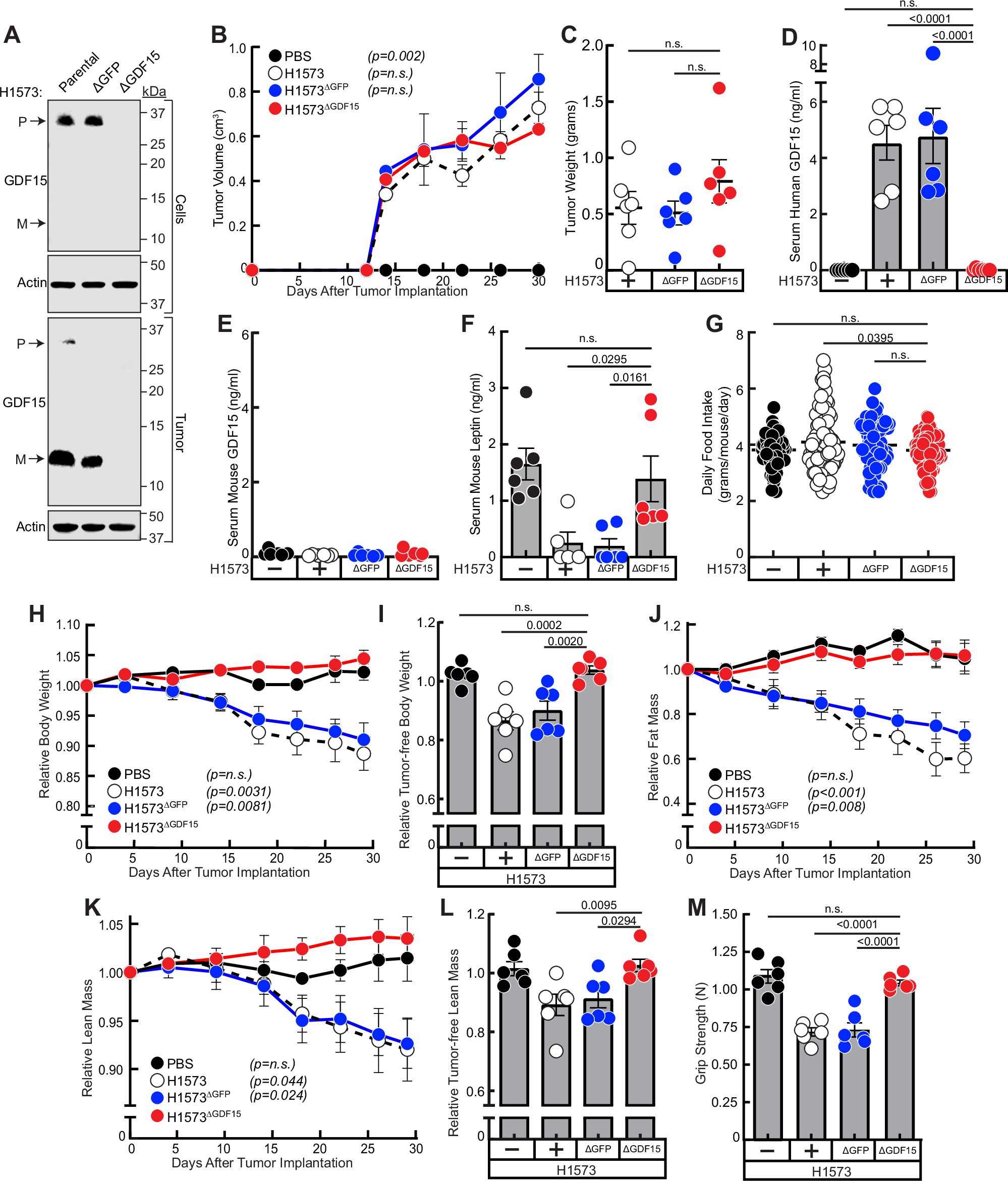
Fig. 2: GDF15 silencing in STK11/LKB1-mutated NSCLC tumors subcutaneously xenotransplanted into mice that have high circulating GDF15 concentrations.

A–M Chow-fed 13-week-old NOD/SCID male mice (n = 6 per group) were injected s.c. with 200 μl PBS in the absence or presence of 1 ×107 cells from parental H1573, H1573ΔGFP, or H1573ΔGDF15 lines as described in Methods. Tumor cells before injection (cells) and tumors at sacrifice (tumor) were processed for immunoblot analysis with the indicated antibody, and the samples derive from the same experiment but different gels for GDF15 and Actin (A). Longitudinal or endpoint measurements of tumor volume (B), tumor weight (C), food intake (G), body weight (H), tumor-free body weight (I), fat mass (J), lean mass (K), tumor-free lean mass (L), and forelimb grip strength (M) were obtained as described in Methods. Serum at sacrifice was subjected to the human GDF15 (D), mouse GDF15 (E) or mouse leptin (F) ELISA as described in Methods. Data are shown as mean ± SEM of the actual measurements (B, C–G, M) or relative to their day 0 values (H–L). P was calculated using 1-way (C–G, I, L, M) or 2-way (B, H, J, K) ANOVA followed by Dunnett’s multiple-comparison test for significant differences from the H1573ΔGDF15 cohort. n.s. not significant; M = GDF15 mature protein; P = GDF15 proprotein. Source data are provided as a Source Data file.