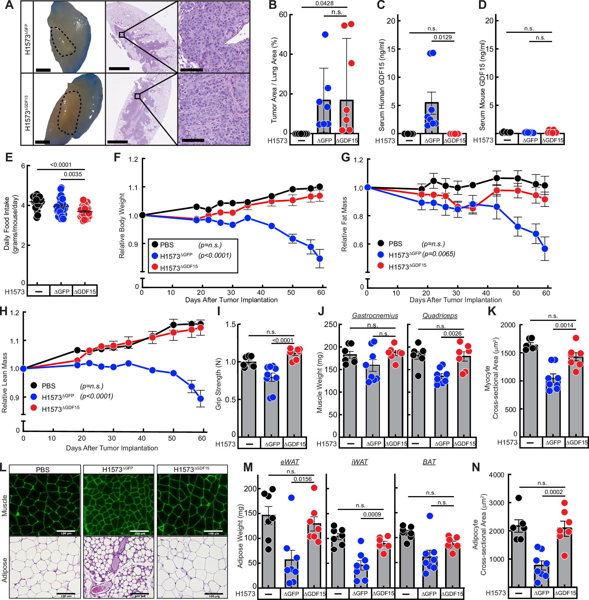
Fig. 4: GDF15 silencing in STK11/LKB1-mutated NSCLC tumors orthotopically xenotransplanted into mice that have high circulating GDF15 concentrations.

A–N Chow-fed 11–12-week-old NOD/SCID male mice (n = 9 per group) were injected to left lung with 30 µl of 25% growth factor reduced Matrigel in dye-free RPMI medium in the absence or presence of 1 ×106 cells from H1573ΔGFP, or H1573ΔGDF15 lines as described in Methods. Longitudinal or endpoint measurements of tumor area (A, B), food intake (E), body weight (F), fat mass (G), lean mass (H), or forelimb grip strength (I) were obtained as described in Methods. Serum at sacrifice was subjected to the human (C) or mouse (D) GDF15 ELISA as described in Methods. Indicated muscles (J) or fat pads (M) were weighed. eWAT and gastrocnemius muscle were harvested and processed for H&E or Laminin staining, respectively (L) (scale bar 100 μm). Subsequently, measurements of myocyte (K) and adipocyte (N) cross-sectional area were obtained (n = 6 for non-tumor bearing mice group, n = 8 for H1573ΔGFP, n = 7 for H1573ΔGDF15). Data are shown as mean ± SEM of the actual measurements (B, C–E, I–K, M, N) or relative to their day 0 values (F–H). P was calculated using 1-way (B–E, I–K, M, N) or 2-way (F–H) ANOVA followed by Dunnett’s multiple-comparison test for significant differences from the H1573ΔGDF15 cohort. n.s. not significant. Source data are provided as a Source Data file.