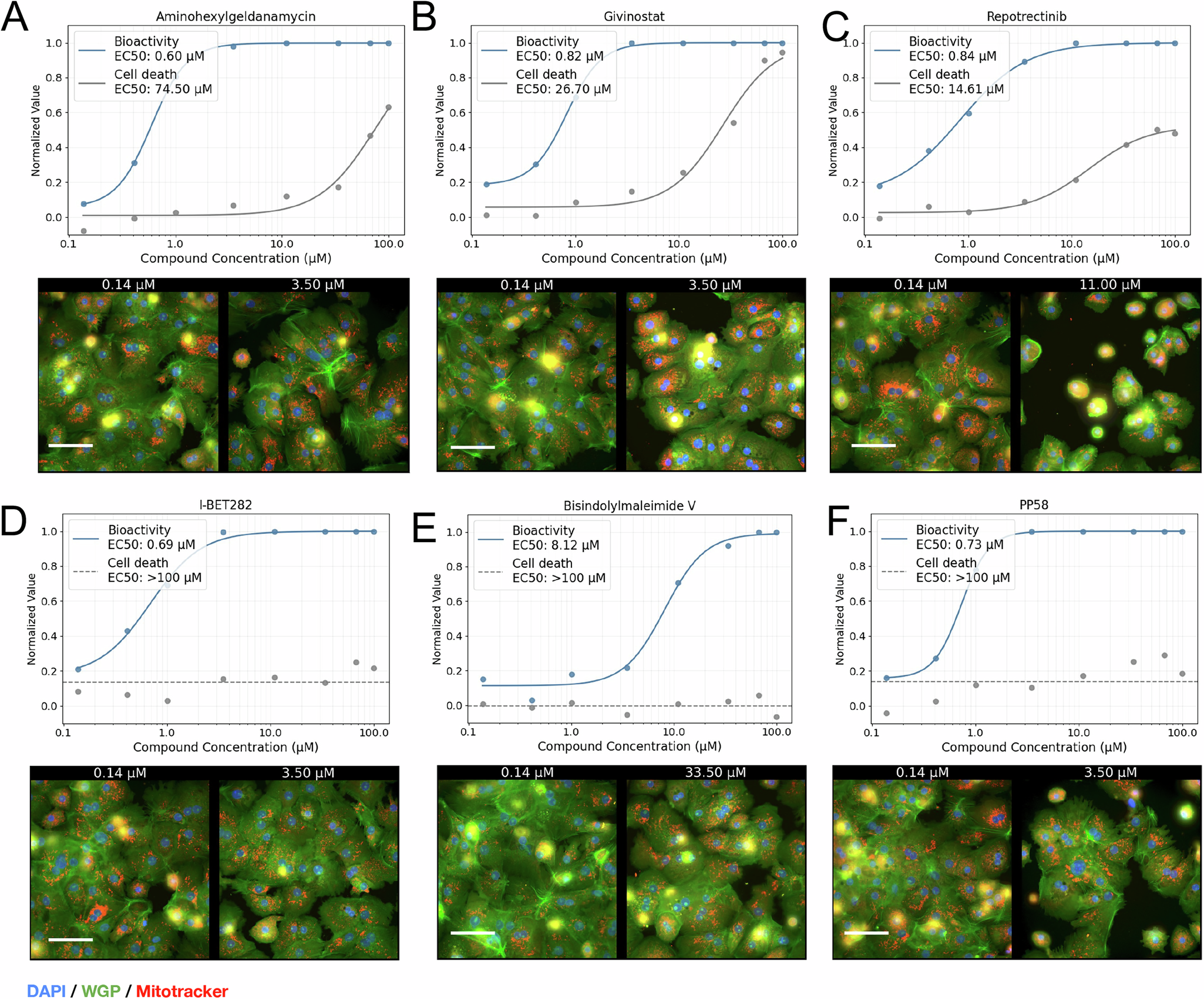
Fig. 6: Image-based bioactivity screen with a viability screen for cytotoxicity.
From: Counting cells can accurately predict small-molecule bioactivity benchmarks

Bioactivity here refers to the morphological changes induced by compounds, measured as classifier probabilities distinguishing treated cells from DMSO controls. A probability of 0 indicates no detectable activity (indistinguishable from DMSO), while 1 represents significant morphological changes compared to DMSO. We show example dose-response curves for morphology change (bioactivity, blue), with higher values showing a perturbation being more dissimilar to DMSO, and cell death (nuclei count, gray), where higher values represent higher cell death as measured using nuclei count. A–C Example response curves for three cytotoxic compounds with various mechanisms of action (MOAs): A Aminohexylgeldanamycin, an Hsp90 inhibitor B Givinostat, a histone deacetylase (HDAC) inhibitor, and C Repotrectinib, a tyrosine kinase inhibitor. Below each dose-response curve, representative 40× single field images for the lowest dose (0.14 µM) and first dose with very significant bioactivity (>0.9) are depicted. The scale bar is 80 µM. Cytotoxic compounds shrink the cytosol, and there are breaks in confluency. D, E Example response curves for compounds that were significantly bioactive but not did not considerably reduce nuclei count, including D I-BET282 pan-inhibitor of all eight BET bromodomains, E Bisindolylmaleimide V, protein kinase C inhibitor, and F PP58, Src Inhibitor. All dose-response experiments and image acquisitions were performed in two independent biological replicates. Representative visuals displayed here are taken from one replicate.